eshop-promo-banner

专为 ADI 中国客户提供的在线购买渠道
正品一片起售、人民币结算系统

点击查看详情

ADP5073

量产

1.2 A、DC至DC反相稳压器

产品技术资料帮助

ADI公司所提供的资料均视为准确、可靠。但本公司不为用户在应用过程中侵犯任何专利权或第三方权利承担任何责任。技术指标的修改不再另行通知。本公司既没有含蓄的允许,也不允许借用ADI公司的专利或专利权的名义。本文出现的商标和注册商标所有权分别属于相应的公司。

Viewing:

概述

  • 宽输入电压范围:
    2.85 V至15 V
  • 可调负输出至 VIN − 39 V
  • 集成1.2 A主开关
  • 1.2 MHz/2.4 MHz开关频率,可选外部频率同步范围为1.0 MHz至2.6 MHz
  • 电阻可编程软启动定时器
  • 具有开关斜率控制功能以降低系统噪声
  • 精密使能控制
  • 电源良好输出
  • UVLO、OCP、OVP和TSD保护
  • 3 mm x 3 mm、16引脚LFCSP
  • 结温范围:−40°C至+125°C
  • ADIsimPower工具集支持

ADP5073是一款双通道、高性能DC-DC反相稳压器,用于产生负电源轨。

2.85 V至15 V的输入电压范围支持各种应用。 集成主开关可产生低至输入电压以下39 V的可调负输出电压。

ADP5073以引脚选择的1.2 MHz/2.4 MHz开关频率工作。 ADP5073可与外部振荡器在1.0 MHz至2.6 MHz范围内同步,从而轻松滤除敏感应用中的噪声。 该稳压器针对MOSFET驱动级实现可编程压摆率控制电路,从而减少电磁干扰(EMI)。

ADP5073内置固定的或电阻可编程的软启动定时器,可防止上电时产生浪涌电流。关断期间,该稳压器完全断开输入电源负载,实现真正的关断。 良好的功率引脚用于指示输出稳定。

ADP5073的其它重要安全特性包括过流保护(OCP)、过压保护(OVP)、热关断(TSD)和输入欠压闭锁(UVLO)。

ADP5073采用16引脚LFCSP封装,工作结温范围为−40℃至+125℃。

应用

  • 双极性放大器、ADC、数模转换器(DAC)和多路复用器
  • 高速转换器
  • 射频(RF)功率放大器(PA)偏置电源
  • 光学模块

ADP5073
1.2 A、DC至DC反相稳压器
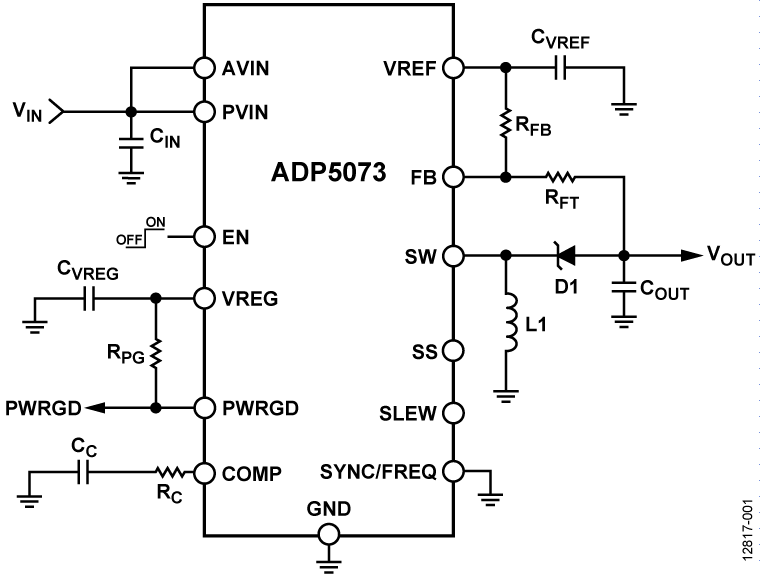
ADP5073 Typical Application Circuit ADP5073 Pin Configuration
添加至 myAnalog

将产品添加到myAnalog 的现有项目或新项目中(接收通知)。

创建新项目
提问

参考资料

了解更多
添加至 myAnalog

Add media to the Resources section of myAnalog, to an existing project or to a new project.

创建新项目

软件资源

找不到您所需的软件或驱动?

申请驱动/软件

工具及仿真模型

LTspice


LTspice中提供以下器件型号:

  • ADP5073

ADP5073/ADP5074/ADP5075 Design Tool

Microsoft Excel download tool from ADIsimPower to generate a power supply design complete with a schematic, bill of materials, and performance specifications.

打开工具

SIMPLIS Models 1

LTspice

LTspice®是一款强大高效的免费仿真软件、原理图采集和波形观测器,为改善模拟电路的仿真提供增强功能和模型。


评估套件

eval board
EVAL-ADP5073

ADP5073评估板

产品详情

ADP5073CP-EVALZ评估板用于演示DC-DC转换器ADP5073的功能。


利用该板可评估简单的器件测量结果,例如电压调整率、负载调整率和效率, 并可演示器件特性,包括可选工作频率、软启动和压摆率控制。 该评估板针对较小的尺寸布局而设计,可使用该器件实现。


有关DC-DC转换器的更多详情,请参考ADP5073数据手册。


eval board
AD-FMCOMMS11-EBZ

直接RF至基带发射无线电

特性和优点

  • TX
    • 16位12GSPS RFDAC
    • JESD204B接口
      • 8个通道,最高可达12.5Gbps
    • 1x/2x/4x/6x/8x/12x/16x/24x/32x插值
    • 最大速率下的64位NCO
    • 模拟工作模式:
      • 正常模式:6GSPS DAC速率
        • 频率合成最高可达2.5GHz(第一奈奎斯特)
      • 混频模式:6GSPS DAC速率
        • 第2和第3奈奎斯特区中的频率合成
      • 2X正常模式:12GSPS DAC速率
        • 频率合成最高可达6GHz(第一奈奎斯特)
      • 出色的动态性能
  • RX
    • 3.2GHz全功率带宽(2.5GSPS时)
      • 噪声密度 = -149.5dBFs/Hz,ENOB = 9.5位
      • SFDR = 77 dBc(1GHz Ain,2.5Gsps)
      • SFDR = 77dBc(1.8GHz Ain,2.5Gsps)
    • +/-0.3 LSB DNL,+/-1.0 LSB INL
    • 双电源:1.3V和2.5V
    • 8或6通道JESD204B输出
    • 用于快速检测输出的可编程削波阈值
    • 每通道集成两个宽带数字下变频器(DDC)
      • 10位复数NCO
      • 2个级联半带滤波器(十进制/8、十进制/16)
    • 用于同步处理对齐的时间戳
      • SYSREF设置/保持检测器
    • 可编程中断(IRQ)事件监控器

产品详情

AD-FMComms11-EBZ板是一个用于通信基础设施应用的系统平台板,展示了直接至RF (DRF)发射器和观测接收器架构。通过使用高采样速率RFDAC和RFADC,可消除上一代发射器中的许多元件,如混频器、调制器、IF放大器和滤波器。目的是使ADC或DAC尽可能靠近天线,从而提供更经济高效的通信解决方案。

分别由多GSPS RF ADC和DAC,AD9625和AD9162组成。发射路径包含巴伦、低通滤波器、增益模块和可变衰减器件,以产生适合功率放大器模块的输出。PA输出通过可变衰减器、巴伦,最终为ADC,沿观测路径耦合返回至电路板。它负责板载时钟管理;所有必要的时钟都从基准电压源产生。同时显示电源管理功能。

EVAL-ADP5073
ADP5073评估板
ADP5073 Evaluation Board ADP5073 Evaluation Board - Bottom View ADP5073 Evaluation Board - Top View
AD-FMCOMMS11-EBZ
直接RF至基带发射无线电
AD-FMCOMMS11-EBZ Block Diagram AD-FMCOMMS11-EBZ Evaluation Board AD-FMCOMMS11-EBZ Evaluation Board - Top View AD-FMCOMMS11-EBZ Evaluation Board - Bottom View

参考电路

Figure 1. CN0511 Functional Block Diagram
CN0511 参考设计

DC 至 5.5 GHz 信号发生器,提供+/-0.5 dB 校准输出功率

特性和优点

  • DC至5.5 GHz单信号音发生器
  • +/- 0.5 dB宽带幅度校准范围:0 dBm至-40 dBm
  • 48位频率调谐分辨率(~43 uHz)
  • 可快速轻松启动的板载VCXO
  • 兼容Raspberry Pi 3B+、4、Zero W、Zero 2W
CN0511
DC 至 5.5 GHz 信号发生器,提供+/-0.5 dB 校准输出功率
Figure 1. CN0511 Functional Block Diagram
EVAL-CN0511-RPIZ Evaluation Board
EVAL-CN0511-RPIZ Evaluation Board - Top View
EVAL-CN0511-RPIZ Evaluation Board - Bottom View

最新评论

需要发起讨论吗? 没有关于 ADP5073的相关讨论?是否需要发起讨论?

在EngineerZone®上发起讨论

近期浏览