概览
优势和特点
- TX
- 16位12GSPS RFDAC
- JESD204B接口
- 8个通道,最高可达12.5Gbps
- 1x/2x/4x/6x/8x/12x/16x/24x/32x插值
- 最大速率下的64位NCO
- 模拟工作模式:
- 正常模式:6GSPS DAC速率
- 频率合成最高可达2.5GHz(第一奈奎斯特)
- 混频模式:6GSPS DAC速率
- 第2和第3奈奎斯特区中的频率合成
- 2X正常模式:12GSPS DAC速率
- 频率合成最高可达6GHz(第一奈奎斯特)
- 出色的动态性能
- 正常模式:6GSPS DAC速率
- RX
- 3.2GHz全功率带宽(2.5GSPS时)
- 噪声密度 = -149.5dBFs/Hz,ENOB = 9.5位
- SFDR = 77 dBc(1GHz Ain,2.5Gsps)
- SFDR = 77dBc(1.8GHz Ain,2.5Gsps)
- +/-0.3 LSB DNL,+/-1.0 LSB INL
- 双电源:1.3V和2.5V
- 8或6通道JESD204B输出
- 用于快速检测输出的可编程削波阈值
- 每通道集成两个宽带数字下变频器(DDC)
- 10位复数NCO
- 2个级联半带滤波器(十进制/8、十进制/16)
- 用于同步处理对齐的时间戳
- SYSREF设置/保持检测器
- 可编程中断(IRQ)事件监控器
- 3.2GHz全功率带宽(2.5GSPS时)
产品详情
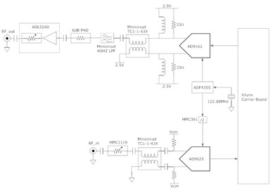
AD-FMComms11-EBZ板是一个用于通信基础设施应用的系统平台板,展示了直接至RF (DRF)发射器和观测接收器架构。通过使用高采样速率RFDAC和RFADC,可消除上一代发射器中的许多元件,如混频器、调制器、IF放大器和滤波器。目的是使ADC或DAC尽可能靠近天线,从而提供更经济高效的通信解决方案。
分别由多GSPS RF ADC和DAC,AD9625和AD9162组成。发射路径包含巴伦、低通滤波器、增益模块和可变衰减器件,以产生适合功率放大器模块的输出。PA输出通过可变衰减器、巴伦,最终为ADC,沿观测路径耦合返回至电路板。它负责板载时钟管理;所有必要的时钟都从基准电压源产生。同时显示电源管理功能。
文档
-
AD-FMCOMMS11-EBZ Design & Integration Files2023/3/8ZIP6 M
-
AD-FMCOMMS11-EBZ User Guide2019/5/31WIKI
-
Solutions For Rapid Prototyping: Answering the Needs of Practicing Engineers2023/8/23PDF784 K
-
快速通往量产的四个步骤: 利用基于模型的设计开发软件定义无线电 第四部分—利用Zynq SDR套件和Simulink代码生成工作流程快速完成原型开发2015/12/1 模拟对话
-
快速通往量产的四个步骤:利用基于模型的设计开发软件定义无线电(第三部分)2015/11/1 模拟对话
-
快速通往量产的四个步骤: 利用基于模型的设计开发软件定义无线电(第二部分)2015/10/1 模拟对话
-
四个步骤快速投入生产: 针对软件定义无线电使用基于模型的设计(第一部分)2015/9/1 模拟对话



