
分析機器ソリューション
科学機器や分析機器は、現実世界をテストおよび測定し、その仕組みについての理解を深め、様々な分野の研究開発に役立っています。化学分析では、光、荷電イオン・ビーム、酸化還元反応、その他様々な機器の制御やセンシング技術が駆使されます。分析機器やライフサイエンス機器における正確で信頼性の高い検出、同定、特性解析は、多種多様な分析技術と高性能エレクトロニクスに依存しており、アナログ・デバイセズが提供する高精度、広範なソリューション、信頼性がその基準となっています。
価値と利点
測定感度を向上させるために、当社によるクラス最高のシグナル・チェーン、センサー、電源、プロセッサのソリューションは、検出限界(LOD))と精度が電子機器の設計により制限されないことが確保されます。高精度で高速なソリューションにより、サンプリングと測定のスループットが向上し、ダイナミック・レンジが拡大することに加え、診断機能により装置の稼働時間が延長します。当社のリファレンス設計は、困難なアナログの課題を解決し、設計プロセスをスピードアップします。
感度、再現性、精度の向上を促進
装置の稼働時間とキャリブレーション間隔を延長
テスト済みのリファレンス・ソリューションと設計ツールにより、設計プロセスをスピードアップ
注目製品















FET入力アナログ・フロントエンド、ADC駆動用アンプ内蔵


A/Dコンバータ、24ビット、4チャンネル、低ノイズ、低電力、Σ-Δ型、PGA / リファレンス内蔵




シグナル・チェーン

リファレンス・デザイン

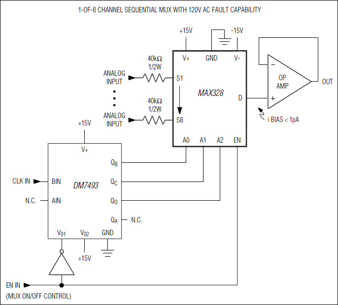
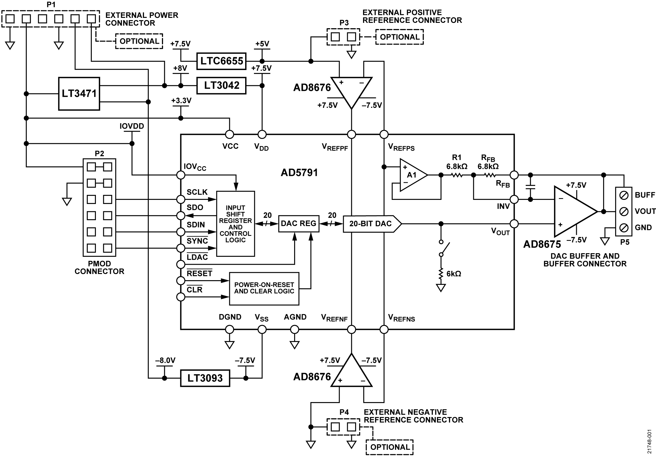
プログラマブルな、20 ビット、リニア、高精度、バイポーラ±5V DC 電圧源
※Rev.0 を翻訳したものです。最新版は英語資料をご覧ください。

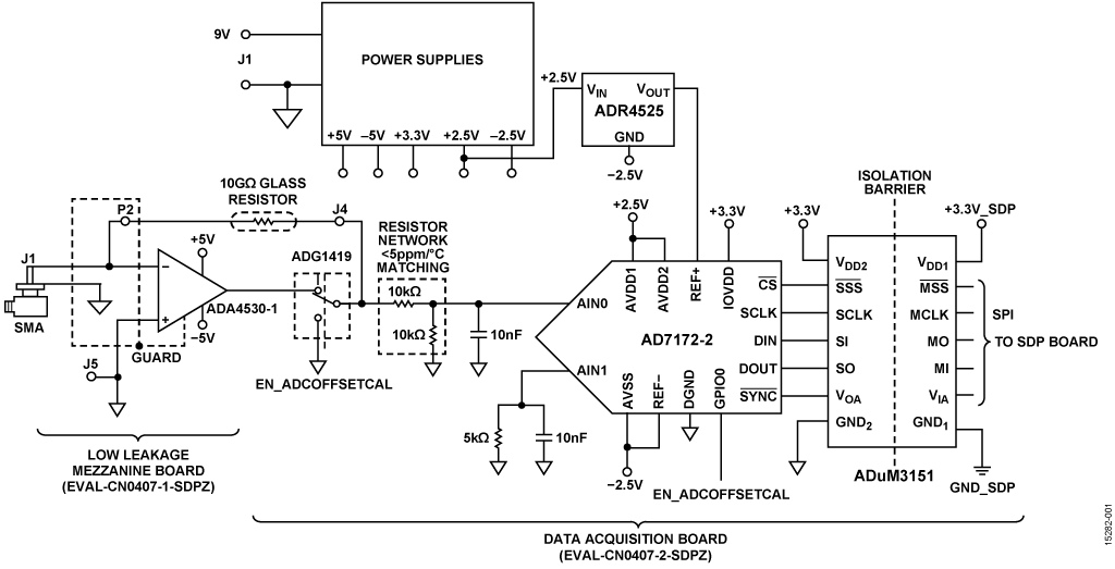
超高感度フェムトアンペア計測プラットフォーム
※Rev.0を翻訳したものです。最新版は英語資料をご覧ください。

HART およびModbus 接続機能を備えたPLC/DCS アプリケーション用
アナログI/O システム
※Rev.0を翻訳したものです。最新版は英語資料をご覧ください。

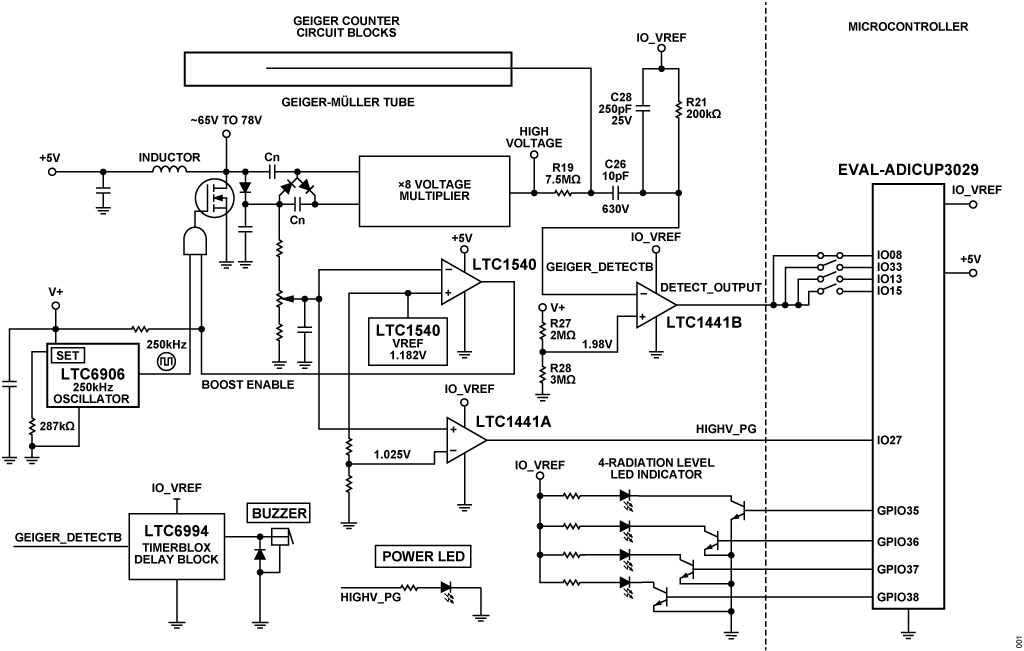
調整可能な高電圧電源を備えたガイガー・カウンタ
※Rev.0 を翻訳したものです。最新版は英語資料をご覧ください。


評価用ボード


ADAQ7980SDZ Evaluation Board
{{modalTitle}}
{{modalDescription}}
{{dropdownTitle}}
- {{defaultSelectedText}} {{#each projectNames}}
- {{name}} {{/each}} {{#if newProjectText}}
-
{{newProjectText}}
{{/if}}
{{newProjectTitle}}
{{projectNameErrorText}}