LTC1435
量产高功率、低噪声、同步降压型开关稳压器
- 产品模型
- 8
概述
- 双 N 沟道 MOSFET 同步驱动
- 可编程的固定频率
- 宽 VIN 范围:工作时为 3.5V 至 36V
- 超高的效率
- 非常低压差操作:99% 占空比
- 低的待用电流
- 副端反馈控制
- 可编程软启动
- 远端输出电压采样
- 逻辑控制型微功率停机模式:IQ < 25μA
- 折返电流限制 (可任选)
- 电流模式操作用于实现卓越的电压和负载瞬态响应
- 输出电压范围:1.19V 至 9V
- 采用 16 引脚窄体 SO 封装和 SSOP 封装
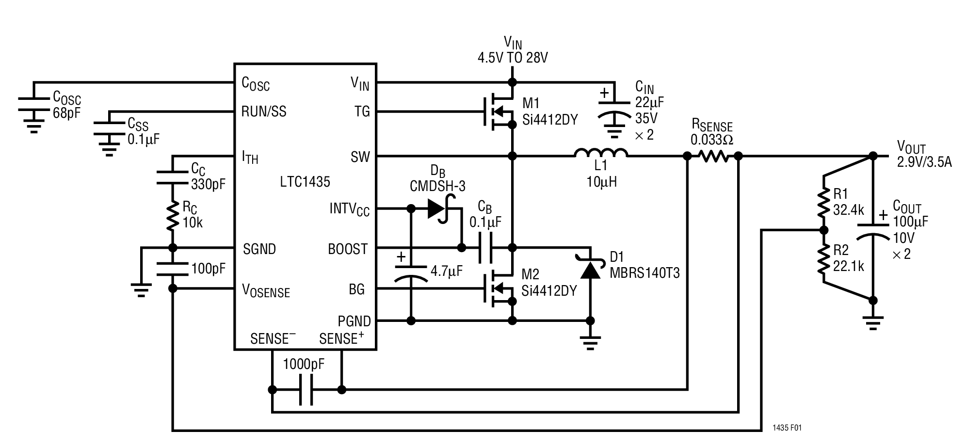
LTC®1435 是一款同步降压型开关稳压控制器,其采用一种固定频率架构驱动外部 N 沟道功率 MOSFET。突发模式 (Burst Mode®) 操作可在低负载电流条件下提供高效率。99% 的最大占空比限值可提供低压差操作,从而延长电池供电式系统中的工作时间。
该器件的工作频率由一个外部电容器设定,因而在优化效率方面提供了更大的灵活性。一个副端绕组反馈控制引脚 SFB 通过强制执行连续操作以保证稳压与主输出端上的负载无关。当 SFB 引脚被拉至低电平时,突发模式操作被禁用,从而降低噪声和 RF 干扰。
软启动利用一个外部电容器提供,该功能可用于对电源进行正确的排序。工作电流水平可由用户通过一个外部电流检测电阻器进行设置。宽的输入电源范围提供了从 3.5V 至 30V (最大值为 36V) 的工作范围。
对于保证和测试最短的接通时间,请参考 LTC1435A (LTC1435的 “A” 版本)。 LTC1435A的最短接通时间保证 <= 300ns。这两款器件之间唯一的区别是保证的最小接通时间。定价是一样的。
- 笔记本电脑和掌上型电脑、PDA
- 蜂窝电话和无线调制解调器
- 便携式仪器
- 电池供电式设备
- DC 电源分配系统
参考资料
数据手册 1
可靠性数据 1
用户手册 1
应用笔记 1
设计笔记 5
技术文章 6
ADI 始终高度重视提供符合最高质量和可靠性水平的产品。我们通过将质量和可靠性检查纳入产品和工艺设计的各个范围以及制造过程来实现这一目标。出货产品的“零缺陷”始终是我们的目标。查看我们的质量和可靠性计划和认证以了解更多信息。
| 产品型号 | 引脚/封装图-中文版 | 文档 | CAD 符号,脚注和 3D模型 |
|---|---|---|---|
| LTC1435CG#PBF | 16-Lead SSOP | ||
| LTC1435CG#TRPBF | 16-Lead SSOP | ||
| LTC1435CS#PBF | 16-Lead SOIC (Narrow 0.15 Inch) | ||
| LTC1435CS#TRPBF | 16-Lead SOIC (Narrow 0.15 Inch) | ||
| LTC1435IG#PBF | 16-Lead SSOP | ||
| LTC1435IG#TRPBF | 16-Lead SSOP | ||
| LTC1435IS#PBF | 16-Lead SOIC (Narrow 0.15 Inch) | ||
| LTC1435IS#TRPBF | 16-Lead SOIC (Narrow 0.15 Inch) |
| 产品型号 | 产品生命周期 | PCN |
|---|---|---|
|
10月 24, 2024 - 24_0246 Migrating Bottom Trace Code Marking to Top Side Laser Marking for SOIC_N Package |
||
| LTC1435CS#PBF | 量产 | |
| LTC1435CS#TRPBF | 量产 | |
| LTC1435IS#PBF | 量产 | |
| LTC1435IS#TRPBF | 量产 | |
|
8月 6, 2022 - 22_0173 Laser Top Mark Conversion for SOICN14 and SOICN16 Packages Assembled on ADPG [PNG] |
||
| LTC1435CS#PBF | 量产 | |
| LTC1435CS#TRPBF | 量产 | |
| LTC1435IS#PBF | 量产 | |
| LTC1435IS#TRPBF | 量产 | |
这是最新版本的数据手册
软件资源
找不到您所需的软件或驱动?
申请驱动/软件工具及仿真模型
LTspice
LTspice中提供以下器件型号:
- LTC1435A
LTspice®是一款强大高效的免费仿真软件、原理图采集和波形观测器,为改善模拟电路的仿真提供增强功能和模型。
评估套件
最新评论
需要发起讨论吗? 没有关于 LTC1435的相关讨论?是否需要发起讨论?
在EngineerZone®上发起讨论