MAX1878

量产

双输出、降压型及LCD升压型电源,用于PDA

产品技术资料帮助

ADI公司所提供的资料均视为准确、可靠。但本公司不为用户在应用过程中侵犯任何专利权或第三方权利承担任何责任。技术指标的修改不再另行通知。本公司既没有含蓄的允许,也不允许借用ADI公司的专利或专利权的名义。本文出现的商标和注册商标所有权分别属于相应的公司。

Viewing:

概述

  • 可提供评估板加快设计
  • 两路输出电压
    • 主输出: 1.25V至VIN
    • LCD输出:高达28V
  • 2.0V至5.5V的输入电压范围
  • 19µA低静态电流
  • 1µA关断电流
  • 高开关频率允许使用小尺寸外部元件
  • 0.75mm高,4mm x 4mm、12引脚小尺寸QFN封装

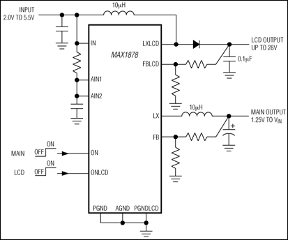
MAX1878包含用一路降压和一路升压DC-DC转换器,采用小巧的12引脚QFN封装,非常适合PDA设计。降压型DC-DC转换器作为逻辑电源,输出一路低至1.25V的电源,电流可达500mA。升压型DC-DC转换器用于液晶显示(LCD)供电,电压可达28V,可输出15mA电流。器件接受2.0V至5.5V输入电压,MAX1878适用于两节碱性电池或一节电锂离子(Li+)电池供电的系统。

快速开关频率允许使用小尺寸电感和电容,并且低至19µA的典型静态电流使系统处于待机模式下仍可保持高效。每个输出可以独立使能。

MAX1878采用0.75mm高,4mm x 4mm的12引脚小尺寸QFN封装,不需要外部FET。可提供MAX1878评估板加快设计。

应用

  • GPS接收机
  • MP3播放器
  • 数字助理/转换器
  • 个人数字助理(PDA)

MAX1878
双输出、降压型及LCD升压型电源,用于PDA
MAX1878:典型工作电路
添加至 myAnalog

将产品添加到myAnalog 的现有项目或新项目中(接收通知)。

创建新项目
提问

参考资料

了解更多
添加至 myAnalog

Add media to the Resources section of myAnalog, to an existing project or to a new project.

创建新项目

软件资源

找不到您所需的软件或驱动?

申请驱动/软件

硬件生态系统

部分模型 产品周期 描述
开关稳压器和控制器 6
MAX1677 量产 紧凑的、高效率、双输出、升压型和LCD偏置DC-DC转换器
MAX1605 量产 内置30V开关的LCD偏置电源
MAX1606 量产 具有True Shutdown功能的28V内部开关LCD偏置电源
MAX1692 量产 低噪声、5.5V输入、PWM降压稳压器
MAX1733 量产 低电压、降压型DC-DC转换器,SOT23封装
MAX1734 量产 低电压、降压型DC-DC转换器,SOT23封装
Modal heading
添加至 myAnalog

将产品添加到myAnalog 的现有项目或新项目中(接收通知)。

创建新项目

最新评论

需要发起讨论吗? 没有关于 MAX1878的相关讨论?是否需要发起讨论?

在EngineerZone®上发起讨论

近期浏览