LTC3861

推荐用于新设计

具准确均流功能的双通道、多相、降压型电压模式 DC/DC 控制器

产品技术资料帮助

ADI公司所提供的资料均视为准确、可靠。但本公司不为用户在应用过程中侵犯任何专利权或第三方权利承担任何责任。技术指标的修改不再另行通知。本公司既没有含蓄的允许,也不允许借用ADI公司的专利或专利权的名义。本文出现的商标和注册商标所有权分别属于相应的公司。

Viewing:

概述

  • 采用电源模块、DrMOS 或外部栅极驱动器和 MOSFET 进行运作
  • 具准确均流功能的恒定频率电压模式控制
  • ±0.75% 0.6V 电压基准
  • 双通道差分输出电压检测放大器
  • 多相能力 —— 多达 12 相操作
  • 可编程电流限值
  • 可安全地给一个预偏置负载供电
  • 高达 2.25MHz 的可编程或 PLL 可同步开关频率
  • 采用电感器 DCR 的无损耗电流检测或采用检测电阻器的精准电流检测
  • VCC 范围:3V 至 5.5V
  • VIN 范围:3V 至 24V
  • 电源良好输出电压监视器
  • 输出电压跟踪能力
  • 可编程软起动
  • 采用 36 引脚 5mm x 6mm QFN 封装

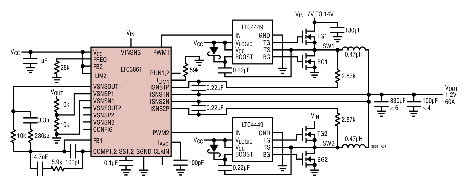
LTC®3861 是一款双通道、多相 (PolyPhase®) 同步降压型开关稳压控制器,用于高电流分布式电源系统、数字信号处理器及其他电信和工业 DC/DC 电源。它采用了一种恒定频率电压模式架构,并组合了非常低失调和高带宽的误差放大器及每通道一个远端输出检测差分放大器,旨在实现超卓的瞬态响应和输出调节性能。

该控制器运用了无损耗电感器 DCR 电流检测,以维持相位之间的电流平衡并提供过流保护。此芯片可在一个 3V 至 5.5V 的 VCC 电源范围内运作,并专为实现从 3V ~ 24V 的 VIN 至 0.6V ~ (VCC – 0.5V) 的输出电压的降压转换而设计。

TRACK/SS 引脚提供了可编程软起动或跟踪功能。电感器电流反向在软起动期间停用,以安全地为预偏置负载供电。恒定的工作频率可同步至一个外部时钟或在 250kHz 至 2.25MHz 的范围内进行线性设置。多达 6 个 LTC3861 控制器能够并联起来工作,以实现 1、2、3、4、6 或 12 相操作。

LTC3681 采用 36 引脚 5mm x 6mm QFN 封装。LTC3681 采用 36 引脚 5mm x 6mm QFN 封装。LTC3861-1 是 LTC3861 的 32 引脚 QFN 版本,并具有一个差分远端输出电压检测放大器。

应用

  • 高电流分布式电源系统
  • DSP、FPGA 和 ASIC 电源
  • 数据通信和电信系统
  • 工业电源

LTC3861
具准确均流功能的双通道、多相、降压型电压模式 DC/DC 控制器
Product Package 1
添加至 myAnalog

将产品添加到myAnalog 的现有项目或新项目中(接收通知)。

创建新项目
提问

参考资料

了解更多
添加至 myAnalog

Add media to the Resources section of myAnalog, to an existing project or to a new project.

创建新项目

软件资源

找不到您所需的软件或驱动?

申请驱动/软件

硬件生态系统

部分模型 产品周期 描述
保护开关和控制器 1
LT4363 推荐用于新设计 具电流限制功能的高电压浪涌抑制器
电路监控器 1
LTC2960 推荐用于新设计 36V、纳安级电流、两输入电压监视器
电源系统管理(PSM)和时序控制器 1
LTC2974 推荐用于新设计 具有精确输出电流的4通道PMBus电源系统管理器
开关稳压器和控制器 1
LTC3880 推荐用于新设计 具有数字电源系统管理功能的双输出 PolyPhase 降压型 DC/DC控制器
Modal heading
添加至 myAnalog

将产品添加到myAnalog 的现有项目或新项目中(接收通知)。

创建新项目

工具及仿真模型

LTspice

LTspice®是一款强大高效的免费仿真软件、原理图采集和波形观测器,为改善模拟电路的仿真提供增强功能和模型。

LTpowerCAD

LTpowerCAD®是一种电源设计程序,它选择功率级元件,提供详细效率信息,显示快速环路波特图稳定性和负载瞬态分析,并可导出至LTspice进行仿真。


评估套件

eval board
DC1822B

LTC3861 演示板 | 高电流、双输出同步降压型转换器

特性和优点

  • 用于每个输出的远程检测,其中分压器位于高输入阻抗差分放大器之前。
  • CLKIN 和 CLKOUT 引脚。
  • 用于将两个输出连接在一起的可选电阻器。
  • 用于将两块或更多电路板连接在一起,从而实现高达 12 相操作的连接器和接头。
  • 用于 LTC4449 栅极驱动器和分立式 MOSFET 的可选尺寸。
  • 用于双相 Δ 电源模块的可选尺寸。

产品详情

演示电路 1822B 是一款采用 LTC3861EUHE 的双输出同步降压型转换器。该演示板采用 7V 至 14V 的输入电压以 500kHz 的开关频率提供 1.5V/25A 和 1.2V/25A 两个输出。功率级包含一个 6mm × 6mm DrMOS 和一个 13mm × 13mm 铁粉芯型电感器。一个内置的 5V LT3470 降压型稳压器负责为 LTC3861 和 DrMOS 提供 5V 偏置。

演示板采用高密度双面插入式布局。功率组件 (不包括大容量输出和输入电容器)可安放在顶层上的 1.5" × 1.2" 面积之内。控制电路则可布设在底层上的 1.1" × 1.0" 面积内。LTC3861EUHE 的封装型式为 36 引脚 5mm × 6mm QFN。

DC1822B
LTC3861 演示板 | 高电流、双输出同步降压型转换器
DC1822B Application Circuit DC1822B Performance Graph

最新评论

近期浏览