LTC3829
推荐用于新设计具差分放大器的三相、单路输出、同步降压型 DC/DC 控制器
- 产品模型
- 16
概述
- 用于快速响应的可选非线性控制
- 0.6V基准精度:±0.75%
- PWM、Stage Shedding™或突发模式®工作
- 高效率:高达95%
- RSENSE或DCR电流检测
- 可编程DCR温度补偿
- 可锁相固定频率:250kHz至770kHz
- 真远程检测差分放大器
- 可编程有源电压定位(AVP)
- 三个N沟道MOSFET同步驱动
- 宽VIN范围:采用4.5V至38V电源供电
- VOUT范围:0.6V至5V(不带差分放大器)
- VOUT范围:0.6V至3.3V(带差分放大器)
- 用于6相操作的时钟输入和输出
- 可调软启动或VOUT跟踪
- 38引脚(5mm × 7mm) QFN和FE封装
- 通过AEC-Q100汽车应用认证
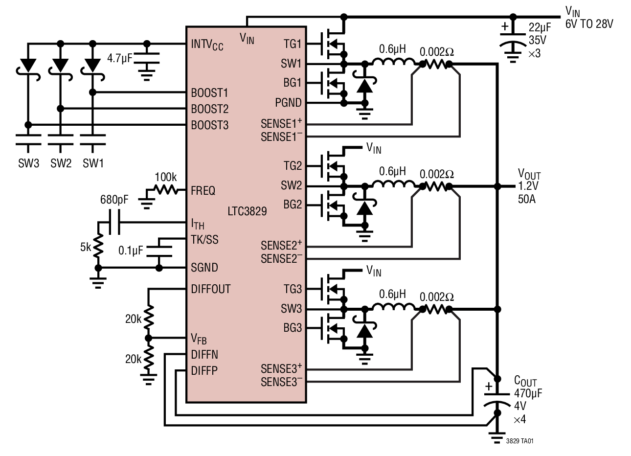
LTC3829是一款高性能3相单路输出同步降压DC/DC开关控制器,可驱动N沟道同步功率MOSFET级。恒频电流模式架构支持高达770kHz的可锁相频率。通过使三个控制器输出级异相操作,可较大限度降低由于输入电容ESR造成的功率损耗和噪声。
LTC3829可以配置为6相操作,具有DCR温度补偿和输出折返限流功能。该器件集成了0.6V精密基准电压源和电源良好指示器。
通过使用输出Stage Shedding或突发工作模式可以优化轻负载效率。差分放大器在负载点提供输出电压的真远程检测。
LTC3829采用薄型38引脚5mm × 7mm QFN和裸露焊盘FE封装。
应用
- 笔记本电脑和掌上型电脑
- 电信系统
- 直流电源分配系统
参考资料
数据手册 1
可靠性数据 1
用户手册 2
应用笔记 2
设计笔记 1
技术文章 2
ADI 始终高度重视提供符合最高质量和可靠性水平的产品。我们通过将质量和可靠性检查纳入产品和工艺设计的各个范围以及制造过程来实现这一目标。出货产品的“零缺陷”始终是我们的目标。查看我们的质量和可靠性计划和认证以了解更多信息。
| 产品型号 | 引脚/封装图-中文版 | 文档 | CAD 符号,脚注和 3D模型 |
|---|---|---|---|
| LTC3829EFE#PBF | 38-Lead TSSOP w/ EP | ||
| LTC3829EFE#TRPBF | 38-Lead TSSOP w/ EP | ||
| LTC3829EFE#WPBF | 38-Lead TSSOP w/ EP | ||
| LTC3829EFE#WTRPBF | 38-Lead TSSOP w/ EP | ||
| LTC3829EUHF#PBF | 38-Lead QFN (5mm x 7mm w/ EP) | ||
| LTC3829EUHF#TRPBF | 38-Lead QFN (5mm x 7mm w/ EP) | ||
| LTC3829EUHF#WPBF | 38-Lead QFN (5mm x 7mm w/ EP) | ||
| LTC3829EUHF#WTRPBF | 38-Lead QFN (5mm x 7mm w/ EP) | ||
| LTC3829IFE#PBF | 38-Lead TSSOP w/ EP | ||
| LTC3829IFE#TRPBF | 38-Lead TSSOP w/ EP | ||
| LTC3829IFE#WPBF | 38-Lead TSSOP w/ EP | ||
| LTC3829IFE#WTRPBF | 38-Lead TSSOP w/ EP | ||
| LTC3829IUHF#PBF | 38-Lead QFN (5mm x 7mm w/ EP) | ||
| LTC3829IUHF#TRPBF | 38-Lead QFN (5mm x 7mm w/ EP) | ||
| LTC3829IUHF#WPBF | 38-Lead QFN (5mm x 7mm w/ EP) | ||
| LTC3829IUHF#WTRPBF | 38-Lead QFN (5mm x 7mm w/ EP) |
| 产品型号 | 产品生命周期 | PCN |
|---|---|---|
|
4月 17, 2025 - 25_0043 Change of Gold to Copper Wire and BOM (Automotive) |
||
| LTC3829EFE#PBF | 量产 | |
| LTC3829EFE#TRPBF | 量产 | |
| LTC3829EFE#WPBF | 量产 | |
| LTC3829EFE#WTRPBF | 量产 | |
| LTC3829EUHF#PBF | 量产 | |
| LTC3829EUHF#TRPBF | 量产 | |
| LTC3829EUHF#WPBF | 量产 | |
| LTC3829EUHF#WTRPBF | 量产 | |
| LTC3829IFE#PBF | 量产 | |
| LTC3829IFE#TRPBF | 量产 | |
| LTC3829IFE#WPBF | 量产 | |
| LTC3829IFE#WTRPBF | 量产 | |
| LTC3829IUHF#WPBF | 量产 | |
| LTC3829IUHF#WTRPBF | 量产 | |
|
4月 6, 2022 - 22_0068 Laser Top Mark for ETSSOP and TSSOP Packages Assembled in ADPG [PNG] and UTL |
||
| LTC3829EFE#PBF | 量产 | |
| LTC3829EFE#TRPBF | 量产 | |
| LTC3829EFE#WPBF | 量产 | |
| LTC3829EFE#WTRPBF | 量产 | |
| LTC3829IFE#PBF | 量产 | |
| LTC3829IFE#TRPBF | 量产 | |
| LTC3829IFE#WPBF | 量产 | |
| LTC3829IFE#WTRPBF | 量产 | |
这是最新版本的数据手册
软件资源
找不到您所需的软件或驱动?
申请驱动/软件硬件生态系统
工具及仿真模型
LTspice 2
- LTC3829 Demo Circuit - 6-Phase Single Output Step-Down Regulator (7-14V to 1.5V @ 120A)
- LTC3829 Demo Circuit - 3-Phase Single Output Step-Down Regulator (7-14V to 1.5V @ 60A)
LTspice中提供以下器件型号:
- LTC3829
LTpowerCAD 5
- LTC3829 Project - 3-Phase, Single Output Synchronous Step-Down Supply with Vout Remote Sense & Inductor DCR Current Sensing (7-14V to 1.5V @ 60A)
- LTC3829 Project - 6-Phase, Single Output Synchronous Step-Down Supply with Vout Remote Sensing & Inductor DCR Current Sense (7-14V to 1.5V @ 120A)
- LTC3829 Project - 6-Phase, Single Output Synchronous Step-Down Supply with Vout Remote Sense (7-14V to 1.5V @ 120A)
- LTC3829 Project - 3-Phase, Single Output Synchronous Step-Down Supply with Vout Remote Sense & Rsense Current Sensing (11-13V to 1V @ 90A)
- LTC3829 Project - 3-Phase, Single Output Synchronous Step-Down Supply with Vout Remote Sense & Rsense Current Sensing (7-14V to 1.5V @ 60A)
LTpowerCAD中提供以下器件的设计工具:
- LTC3829
LTspice®是一款强大高效的免费仿真软件、原理图采集和波形观测器,为改善模拟电路的仿真提供增强功能和模型。
LTpowerCAD®是一种电源设计程序,它选择功率级元件,提供详细效率信息,显示快速环路波特图稳定性和负载瞬态分析,并可导出至LTspice进行仿真。