LTC3736-1

量产

具有扩频功能的双通道、两相、No RSENSE 同步控制器

产品技术资料帮助

ADI公司所提供的资料均视为准确、可靠。但本公司不为用户在应用过程中侵犯任何专利权或第三方权利承担任何责任。技术指标的修改不再另行通知。本公司既没有含蓄的允许,也不允许借用ADI公司的专利或专利权的名义。本文出现的商标和注册商标所有权分别属于相应的公司。

Viewing:

概述

  • 扩频操作
  • 跟踪功能
  • 无需电流检测电阻器
  • 异相控制器降低了所需的输入电容
  • 宽 VIN 范围:2.75V 至 9.8V
  • 电流模式操作
  • 0.6V ± 1.5% 电压基准
  • 低压差操作:100% 占空比
  • 在轻负载条件下执行脉冲跳跃操作
  • 内部软起动电路
  • 电源良好输出电压监视器
  • 输出过压保护
  • 微功率停机模式:IQ = 9μA
  • 纤巧型扁平 (4mm × 4mm) QFN 封装和窄体 SSOP 封装

LTC3736-1 是一款具跟踪功能的两相、双通道、同步降压型开关稳压控制器,可采用极少的外部组件来驱动外部互补型功率 MOSFET。具 MOSFET VDS 检测功能的恒定频率电流模式架构免除了增设检测电阻器的需要,并且改善了效率。通过使两个控制器异相运作,较大限度地减低了由于输入电容的 ESR 所导致的功率损失和噪声。

一种独特的扩频架构可随机地改变 LTC3736-1 的开关频率 (从 450kHz 至 580kHz),故显著地降低了输入和输出电源上的峰值辐射和传导噪声,从而使其能够更加容易地符合电磁干扰 (EMI) 标准。

脉冲跳跃操作可在轻负载条件下提供高效率。100% 的占空比能力实现了低压差运作,从而延长了电池供电型系统中的工作时间。高开关频率允许使用小的表面贴装型电感器和电容器。

LTC3736-1 采用扁平 (高度仅 0.75mm) 24 引脚耐热性能增强型 (4mm × 4mm) QFN 封装和 24 引脚窄体 SSOP 封装。

应用

  • 单节或两节锂离子电池供电型设备
  • 笔记本电脑和掌上型电脑、PDA
  • 便携式仪器
  • 分布式 DC 电源系统

LTC3736-1
具有扩频功能的双通道、两相、No RSENSE 同步控制器
Low Noise, 2-Phase, Dual Synchronous DC/DC Step-Down Converter Output Voltage Frequency Spectrum Product Package 1 Product Package 2
添加至 myAnalog

将产品添加到myAnalog 的现有项目或新项目中(接收通知)。

创建新项目
提问

参考资料

了解更多
添加至 myAnalog

Add media to the Resources section of myAnalog, to an existing project or to a new project.

创建新项目

软件资源

找不到您所需的软件或驱动?

申请驱动/软件

硬件生态系统

部分模型 产品周期 描述
电源系统管理(PSM)和时序控制器 1
LTC2974 推荐用于新设计 具有精确输出电流的4通道PMBus电源系统管理器
开关稳压器和控制器 1
LTC3880 推荐用于新设计 具有数字电源系统管理功能的双输出 PolyPhase 降压型 DC/DC控制器
振荡器 2
LTC6908 具扩频调制功能、采用电阻器设定频率的 SOT-23 封装振荡器
LTC6909 量产 采用扩频调制、可提供 1 至 8 个输出的多相硅振荡器
Modal heading
添加至 myAnalog

将产品添加到myAnalog 的现有项目或新项目中(接收通知)。

创建新项目

工具及仿真模型

LTspice

LTspice®是一款强大高效的免费仿真软件、原理图采集和波形观测器,为改善模拟电路的仿真提供增强功能和模型。


评估套件

eval board
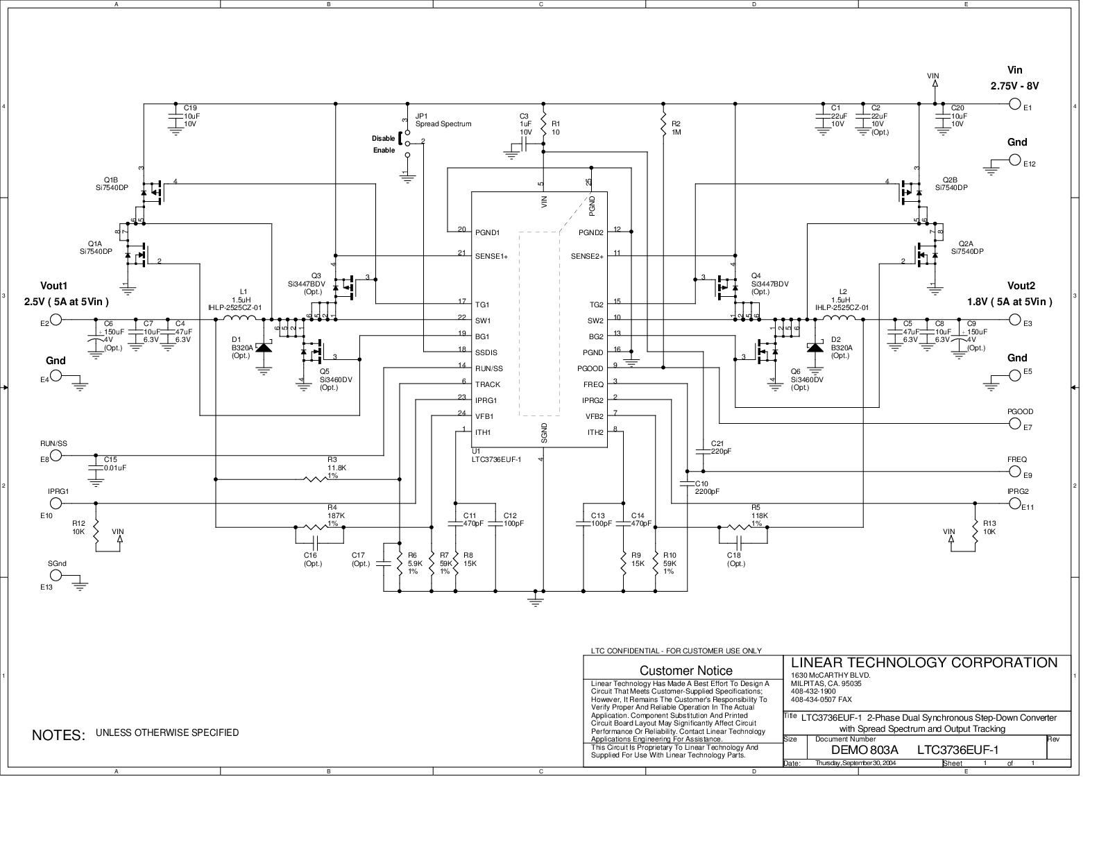
DC803A

LTC3736EUF-1 | 2相,扩频,2.75V ≤ VIN ≤ 8V;VOUT1 = 2.5V (5A),VOUT2 = 1.8V (5A)

产品详情

演示电路803是一款2相双通道同步高效率降压DC/DC转换器,内置LTC3736EUF-1控制器。”-1”版本在轻载下具有跳脉冲(代替突发工作模式)和可选扩频调制模式,与LTC3736“普通”版本相比,在工作温度范围内具有更高的基准电压精度。该演示板具有2.75V至8V输入电压范围,提供2.5V (5A)和1.8V (5A)输出。

DC803A
LTC3736EUF-1 | 2相,扩频,2.75V ≤ VIN ≤ 8V;VOUT1 = 2.5V (5A),VOUT2 = 1.8V (5A)
DC803A - Schematic

最新评论

需要发起讨论吗? 没有关于 LTC3736-1的相关讨论?是否需要发起讨论?

在EngineerZone®上发起讨论

近期浏览