Dual Switcher with Spread Spectrum Reduces EMI
Introduction
Switching DC/DC power supplies are increasingly popular in modern electronic devices because of their high efficiency, which reduces heat dissipation and increases battery run time. Nevertheless, the rapid switching of current makes them a potential source of radiated and conducted electromagnetic interference (EMI). EMI can cause a variety of problems, from the relatively benign addition of noise to a television picture or radio receiver to the more serious impairment of the operation of electronic devices in critical applications.
Unfortunately, the amount of EMI generated, and whether it will produce significant interference, is not easily quantifiable and is often not known until the late stages of the development. Therefore, it is wise to proactively minimize the potential sources of EMI to save troubleshooting time later on. There are many techniques to significantly reduce EMI, but few are as simple as using Spread Spectrum Frequency Modulation (SSFM) in the clocking of a switching power supply.
Switching regulators operate on a cycle-by-cycle basis to transfer power to an output. In most cases, the frequency of operation is either fixed or is a constant based on the output load. This method of conversion creates high amplitude noise components at the frequency of operation (fundamental) and at the multiples of the operating frequency (harmonics).
One way to knock down the amplitude of the fundamental and harmonic noise components is to spread the operating frequency around. If the frequency of the switcher is modulated using spread spectrum frequency modulation, the energy of the EMI is spread over many frequencies, instead of concentrated at one frequency and its harmonics, thus reducing the peak noise at any given frequency. The LTC3736-1 achieves this by integrating an SSFM oscillator with a dual synchronous switching regulator controller to randomly modulate its clock frequency.
Circuit Description
The LTC3736-1 is a 2-phase dual synchronous step-down DC/DC controller that requires few external components. Its No RSENSE™, current mode architecture eliminates the need for current sense resistors and improves efficiency, without requiring a Schottky diode. The two controllers are operated 180 degrees out of phase, reducing the required input capacitance and power loss and noise due to its ESR.
The LTC3736-1 is nearly identical to the LTC3736 (See "2-Phase Dual Synchronous DC/DC Controller with Tracking Provides High Efficiency in a Compact Footprint" in the August, 2004 issue of Linear Technology Magazine), except the LTC3736-1 has a built-in SSFM oscillator that randomly varies its switching frequency.
A tracking input allows the second output to track the first output (or another supply) during startup, allowing the LTC3736-1 to satisfy the power-up requirements of many microprocessors, FPGAs, DSPs and other digital logic circuits. The LTC3736-1 can operate from input voltages between 2.7V and 9.8V and is available in a low profile 4mm × 4mm leadless QFN package and 24-lead narrow SSOP package.
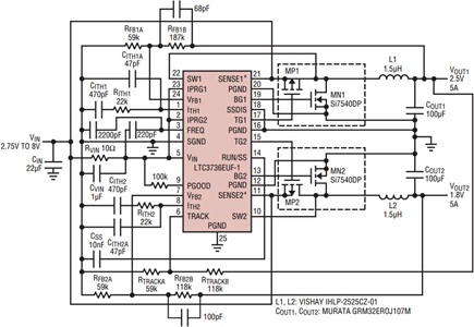
A typical application circuit using the LTC3736-1 is shown in Figure 1. This circuit provides two regulated outputs from a single 3.3V input supply. The 2200pF capacitor connected to the FREQ pin is used to filter and smooth out the abrupt changes in frequency of the LTC3736-1’s internal SSFM oscillator. This allows time for the regulator’s feedback control loop to adjust to the frequency changes without adversely affecting output voltage ripple or regulation. The digital input control pin SSDIS is used to disable the SSFM oscillator and force the LTC3736-1 to operate at constant frequency for debugging purposes. Table 1 summarizes how to use the LTC3736-1’s SSDIS and FREQ pins.

Figure 1. 3.3V to 2.5V and 1.8V dual DC/DC converter with spread spectrum frequency modulation (SSFM). The circuit uses only ceramic capacitors and requires no current sense resistors or Schottky diodes.
| SSDIS pin | FREQ pin | Switching Frequency |
| GND | Filter Capacitor (e.g., 2200pF) | Spread Spectrum (450kHz to 580kHz) |
| VIN | Floating | Constant 550kHz |
| VIN | VIN | Constant 750kHz |
| VIN | GND | Constant 300kHz |
Figure 2 shows a comparison of the spectra of the LTC3736-1 with and without SSFM enabled. These show a spectrum analyzer view of the output voltage, using a peak measurement technique. Without SSFM, most of the signal energy in the output appears at the 550kHz switching frequency and its harmonics. With SSFM enabled, the energy is spread among many frequencies and the harmonic peaks are diminished or disappear.

Figure 2. Output voltage spectra for circuit of Figure 1 with and without SSFM enabled. Notice the diminished harmonic peaks with SSFM enabled.
Figure 3 show a zoom-in of the spectra showing the fundamental frequency. With SSFM enabled, the output signal energy is spread nearly uniformly from 450kHz to 580kHz, with a peak energy more than 20dB below the 550kHz peak with SSFM disabled. In other words, with SSFM enabled, the EMI energy ay any particular high frequency has an amplitude that is less than one-tenth that of the single fixed frequency with SSFM disabled. These lower amplitude frequency components reduce the amount of potential interference.

Figure 3. Zoom-in of output voltage spectra showing fundamental frequency. Notice the >20dB reduction in peak noise with SSFM enabled.
No Adverse Effect on Transient Response, Ripple, Efficiency, or Tracking
One of the greatest difficulties in implementing an SSFM switcher is ensuring that the randomly changing frequencies do not cause the regulator’s control loop become unstable. This can manifest itself as significantly increased output voltage and inductor current ripples, or worse, total instability and loss of regulation. The LTC3736-1 is proof that these challenges have been overcome, and better yet, all that is required externally is a single capacitor connected to the FREQ pin.
Figure 4 shows the output voltage ripple for the circuit of Figure 1 with and without SSFM enabled. Note that since SSFM is constantly changing the LTC3736-1 switching frequency, it is difficult to show the true behavior of SSFM using a still oscilloscope snapshot—a video would be much more informative.

Figure 4. Output voltage ripple for 1.8V output using “envelope” oscilloscope function.
Nonetheless, the scope traces in Figure 4 have been acquired using the “envelope” oscilloscope function, which shows the leading and trailing waveform edges blending in with each other as the frequency is varied. The peak to peak ripple with SSFM enabled does increase slightly, but this is expected since output ripple is inversely proportional to switching frequency, and SSFM introduces some frequencies that are lower than the single fixed 550kHz frequency. Although it is not easily detected from this still snapshot, note that while the frequency is varying—one can think of SSFM as introducing frequency jitter—the duty cycle is constant. In other words, there is no duty cycle jitter or sub-harmonic instability with SSFM enabled on the LTC3736-1.
Figure 5 compares the efficiency of the circuit in Figure 1 with and without SSFM enabled. Figure 6 shows load step transients and Figure 7 shows tracking startup waveforms with SSFM enabled. In all cases, the behavior of the LTC3736-1 is unaffected by the addition of SSFM.

Figure 5. Efficiency for circuit of Figure 1. There is little difference with SSFM enabled.

Figure 6. Load step response for circuit of Figure 1 with SSFM enabled.

Figure 7. Startup of circuit of Figure 1 showing the two supplies tracking with SSFM enabled.
Conclusion
The LTC3736-1 is an easy-to-use dual synchronous switching DC/DC controller that requires few external components. Additionally, it features an internal spread spectrum oscillator that randomly varies the controllers’ switching frequency, providing a simple solution to reduce power-supply-induced EMI that otherwise might require significant and costly troubleshooting and redesign.