概览
产品详情
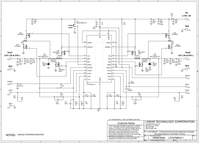
演示电路803是一款2相双通道同步高效率降压DC/DC转换器,内置LTC3736EUF-1控制器。”-1”版本在轻载下具有跳脉冲(代替突发工作模式)和可选扩频调制模式,与LTC3736“普通”版本相比,在工作温度范围内具有更高的基准电压精度。该演示板具有2.75V至8V输入电压范围,提供2.5V (5A)和1.8V (5A)输出。
相关产品
文档
-
DC803A - Schematic2009/9/24PDF32K
-
DC803A - Demo Manual2009/9/24PDF423K
-
DC803A - Design File2009/9/24ZIP624K
