ADuCM363

推荐用于新设计

集成单通道Σ-Δ型ADC和ARM Cortex-M3的低功耗精密模拟微控制器

产品技术资料帮助

ADI公司所提供的资料均视为准确、可靠。但本公司不为用户在应用过程中侵犯任何专利权或第三方权利承担任何责任。技术指标的修改不再另行通知。本公司既没有含蓄的允许,也不允许借用ADI公司的专利或专利权的名义。本文出现的商标和注册商标所有权分别属于相应的公司。

Viewing:

概述

  • 与ADuCM360/ADuCM361引脚兼容
  • 模拟输入/输出
    • 单通道24位ADC
    • 可编程ADC输出速率(3.5 Hz至3.906 kHz)
    • 50 Hz/60 Hz同步噪声抑制
      • 50 SPS连续转换模式
      • 16.67 SPS单次转换模式
  • ADC采用灵活的输入多路复用,输入通道可选
  • 1个24位多通道ADC (ADC1)
    • 6个差分或12个单端输入通道
    • 4个内部通道,用于监控DAC、温度传感器、IOVDD/4和AVDD/4(仅ADC1)
    • 可编程增益(1至128)
    • 增益为1,支持输入缓冲器开启/关闭
    • RMS噪声:52 nV(3.53 Hz时),200 nV(50 Hz时)
  • 可编程传感器激励电流源
  • 片内精密基准电压源
    • 通过ADC支持的两个外部基准电压源选项
  • 单12位电压输出DAC
    • 用于4 mA至20 mA环路应用的NPN模式
  • 微控制器
    • ARM Cortex-M3 32位处理器
    • 串行线下载和调试
    • 用于唤醒定时器的内部时钟晶体
    • 具有8路可编程分频器的16 MHz振荡器
  • 存储器
    • 高达256 kB Flash/EE存储器,24 kB SRAM
    • 通过串行线和UART在线调试/下载
  • 电源电压范围:1.8 V至3.6 V(最大值)
  • MCU主动模式时的功耗
    • 内核功耗:290 μA/MHz
    • 内核工作在500 kHz时的系统总电流消耗为1.0 mA(两个ADC均打开、输入缓冲器关闭、PGA增益为4、一个SPI端口打开、所有定时器均打开)
  • 掉电模式时的功耗:4 μA(唤醒定时器有效)
  • 片内外设
    • 2× UART、I2C和2 × SPI串行I/O
    • 16位PWM控制器
    • 19引脚多功能GPIO端口
    • 2个通用定时器
    • 唤醒定时器/看门狗定时器
    • 多通道DMA和中断控制器
      • DMA支持两个SPI通道
  • 封装和温度范围
    • 48引脚、7 mm × 7 mm LFCSP封装
    • 额定工作温度范围:−40°C至+125℃
  • 开发工具
    • 低成本QuickStart开发系统
    • 支持第三方编译器和仿真器工具
  • 多个支持SIL认证的诊断功能

ADuCM362/ADuCM363是完全集成的3.9 kSPS、24位数据采集系统,在单芯片上集成双核高性能多通道Σ-Δ型模数转换器(ADC)、32位ARM Cortex™-M3处理器和Flash/EE存储器。在有线和电池供电应用中,ADuCM362/ADuCM363设计为与外部精密传感器直接连接。ADuCM363集成了ADuCM362的全部功能,不过它仅有一个24位Σ-Δ ADC (ADC1)。

ADuCM362/ADuCM363自带一个片内32 kHz振荡器和一个内部16 MHz高频振荡器。高频振荡器通过一个可编程时钟分频器进行路由,并在其中生成处理器内核时钟工作频率。最大内核时钟速度为16 MHz;该速度不受工作电压或温度限制。

微控制器内核为低功耗ARM Cortex-M3处理器,它是一个32位RISC机器,峰值性能最高可达20 MIPS。Cortex-M3处理器集成了灵活的11通道DMA控制器,支持全部有线通信外设(两个SPI、两个UART和I2C)。片内还集成高达256 kB的非易失性Flash/EE存储器和24 kB SRAM。

模拟子系统由双通道ADC组成,每个ADC均连接到一个灵活的输入多路复用器。两个ADC都可在全差分和单端模式下工作。其他的片内ADC功能包括:双通道可编程激励电流源、诊断电流源和偏置电压产生器AVDD_REG/2(900 mV),可设置输入通道的共模电压。低端内部接地开关可在两次转换之间关断外部电路(例如桥电路)。模拟输入和外部基准输入提供可选的输入缓冲器。这些缓冲器可针对所有PGA增益设置使能。

ADC内置两个并联滤波器:一个sinc3或sinc4滤波器与一个sinc2滤波器并联。Sinc3或Sinc4滤波器用于精密测量。sinc2滤波器用于快速测量和输入信号的步进变化检测。

该器件集成一个低噪声、低漂移内部带隙基准电压源,但在采用比例式测量配置时可配置成接受一或两个外部基准电压源。片内集成了可缓存外部基准电压输入的选项。片内还有一个单通道缓冲电压输出DAC。

ADuCM362/ADuCM363集成了一系列片内外设,可以根据应用需要通过微控制器软件控制进行配置。这些外设包括2个UART、I2C和双通道SPI串行I/O通信控制器。1个19引脚GPIO端口;2个通用定时器;1个唤醒定时器;和1个系统看门狗定时器。同时提供了一个带6个输出通道的16位PWM控制器。

ADuCM362/ADuCM363专为要求低功耗工作的电池供电应用而设计。微控制器内核可配置为普通工作模式,功耗290 μA/MHz(包括flash/SRAM IDD)。在两个ADC均打开(输入缓冲器关闭)、PGA增益为4、一个SPI端口打开和所有定时器均打开时,系统总电流消耗可以达到1 mA。

ADuCM362/ADuCM363通过直接编程控制可配置为许多低功耗工作模式,包括休眠模式(内部唤醒定时器有效),此时能耗仅为4 μA。在休眠模式下,诸如外部中断或内部唤醒定时器等外设可以唤醒这些器件。该模式可让这些器件在功耗极低的情况下运行,同时仍然响应外部异步或周期事件。

片内出厂固件支持通过串行线接口(2引脚JTAG系统)和UART进行串行在线下载;还支持通过串行线接口进行非介入式仿真。这些特性都集成在一个支持精密模拟微控制器系列的低成本QuickStart™开发系统中。

这些器件采用外部1.8 V至3.6 V电源供电,额定温度范围为−40°C至+125°C工业温度范围。

应用

  • 工业自动化和过程控制
  • 智能精密检测系统
  • 4 mA至20 mA环路供电智能传感器系统
  • 医疗设备、病人监护

ADuCM363
集成单通道Σ-Δ型ADC和ARM Cortex-M3的低功耗精密模拟微控制器
ADuCM363 Functional Block Diagram ADuCM362-363 Pin Configuration
添加至 myAnalog

将产品添加到myAnalog 的现有项目或新项目中(接收通知)。

创建新项目
提问

参考资料

了解更多
添加至 myAnalog

Add media to the Resources section of myAnalog, to an existing project or to a new project.

创建新项目

软件资源

找不到您所需的软件或驱动?

申请驱动/软件

硬件生态系统

部分模型 产品周期 描述
ADC/DAC组合转换器 2
AD5700 量产 低功耗HART调制解调器
AD5700-1 量产 集成精密振荡器的低功耗HART调制解调器
接口收发器和隔离器 1
ADUM1441 推荐用于新设计 微功耗四通道数字隔离器,默认高电平(3/1通道方向性)
开关稳压器和控制器 1
ADP2360 量产 50 mA、60 V、高效率降压稳压器
模数转换器(ADC) 1
ADT7410 量产 ±0.5°C精度、16-BIT数字I2C温度传感器
数模转换器(DAC) 3
AD5412 量产 单通道、12位、电流源和电压输出DAC,HART连接
AD5422 量产 单通道、16位、电流源和电压输出DAC,HART连接
AD5421 量产 16位、串行输入、环路供电、4MA至20MA DAC
Modal heading
添加至 myAnalog

将产品添加到myAnalog 的现有项目或新项目中(接收通知)。

创建新项目

工具及仿真模型


评估套件

eval board
EVAL-ADuCM362-ADuCM363

ADuCM362和ADuCM363评估板

特性和优点

  • ADuCM362/ADuCM363评估板
  • 2个电源选项:通过连接到Segger J-Link OB仿真器的USB端口5 V电源供电或采用外部1.8 V至3.6 V电源供电
  • 使用片内电阻温度检测器(RTD)进行温度测量
  • 访问所有模拟和数字引脚
  • 电源和通用LED
  • 复位和下载按钮
  • Segger J-Link OB仿真器的8引脚连接器
  • 32.768 kHz外部晶振

产品详情

ADuCM362/ADuCM363开发系统可对ADuCM362或ADuCM363芯片进行评估。本快速入门指南介绍ADuCM362/ADuCM363评估套件提供的支持功能和工具。此外,该指南还说明如何连接评估硬件。

入门指南可用作教程,提供有关如何下载第三方评估软件工具的说明。软件工具也提供有关如何加载代码示例的说明。

ADuCM362是一款完全集成的4 kSPS、24位数据采集系统,在单芯片上集成双核高性能多通道Σ-Δ型模数转换器(ADC)、32位ARM® Cortex®-M3处理器和Flash/EE存储器。

在有线和电池供电应用中,ADuCM362设计为与外部精密传感器直接连接。ADuCM363集成了ADuCM362的全部功能,不过减少了ADC0。

通过本指南,用户能够生成并下载用户代码以用于独特的终端系统中。

ADuCM362/ADuCM363的完整技术规格参见ADuCM362/ADuCM363数据手册。使用评估板时,应同时参阅数据手册和本用户指南。

EVAL-ADuCM362-ADuCM363
ADuCM362和ADuCM363评估板
EVAL-ADUCM362QSPZ_ANGLE-web EVAL-ADUCM362QSPZ_BOTTOM-web EVAL-ADUCM362QSPZ_TOP-web ADuCM362-363-Getting-Started-Guide Image

参考电路

CN0300 参考设计

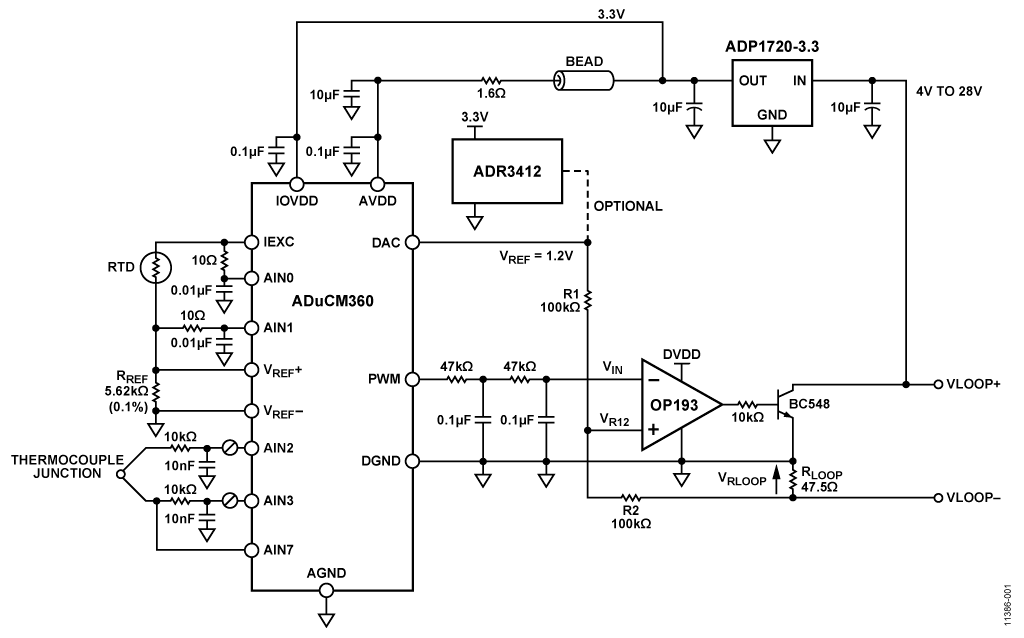
采用ARM Cortex-M3的12位、4-20mA环路供电型热电偶测量系统

特性和优点

  • T型热电偶测量系统,可对4-20mA输出进行环路供电
  • 典型温度范围为-200 C至+400 C
  • 采用Cortex处理内核的单芯片解决方案
  • 冷结补偿
CN0319 参考设计

采用ARM Cortex-M3的14位、4-20mA环路供电型热电偶温度测量系统

特性和优点

  • 4-20mA热电偶温度监控器
  • 冷结补偿
  • 环路供电型
CN0267 参考设计

具有HART接口的完整4 mA至20 mA环路供电现场仪器

特性和优点

  • 完整的4 mA至20 mA环路供电型现场仪器
  • HART兼容型接口
  • HART通信基金会(HFC)注册
  • 低功耗、小尺寸
CN0221 参考设计

采用ARM Cortex - M3的USB热电偶温度测量系统

特性和优点

  • 典型温度范围为-200 C至+400 C
  • 带24位sigma-delta ADC的精密Cortex M3微控制器
  • 带冷结补偿的T型热电偶测量系统
  • 单芯片解决方案
Figure 1. High Performance Conductivity Measurement System
CN0359 参考设计

全自动高性能电导率测量系统

特性和优点

  • 自动电导率测量系统
  • 独立自足
  • 微处理器控制
  • 温度补偿

NDIR Gas Sensing Circuit
CN0338 参考设计

NDIR基于热电堆的气体检测电路

特性和优点

  • 基于NDIR的气体传感器
  • 针对CO2进行优化
  • Arduino扩展板外形尺寸,可实现快速原型制作
CN0300
采用ARM Cortex-M3的12位、4-20mA环路供电型热电偶测量系统
CN0319
采用ARM Cortex-M3的14位、4-20mA环路供电型热电偶温度测量系统
CN0267
具有HART接口的完整4 mA至20 mA环路供电现场仪器
CN0221
采用ARM Cortex - M3的USB热电偶温度测量系统
CN0359
全自动高性能电导率测量系统
Figure 1. High Performance Conductivity Measurement System
CN0359 - Top View
CN0359 - Bottom View
CN0338
NDIR基于热电堆的气体检测电路
NDIR Gas Sensing Circuit
CN0338 Evaluation Board
CN0338 Evaluation Board - Bottom View
CN0338 Evaluation Board - Top View

最新评论

需要发起讨论吗? 没有关于 ADUCM363的相关讨论?是否需要发起讨论?

在EngineerZone®上发起讨论

近期浏览