LTC3623

推荐用于新设计

15V、±5A、轨至轨同步降压型稳压器

产品技术资料帮助

ADI公司所提供的资料均视为准确、可靠。但本公司不为用户在应用过程中侵犯任何专利权或第三方权利承担任何责任。技术指标的修改不再另行通知。本公司既没有含蓄的允许,也不允许借用ADI公司的专利或专利权的名义。本文出现的商标和注册商标所有权分别属于相应的公司。

Viewing:

概述

  • 可采用单个电阻器设置的 VOUT:0V 至 VIN – 0.5V
  • Silent Switcher®架构
  • IISET 准确度:±1%
  • 可在整个 VOUT 范围内实现严紧的 VOUT 调节
  • 输出电流监视器准确度:±5%
  • 可编程导线压降补偿
  • 容易并联以实现较高电流和热散
  • 输入电源电压调节环路
  • 高效率:达 96%
  • 输出电流:±5A
  • 集成型 N 沟道功率 MOSFET (60mΩ 上管和 30mΩ 下管)
  • 可调的开关频率:400kHz 至 4MHz
  • VIN 范围:4V 至 15V
  • 电流模式操作以实现超卓的电压和负载瞬态响应
  • 停机模式吸收 <1μA 的电源电流
  • 扁平 24 引脚 3mm x 5mm QFN 封装

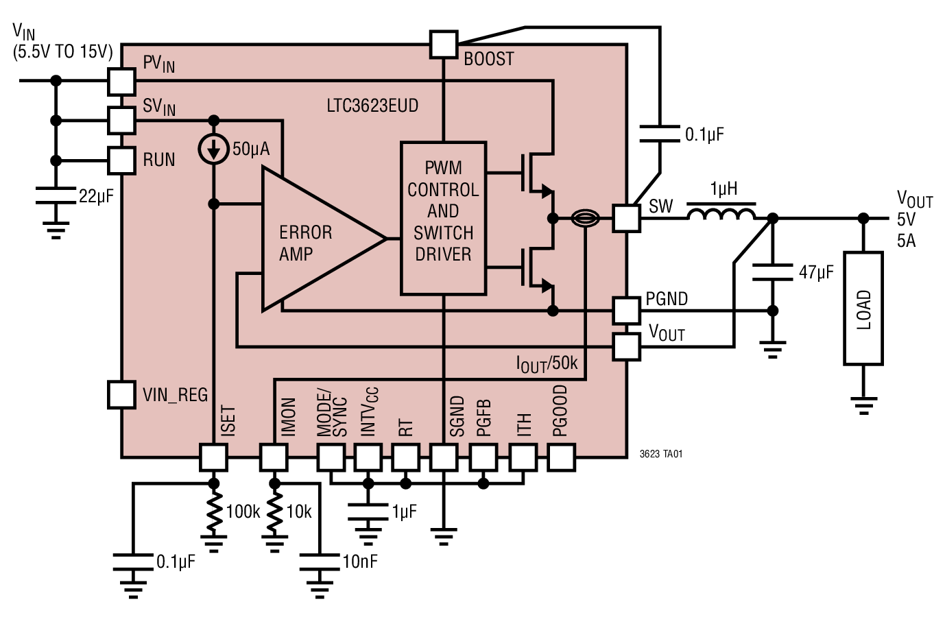
LTC®3623 是一款高效率、单片式、同步降压型稳压器,其输出电压利用单个外部电阻器进行设置。在 ISET 引脚上具有内部生成的 50μA 准确电流源,因而允许用户设置一个范围为 0V 至 VIN – 0.5V 的输出电压。另外,用户还能用一个外部电压电源直接驱动 ISET 引脚以设置转换器的 VOUT。VOUT 电压直接回馈至误差放大器,以被调节至 ISET 电压。SVIN 引脚的工作电源电压范围为 15V 到低至 4V,而 PVIN 引脚的电压范围则为 15V 到低至 1.5V,从而使其成为双锂离子电池和从一个 12V 或 5V 电压轨获取电源的合适之选。

该器件的工作频率可利用一个外部 RT 电阻器设置在 400kHz 至 4MHz 的范围内。较高的开关频率允许使用较小的表面贴装型电感器,而较低的频率则可实现较高的功率效率。独特的恒定频率 / 受控接通时间架构非常适合于那些既在高频率下运作、同时又要求快速负载瞬态响应的高降压比应用。


Applications

  • 跟踪电源或 DDR 存储器电源
  • ASIC 衬底偏置
  • 负载点 (POL) 电源
  • 便携式仪表、电池供电型设备
  • 热电冷却器 (TEC) 系统

LTC3623
15V、±5A、轨至轨同步降压型稳压器
LTC3623 Typical Application Image 1 LTC3623 Typical Application Image 2 LTC3623 Package Image 1
添加至 myAnalog

将产品添加到myAnalog 的现有项目或新项目中(接收通知)。

创建新项目
提问

参考资料

了解更多
添加至 myAnalog

Add media to the Resources section of myAnalog, to an existing project or to a new project.

创建新项目

软件资源

找不到您所需的软件或驱动?

申请驱动/软件

硬件生态系统

部分模型 产品周期 描述
LTC3600 推荐用于新设计 15V、1.5A、同步轨至轨单电阻器降压型稳压器
LTC3649 推荐用于新设计 具轨至轨可编程输出的 60V、4A、同步降压型稳压器
Modal heading
添加至 myAnalog

将产品添加到myAnalog 的现有项目或新项目中(接收通知)。

创建新项目

工具及仿真模型

LTspice


LTspice中提供以下器件型号:

  • LTC3623
LTspice

LTspice®是一款强大高效的免费仿真软件、原理图采集和波形观测器,为改善模拟电路的仿真提供增强功能和模型。


评估套件

eval board
DC2131A

LTC3623 Demo Board | Silent Switcher Sync Buck, 4V ≤ VIN ≤ 15V, VOUT = 1V/1.5V/2.5V/3.3V/5V @ ±5A

产品详情

Demonstration circuit 2131A is a current mode DC/DC step-down Silent Switcher® buck regulator featuring the LTC3623. The board operates from an input range of 4V to 15V, and provides ±5A of output current. The output voltage of the demonstration board can be set from 0V to VIN – 0.5V. It operates at 1MHz and may be synchronized to an external clock. A soft-start feature controls output voltage slew rate at start-up, reducing current surge and voltage overshoot. A power good output and current monitor signal are provided. Discontinuous conduction mode can be selected with a jumper. The demonstration board has options for cable drop compensation, negative output voltage and input voltage regulation.

DC2131A
LTC3623 Demo Board | Silent Switcher Sync Buck, 4V ≤ VIN ≤ 15V, VOUT = 1V/1.5V/2.5V/3.3V/5V @ ±5A
DC2131A - Schematic

最新评论

需要发起讨论吗? 没有关于 LTC3623的相关讨论?是否需要发起讨论?

在EngineerZone®上发起讨论

近期浏览