LTC3409

量产

采用 3mm x 3mm DFN 封装的 600mA 低 VIN 降压型稳压器

产品技术资料帮助

ADI公司所提供的资料均视为准确、可靠。但本公司不为用户在应用过程中侵犯任何专利权或第三方权利承担任何责任。技术指标的修改不再另行通知。本公司既没有含蓄的允许,也不允许借用ADI公司的专利或专利权的名义。本文出现的商标和注册商标所有权分别属于相应的公司。

Viewing:

概述

  • 1.6V 至 5.5V 输入电压范围
  • 内部软启动功能
  • 可选 1.7MHz 或 2.6MHz 恒定频率操作
  • 内部振荡器可同步至一个频率范围为 1MHz 至 3MHz 的外部时钟
  • 高效率:达 95%
  • 非常低的静态电流:在突发模式 (Burst Mode®) 操作期间仅为 65µA
  • 600mA 输出电流 (VIN = 1.8V,VOUT = 1.2V)
  • 750mA 峰值电感器电流
  • 无需肖特基二极管
  • 低压降操作:100% 占空比
  • 0.613V 基准电压
  • 可在采用陶瓷电容器的情况下保持稳定
  • 停机模式吸取 <1µA 的电源电流
  • 旨在获得卓越的电压和负载瞬态响应的电流模式操作
  • 过热保护
  • 采用高度仅为 0.75mm 的扁平 8 引脚 (3mm x  3mm) DFN 封装

 

LTC®3409 是一款采用恒定频率、电流模式架构的高效、单片式同步降压型稳压器。输出电压通过一个外部电阻分压器来调节。

支持 1.7MHz 和 2.6MHz 固定开关频率。或者,一个内部 PLL 将同步至一个频率范围为 1MHz 至 3MHz 的外部时钟。这种开关频率范围允许采用小型表面贴装电感器和电容器 (包括陶瓷电容器)。

突发模式操作期间的电源电流仅为 65µA,并将在停机模式中降至 < 1µA 。1.6V 至 5.5V 的输入电压范围使得 LTC3409 成为单节锂离子电池、金属锂电池和两节碱性电池、镍镉电流或镍氢电池供电型应用的理想选择。100% 占空比能力实现了低压降操作,并延长了便携式系统中的电池使用寿命。突发模式操作可由用户来使能,以提高轻负载条件下的效率,从而进一步延长了电池的使用寿命。

内部同步开关提升了效率,并免除了增设一个外部肖特基二极管的需要。内部软启动功能可在启动时提供受控的输出电压上升时间,而无需使用外部组件。

 


Applications

  • 蜂窝电话
  • 数码相机
  • MP3 播放机

LTC3409
采用 3mm x 3mm DFN 封装的 600mA 低 VIN 降压型稳压器
High Efficiency Step-Down Converter Burst Mode Efficiency, 1.8VOUT Product Package 1
添加至 myAnalog

将产品添加到myAnalog 的现有项目或新项目中(接收通知)。

创建新项目
提问

参考资料

了解更多
添加至 myAnalog

Add media to the Resources section of myAnalog, to an existing project or to a new project.

创建新项目

软件资源

找不到您所需的软件或驱动?

申请驱动/软件

硬件生态系统

部分模型 产品周期 描述
电源系统管理(PSM)和时序控制器 1
LTC2974 推荐用于新设计 具有精确输出电流的4通道PMBus电源系统管理器
监控电路和复位器IC 1
LTC2934 量产 具电源故障输出的超低功率可调监控器
开关稳压器和控制器 1
LTC3880 推荐用于新设计 具有数字电源系统管理功能的双输出 PolyPhase 降压型 DC/DC控制器
振荡器 1
LTC6908 具扩频调制功能、采用电阻器设定频率的 SOT-23 封装振荡器
Modal heading
添加至 myAnalog

将产品添加到myAnalog 的现有项目或新项目中(接收通知)。

创建新项目

工具及仿真模型

LTspice 1


LTspice中提供以下器件型号:

  • LTC3409

LTpowerCAD 1


LTpowerCAD中提供以下器件的设计工具:

  • LTC3409
LTspice

LTspice®是一款强大高效的免费仿真软件、原理图采集和波形观测器,为改善模拟电路的仿真提供增强功能和模型。

LTpowerCAD

LTpowerCAD®是一种电源设计程序,它选择功率级元件,提供详细效率信息,显示快速环路波特图稳定性和负载瞬态分析,并可导出至LTspice进行仿真。


评估套件

eval board
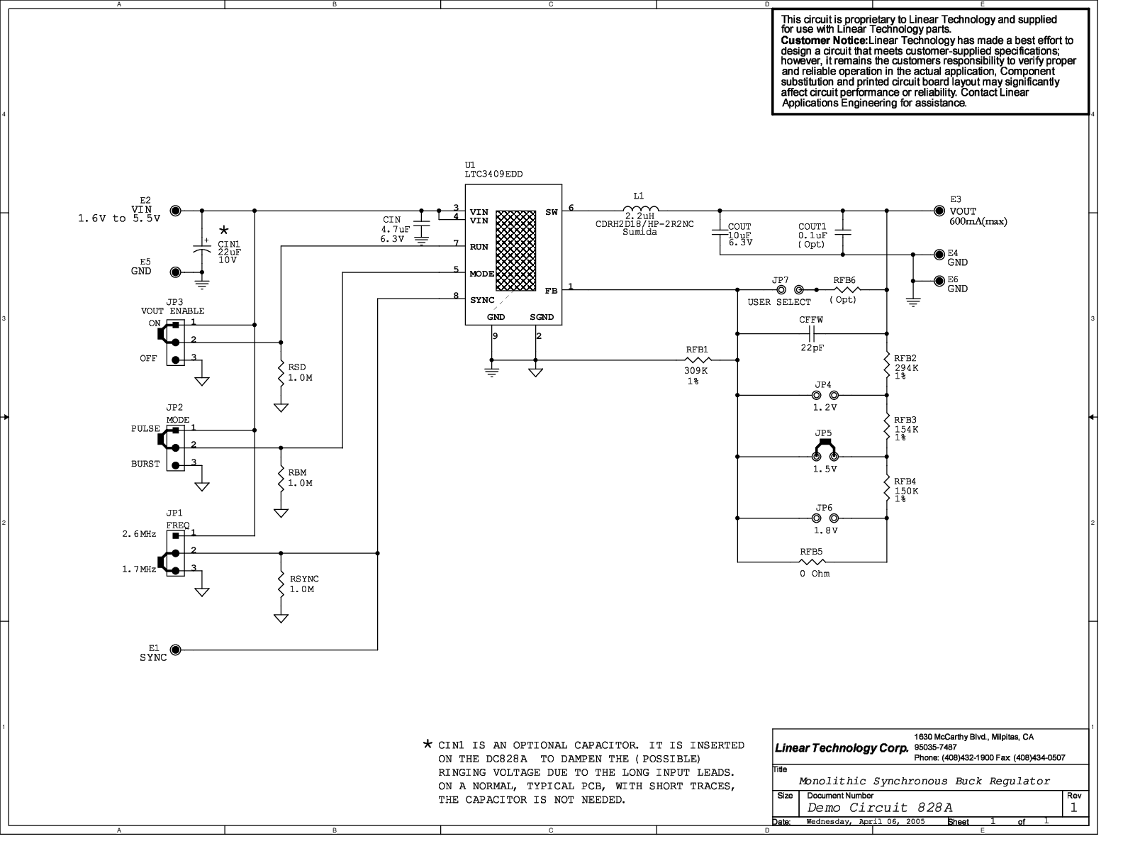
DC828A

LTC3409EDD演示板 | 1.6V ≤ VIN ≤ 5.5V,VOUT = 1.2V/1.5V/1.8V (600mA)

产品详情

演示电路828是一款降压转换器,采用LTC3409单芯片同步降压稳压器。DC828具有1.6V至5.5V的输入电压范围,能够通过1.8V的最小输入电压提供高达600mA的输出电流。跳线可选输出电压可设置为1.2V、1.5V或1.8V。

DC828A
LTC3409EDD演示板 | 1.6V ≤ VIN ≤ 5.5V,VOUT = 1.2V/1.5V/1.8V (600mA)
DC828A - Schematic

最新评论

需要发起讨论吗? 没有关于 LTC3409的相关讨论?是否需要发起讨论?

在EngineerZone®上发起讨论

近期浏览