概览
产品详情
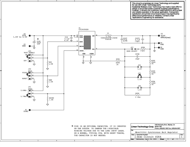
演示电路828是一款降压转换器,采用LTC3409单芯片同步降压稳压器。DC828具有1.6V至5.5V的输入电压范围,能够通过1.8V的最小输入电压提供高达600mA的输出电流。跳线可选输出电压可设置为1.2V、1.5V或1.8V。
相关产品
文档
-
DC828A - Schematic2009/9/24PDF118K
-
DC828A - Demo Manual2015/1/13PDF218K
-
DC828A - Design File2009/9/24ZIP843K
