eshop-promo-banner

ADI 中国本地化订购服务全面启动
正品现货、一片起订,更有人民币快捷支付免除报关烦恼!

点击查看详情

LTC3130

推荐用于新设计

具 1.6μA 静态电流的 25V、600mA 降压-升压型 DC/DC 转换器

产品技术资料帮助

ADI公司所提供的资料均视为准确、可靠。但本公司不为用户在应用过程中侵犯任何专利权或第三方权利承担任何责任。技术指标的修改不再另行通知。本公司既没有含蓄的允许,也不允许借用ADI公司的专利或专利权的名义。本文出现的商标和注册商标所有权分别属于相应的公司。

Viewing:

概述

  • 可调节高于、低于或等于 VIN 的 VOUT
  • 宽 VIN 范围:2.4V 至 25V,<1V 至 25V (采用 EXTVCC 输入)
  • VOUT 范围:1V 至 25V
  • 可调的输出电压 (LTC®3130)
  • 四种可选的固定输出电压 (LTC3130-1)
  • 在突发模式 (Burst Mode®) 操作中具有 1.2μA 无负载输入电流 (VIN = 12V,VOUT = 5V)
  • 在降压模式中可提供600mA的输出电流
  • 引脚可选的 850mA / 450mA 电流限值 (LTC3130)
  • 效率高达 95%
  • 引脚可选的突发模式操作
  • 1.2MHz 超低噪声 PWM 频率
  • 准确的 RUN 引脚门限
  • 电源良好指示器
  • 可编程最大功率点控制
  • 在停机模式中 IQ = 500nA
  • 耐热性能增强型 20 引脚 3mm x 4mm QFN 封装和 16 引脚 MSOP 封装

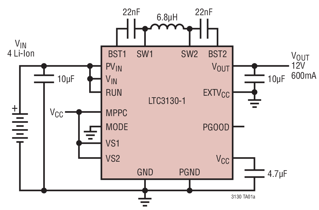
LTC3130 / LTC3130-1 是具有宽 VIN 和 VOUT 范围的高效率、低噪声、600mA 降压-升压型转换器。为了在轻负载时实现高效率运作,可选择突发模式操作以把静态电流减小至仅为 1.6μA。转换器启动采用低至 7.5μW 的电源实现。

LTC3130 / LTC3130-1 采用一种超低噪声的 1.2MHz PWM 开关架构,此架构通过允许使用纤巧、扁平的电感器和陶瓷电容器而较大限度地缩减了解决方案的占板面积。内置的环路补偿和软起动功能电路减少了外部组件数目并简化了设计。该器件的特点包括一个准确的 RUN 比较器门限和一种最大功率点控制 (MPPC) 功能,前者用于提供可预知的稳压器接通,后者则可确保从非理想电源 (例如:光伏电池板) 吸取最大的功率。LTC3130-1 包括一个内部分压器以提供四种可选的固定输出电压。

其他特点包括一个电源良好输出、一个外部 VCC 输入和热停机功能。

LTC3130 和 LTC3130-1 采用耐热性能增强型 20 引脚 3mm x 4mm QFN 封装和 16 引脚 MSOP 封装。


应用

  • 长寿命、电池供电式仪器
  • 便携式军用无线电设备
  • 低功率传感器
  • 太阳能电池板后置稳压器 / 充电器

LTC3130
具 1.6μA 静态电流的 25V、600mA 降压-升压型 DC/DC 转换器
LTC3130 Typical Application Image 1 LTC3130 Typical Application Image 2 LTC3130 Package Image 1 LTC3130 Package Image 2
添加至 myAnalog

将产品添加到myAnalog 的现有项目或新项目中(接收通知)。

创建新项目
提问

参考资料

了解更多
添加至 myAnalog

Add media to the Resources section of myAnalog, to an existing project or to a new project.

创建新项目

软件资源

找不到您所需的软件或驱动?

申请驱动/软件

硬件生态系统

部分模型 产品周期 描述
保护开关和控制器 2
LTC4419 推荐用于新设计 18V、双路输入微功率 PowerPath 优先级排序器
LTC4365 推荐用于新设计 欠压、过压和电源反向保护控制器
Modal heading
添加至 myAnalog

将产品添加到myAnalog 的现有项目或新项目中(接收通知)。

创建新项目

工具及仿真模型

LTspice


LTspice中提供以下器件型号:

  • LTC3130
  • LTC3130-1
LTspice

LTspice®是一款强大高效的免费仿真软件、原理图采集和波形观测器,为改善模拟电路的仿真提供增强功能和模型。


评估套件

eval board
AD-MAX32SXWISE-SL

Long Range Wireless Radio Development Kit Based on MAX32670 Ultralow Power Arm Cortex-M4 Microcontroller and SX1261 RF Transceiver

特性和优点

  • Provides the user with a platform to evaluate the features and performance of the evaluation kit​
  • Allows the user to prototype and test their IoT applications before moving on to full-scale development​
  • Provides tools for analyzing the power consumption of the device, helping the user to optimize their applications for energy efficiency​
  • Includes development tools, libraries, and documentation to assist user in writing and debugging their code​​
  • Helps the user analyze and study the different modulation schemes, data rates, and other parameters relevant to IoT communication​
  • Comes with user-friendly interfaces, documentation, and software tools that simplify the integration process which can save developers time and effort when incorporating the SX1261 into their IoT devices​

产品详情

The AD-MAX32SXWISE-SL development kit is a tool intended for designing solutions based on low-power, long range proprietary radio communication technique. This platform features the SX1261, an RF transceiver based on spread spectrum modulation techniques derived from chirp spread spectrum (CSS) technology, and supports a frequency range from 800 MHz to 960 MHz. This solution is also based on the MAX32670 ultralow power microcontroller based on Arm Cortex-M4 processor.

The platform comes in an Arduino Uno form factor, with two PMOD connectors, and an ESP32 Dev Kit connector for easy-to-connect sensors and signal conditioning add-on modules. Complete with working software and hardware, as well as software examples, this kit makes it easier for customers to prototype and create connected systems and solutions for IoT applications. The base platform is accompanied with various Analog Devices add-on hardware but is also compatible with 3rd party hardware. A free programming and debugging tool called MaximSDK is also provided by Analog Devices.

The AD-MAX32SXWISE-SL development kit is complete with 1 base board, 3 sensor nodes, gateway setup essentials, and other accessories. However, customers also have the option to avail of the components individually as intended for their application development.

Base Board:

  • MAX32670-SX-ARDZ Base board (can be purchased separately)

Component Sensor Nodes:

  • EV-STRUCTURAL-ARDZ Sensor for Structural Monitoring (can be purchased separately)
  • EV-FLOWMETER-ARDZ Sensor for Flow Rate Metering (can be purchased separately)
  • EV-ADE9000-SHIELDZ Sensor for Electric Metering (can be purchased separately)

Gateway Essentials and Other Accessories (can be purchased separately)

  • RAK5146 PiHAT Kit
  • Raspberry Pi 4 Model B
  • MAX32625PICO Rapid Development Board
  • RPi4 Power Supply Adapter
  • MicroSD Card
  • LAN Cable

Applications:

  • Battery-Powered Medical Devices
  • Industrial Sensors
  • Optical Communication Modules
  • Secure Radio Modem Controller
  • Smart Sensor Controller

eval board
MAX32670-LR-ARDZ

Long Range Wireless Radio Development Platform for Asset Management Applications Based on MAX32670 Ultralow Power Arm Cortex-M4 Microcontroller and LR1110 RF Transceiver

特性和优点

  • MCU:
    • Arm Cortex-M4 Core with FPU up to 100 MHz
    • 384 kB flash memory with error correction
    • 160 kB SRAM (128 kB with ECC enabled), optionally preserved in lowest power modes
    • Compatible RTC resolution for protocol timeout management
  • Security:
    • Available Secure Boot
    • Support cryptographic algorithms, including AES-128/192/256
  • Power
    • Ultralow power real time clock with integrated power switch
      • With 300 nA power consumption during sleep mode
  • Multi-Purpose Radio Front-End Targeting Geolocation Purposes
    • Global Navigation Satellite System (GNSS) (GPS/BeiDou) low-power scanning
    • 802.11b/g/n Wi-Fi ultralow power passive scanning
  • Long Range Radio
    • Support FSK, GFSK, MSK, GMSK, and Long Range FHSS modulations
    • Power Output: +15 dBm transmit peak power
    • Programmable bit rate up to 62.5 kbps and 300 kbps
    • Support sub-GHz ISM bands from 800 MHz to 960 MHz
      • High sensitivity: down to -148 dBm

产品详情

The MAX32670-LR-ARDZ base board features the MAX32670 high-reliability, ultralow power microcontroller based on Arm Cortex-M4 processor, and the LR1110 long range RF transceiver module. The integrated RF transceiver supports a frequency range from 800 MHz up to 960 MHz, making it suitable for high-performance flexible platforms that wirelessly transmit encrypted data at long-range; enabling a wide range of IoT applications using ADI sensing solutions.

This solution also utilizes Semtech’s Long Range Cloud™ Geolocation capabilities to significantly reduce power consumption by determining asset location in a cloud-based solver. Due to its low power consumption, this module is ideal for devices running on small-sized batteries The on-board MAX32670 Arm Cortex®-M4 32-bit microcontroller provides the platform with complete capability to run entire RF stacks and user applications.

APPLICATIONS

  • Asset location
  • Asset recovery
  • Asset traceability
  • Inventory management
  • Asset loss and theft prevention

eval board
MAX32670-SX-ARDZ

基于 MAX32670 超低功耗 Arm Cortex-M4 微控制器和 SX1261 射频收发器的长距离无线电开发平台

特性和优点

  • 单片机:
    • Arm Cortex-M4 内核,配备 FPU,频率高达 100 MHz
    • 具有纠错功能的 384 kB 闪存
    • 160 kB SRAM(启用 ECC 时为 128 kB),可选择在最低功耗模式下保留
    • 兼容 RTC 分辨率,用于协议超时管理
  • 安全性:
    • 可用的安全引导
    • 支持加密算法,包括 AES-128/192/256
  • 电源
    • 带有集成电源开关的超低功耗实时时钟
      • 休眠模式下功耗为 300 nA
  • 长距离无线电
    • 支持 FSK、GFSK、MSK、GMSK 和长距离 FHSS 调制
    • 输出功率:+15 dBm 发射峰值功率
    • 可编程比特率高达 62.5 kbps 和 300 kbps
    • 支持 800 MHz 至 960 MHz 的 sub-GHz ISM 频段
    • 高灵敏度:低至 -148 dBm

产品详情

MAX32670-SX-ARDZ 基板采用基于 Arm Cortex®-M4 处理器的 MAX32670 高可靠性、超低功耗微控制器和 SX1261 长距离 RF 收发器。集成的 R​​F 收发器支持 800 MHz 至 960 MHz 的频率范围,使其适用于以无线方式远距离传输加密数据的高性能灵活平台;使用 ADI 传感解决方案实现广泛的物联网应用。

由于其低功耗,该模块非常适合使用小型电池运行的设备。板载 MAX32670 Arm Cortex®-M4 32 位微控制器为平台提供了运行整个 RF 堆栈和用户应用程序的完整功能。

应用

  • 智能仪表
  • 供应链和物流
  • 楼宇自动化
  • 农业传感器
  • 智慧城市
  • 零售店传感器
  • 资产追踪
  • 路灯
  • 停车传感器
  • 环境传感器
  • 医疗健康
  • 安全与安保传感器
  • 远程控制器应用

eval board
AD-JUPITER-EBZ

Software-Defined Radio

特性和优点

  • RF/SDR
    • ADRV9002 transceiver
    • 2 x receiver, 2 x transmitter
    • LO frequency range 30 MHz to 6 GHz
    • 12 kHz to 40 MHz frequency bandwidth
    • Sampling rate 12 kSPS to 61.44 MSPS
  • External Device Clock Input
  • External MCS Input
  • RF Front-end
  • Processing System
    • Zynq UltraScale+ MPSoC XCZU3EG
      • ARM Cortex-A53 1.5 GHz
      • ARM Cortex-R5 500 MHz
      • Mali-400 MP2 graphic processor
      • Programmable logic 154 k
    • DDR4 – 2 GB (x32)
    • Boot source
      • SD card 3.0
      • Flash memory 128 MB
    • User Interfaces
      • USB 3.1 Gen 1 – Type C
        • Upstream Facing Port (UFP)
        • Downstream Facing Port (DFP)
        • USB 2.0 compatible
    • Ethernet 1000BASE-T RGMII
    • Display Port v1.2 (2 lanes, 5.4 Gbps)
    • SATA 3
    • USB (micro) debug interface
    • 16 GPIOs (3V3 LVCMOS)
  • Power Sources
    • USB Type-C (power only)
      • Power Sink 5V, 9V/3A
    • USB Type-C (data)
      • Power Sink 5V/3A
      • Power Source 5V/0.9 A
    • 802.3at POE compliant, 25.5 W Type2 (POE+)

产品详情

The AD-JUPITER-EBZ is a versatile software-defined platform based on Analog Devices ADRV9002 and Xilinx Zynq UltraScale+ MPSoC. The ADRV9002 is a new generation RF transceiver that has dual-channel transmitters, dual-channel receivers covering a frequency range of 30 MHz to 6 GHz. This device has a high-quality RF linearity performance and a set of advanced features like fast profiles switching, flexible power vs. performance configuration, fast frequency hopping, multi-chip synchronization, and digital pre-distortion (DPD) for narrow and wide band waveform.

The evaluation platform includes XCZU3EG processing device that has a wide range of interfaces, making the system capable of local processing or streaming to a remote host. It comes integrated in a self-contained ruggedized aluminum case, which gives flexibility in evaluating and prototyping across different environments.

APPLICATIONS

  • Aerospace and Defense
  • Communications
  • Advanced Education

eval board
AD-MAX32LRWISE-SL

Long Range Wireless Radio Development Kit Based on MAX32670 Ultralow Power Arm Cortex-M4 Microcontroller and LR1110 RF Transceiver

特性和优点

  • Provides the user with a platform to evaluate the features and performance of the evaluation kit​
  • Allows the user to prototype and test their IoT applications before moving on to full-scale development​
  • Provides tools for analyzing the power consumption of the device, helping the user to optimize their applications for energy efficiency​
  • Includes development tools, libraries, and documentation to assist user in writing and debugging their code​
  • Helps the user analyze and study the different modulation schemes, data rates, and other parameters relevant to IoT communication​
  • Comes with user-friendly interfaces, documentation, and software tools that simplify the integration process which can save developers time and effort when incorporating the LR1110 into their IoT devices​

产品详情

The AD-MAX32LRWISE-SL development kit is a tool intended for designing solutions based on low-power, long range proprietary radio communication technique. This platform features the LR1110, an RF transceiver based on spread spectrum modulation techniques derived from chirp spread spectrum (CSS) technology, and supports a frequency range from 800 MHz to 960 MHz. This solution is also based on the MAX32670 ultralow power microcontroller based on ARM Cortex-M4 processor.​

The platform comes in an Arduino Uno form factor, with two PMOD connectors, and an ESP32 Dev Kit connector for easy-to-connect sensors and signal conditioning add-on modules. Complete with working software and hardware, as well as software examples, this kit makes it easier for customers to prototype and create connected systems and solutions for IoT applications.​

The base platform is accompanied with various Analog Devices add-on hardware but is also compatible with 3rd party hardware. A free programming and debugging tool called Maxim SDK is also provided by Analog Devices.​

The AD-MAX32LRWISE-SL development kit is complete with 1 base board, 1 sensor node, gateway setup essentials, and other accessories. However, customers also have the option to avail of the components individually as intended for their application development.​

  • Base Board:
    • MAX32670-LR-ARDZ Base board (can be purchased separately)​
  • Component Sensor Node:
    • EV-CATTLETAG-ARDZ Smart Livestock Tracking and Health Monitoring Sensor (can be purchased separately)​
  • Gateway Essentials and Other Accessories (can be purchased separately)​
    • RAK5146 PiHAT Kit
    • Raspberry Pi 4 Model B
    • MAX32625PICO rapid development Board
    • RPi4 Power Supply
    • MicroSD Card
    • LAN Cable

    APPLICATIONS

    • Battery-Powered Medical Devices
    • Industrial Sensors
    • Optical Communication Modules
    • Secure Radio Modem Controller
    • Smart Sensor Controller
    • System Housekeeping Controller

eval board
DC2397A

LTC3130EUD-1 Demo Board | Synchronous Buck-Boost, 2.4V ≤ VIN ≤ 25V, VOUT = 1.8V/3.3V/5V/12V @ 600mA

产品详情

Demonstration circuit 2397A features the LTC3130-1, a wide input voltage, wide output voltage operating range, high efficiency, low noise monolithic DC/DC buck-boost converter that provides 600mA of output current when in buck mode.


The LTC3130-1 has 4-pin selectable output voltages (1.8V, 3.3V, 5V and 12V) and operates from input voltages of 2.4V to 25V. The LTC3130-1 incorporates a proprietary low noise switching algorithm which optimizes efficiency with input voltages above, below, or equal to the output voltage and ensures seamless transitions between operating modes.

eval board
DC2355A

LTC3130EUD Demo Board | Synchronous Buck-Boost, 2.4V ≤ VIN ≤ 25V, VOUT = 5V @ 600mA

产品详情

Demonstration Circuit 2355A features the LTC3130, a wide input voltage, wide output voltage operating range, high efficiency, low noise monolithic DC/DC buck-boost converter that can provide up to 600mA output current in buck mode.


The LTC3130 operates from input voltages of 2.4V to 25V. The demo board has been designed with the adjustable output voltage set to 5V. The LTC3130 incorporates a proprietary low noise switching algorithm which optimizes efficiency with input voltages above, below or equal to the output voltage and ensures seamless transitions between operating modes.

AD-MAX32SXWISE-SL
Long Range Wireless Radio Development Kit Based on MAX32670 Ultralow Power Arm Cortex-M4 Microcontroller and SX1261 RF Transceiver
AD-MAX32SXWISE-SL AD-MAX32SXWISE-SL Block Diagram
MAX32670-LR-ARDZ
Long Range Wireless Radio Development Platform for Asset Management Applications Based on MAX32670 Ultralow Power Arm Cortex-M4 Microcontroller and LR1110 RF Transceiver
MAX32670-LR-ARDZ Board Photo Angle View MAX32670-LR-ARDZ Board Photo Top View MAX32670-LR-ARDZ Board Photo Bottom View MAX32670-LR-ARDZ Block Diagram
MAX32670-SX-ARDZ
基于 MAX32670 超低功耗 Arm Cortex-M4 微控制器和 SX1261 射频收发器的长距离无线电开发平台
MAX32670-SX-ARDZ Board Photo Angle View MAX32670-SX-ARDZ Board Photo Top View MAX32670-SX-ARDZ Board Photo Bottom View MAX32670-SX-ARDZ Block-Diagram
AD-JUPITER-EBZ
Software-Defined Radio
AD-JUPITER-EBZ Board Photo Angle View AD-JUPITER-EBZ Board Photo Top View AD-JUPITER-EBZ Board Photo Back View AD-JUPITER-EBZ Block Diagram
AD-MAX32LRWISE-SL
Long Range Wireless Radio Development Kit Based on MAX32670 Ultralow Power Arm Cortex-M4 Microcontroller and LR1110 RF Transceiver
AD-MAX32LRWISE-SL Block Diagram AD-MAX32LRWISE-SL
DC2397A
LTC3130EUD-1 Demo Board | Synchronous Buck-Boost, 2.4V ≤ VIN ≤ 25V, VOUT = 1.8V/3.3V/5V/12V @ 600mA
DC2397A Evaluation Board DC2397A Evaluation Board - Top View DC2397A Evaluation Board - Bottom View DC2397A - Schematic
DC2355A
LTC3130EUD Demo Board | Synchronous Buck-Boost, 2.4V ≤ VIN ≤ 25V, VOUT = 5V @ 600mA
DC2355A Demo Board DC2355A Demo Board DC2355A Demo Board DC2355A Demo Board DC2355A Demo Board DC2355A - Schematic

最新评论

需要发起讨论吗? 没有关于 LTC3130的相关讨论?是否需要发起讨论?

在EngineerZone®上发起讨论

近期浏览