計測器用電源回路ソリューション
高性能計測器には、敏感なフロントエンドへの干渉を防ぐための極めて厳しいノイズ要件があり、それにより電源回路に対する要求も高くなります。予算の制約とさらなる高集積化の傾向により、サイズ、EMI、効率、および熱管理に関してさらに制約が課せられます。
価値と利点
今日の要求に応えるために、アナログ・デバイセズの電源製品は、スルーレート制御されたスイッチング・パワー・レギュレータ、正と負のレール生成、高周波リップル除去を備えた超低ノイズLDO、低ノイズ絶縁型電源コントローラ、システム・イン・パッケージのパワー・モジュールなどの革新的な特長を備えています。
当社の広範な製品ラインナップにより、さまざまな電源回路トポロジとシステム分割が可能になり、あらゆる電力レベルで性能とコストを最適化できます。
あらゆる電力レベルで性能とコストを最適化
各種の電源ツリー要件に対応
優れた設計サポートとツールにより市場投入までの時間を短縮
注目製品
シグナル・チェーン
リファレンス・デザイン
※Rev.0を翻訳したものです。新ver.は英語資料をご覧ください。
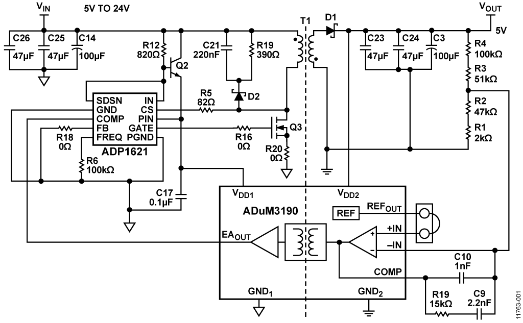
フライバック電源
※Rev.0を翻訳したものです。最新版は英語資料をご覧ください。
工業用シングル・エンドおよび差動信号対応 PGIA 付き
絶縁型マルチチャンネル・データ・アクイジション・システム
※Rev.0を翻訳したものです。最新版は英語資料をご覧ください。
超高感度フェムトアンペア計測プラットフォーム
※Rev.0を翻訳したものです。最新版は英語資料をご覧ください。
主な資料
テクニカル・ブック
設計ツール
ファイルおよびダウンロード
Book & eBook
信頼できる電源:バッテリ駆動に適した高効率のソリューションを実現する
10.38 M
優れた効率、高いEMI性能をもたらすSilent Switcherレギュレータ
10.59 M
アプリケーション・ノート
AN-202: デカップリング、グラウンディング、変更をうまく行うためのICアンプ・ユーザズ・ガイド
597 kB
ソリューション・カタログ
Balanced Power Solutions Brochure
461.79 K
Industrial Battery Chargers Overview
2.09 M
Silent Switcher Technology
1.74 M
チュートリアル
MT-101: Decoupling Techniques
954 kB
MT-093: Thermal Design Basics
249 kB
ユーザ・ガイド
SCP-LT8362-S-EVALZ - Demo Board
2.17 M
SCP-LT8410-EVALZ - Demo Manual
1.54 M
リファレンス設計
Selected Reference Designs: Test and Measurement Solutions
5.88 M
技術記事
ADuM3220 4A Gate Driver for Synchronous DC/DC Conversion
346 kB
Inside iCoupler® Technology: ADuM3220 絶縁型ゲート・ドライバによるH ブリッジの駆動
{{modalTitle}}
{{modalDescription}}
{{dropdownTitle}}
- {{defaultSelectedText}} {{#each projectNames}}
- {{name}} {{/each}} {{#if newProjectText}}
-
{{newProjectText}}
{{/if}}
{{newProjectTitle}}
{{projectNameErrorText}}