高効率、高速過渡応答のオートモーティブ用および工業用電源向けパススルー昇圧コントローラ
はじめに
オートモーティブ用および工業用電子部品の分野では、昇圧電源トポロジが広く使われるようになっています。非常に多くのシステムが安定した入力レールを必要としていますが、上流側電源レールの電圧は大きく変動することがあります。昇圧コンバータを使用すれば、アプリケーションの汎用性を大幅に向上させることができます。昇圧コンバータは、新しい電子機器を、あらゆる電源レールにシームレスに接続することを可能にします。様々な電源シナリオに対応するためにフロント・エンドを設計し直したり、複数バージョンのフロント・エンドを用意したりする必要はありません。昇圧レギュレータは、入力電圧の低下に対し十分な対策を必要とする電子機器にも対応可能です。これは主にオートモーティブ用電子部品に関するもので、例えばコールド・クランキング時などには電源レール電圧が大きく低下することがあります。
LTC7804は、優れた特性を犠牲にすることなく、昇圧コンバータの設計を簡素化します。LTC7804の主な特長は、低自己消費電流、シングル出力の同期整流方式、40Vまでの広い入力電圧範囲と36Vまでの出力電圧範囲、拡散スペクトラム周波数変調方式(SSFM)、そして高効率低EMIのパススルー(PassThru™)動作用内部チャージ・ポンプです。
12V入力24V出力用の昇圧コンバータ
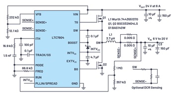
昇圧コンバータの利点の1つは、安定した中間出力レールを提供できることに加え、クランキング時の自動車用バッテリ・レールに見られるようなフロント・エンドの電圧低下に対するシステム耐性を実現できることです。ロー・ピン・カウント・コントローラのLTC7804、ボトムFET Q1、トップFET Q2、チョークL1、および入出力フィルタで構成される昇圧コンバータの回路図を図1に示します。この図に示すソリューションは構成部品数が少ないことを特長としながらも、12Vレールを24Vに昇圧して6Aの電流を出力することができます。入力電流を17.5A未満に保つには、入力電圧を低い値に抑えて出力電流をディレーティングする必要があります。

図1. LTC7804をベースとした昇圧コンバータの電気回路図(VIN 6V~20V、VOUT 24V/6A)
この特別なソリューションでは、MODEピンをGNDに接続して、軽負荷時でも高い効率を維持できるBurst Mode®で動作させています。PLLIN/SPREADピンはINTVCCに接続して、SSFM動作用にスイッチング周波数を設定します。これにより、現在定められている各種EMI標準の要求を満たしやすくなります。この設計は専用の電流検出抵抗を使ってテストされていますが、オプションのDCR検出を代わりに使用すれば、電流検出抵抗なしでもまったく問題なく動作します。このソリューションの効率を図2に示します。

図2. 図1に示す昇圧コンバータの効率曲線
入力電圧低下の除去とパススルー・モード動作
LTC7804の興味深いアプリケーションの1つが、オートモーティブ・オーディオ用アンプとプリアンプへの電源供給です。このアプリケーションの目標は2つあります。まず、LTC7804は、例えばコールド・クランキング時などにおける突然の入力電圧の低下を除去します。次に、ロード・ダンプ時のように、入力電圧が出力レベルを上回るときは、実質的に入力を出力に短絡して最大限の効率を実現します。プリアンプ電源の電圧出力は、標準的な12Vオートモーティブ用電圧レールから、オートモーティブ用レール電圧よりわずかに低い値(10V前後)に設定されています。入力電圧がこの設定値以上の場合は、入力をそのまま出力する必要があります。入力電圧が必要な中間電圧より低下した場合、昇圧コンバータはその出力を設定値に維持します。パススルー(PassThru)という語は、入力をそのまま出力するこの動作モードを表すために使われます。
図3は、この昇圧ソリューションの全体回路図です。これは図1のソリューションによく似ていますが、制御信号の接続がわずかに異なっています。MODEピンは、パルススキップ動作を選択するために、100kΩ抵抗を通じてINTVCCに接続されます。パススルー動作を有効にするにはトップMOSFETゲートのチャージ・ポンプをイネーブルする必要があるので、このアプリケーションはバースト・モード動作をサポートしていません(バースト・モード動作ではチャージ・ポンプをディスエーブルします)。一部のオーディオ・システムの電源では、固定周波数で動作することが重視されるので、PLLIN/SPREADピンをGNDに接続して、SSFM機能を無効にします。周波数を知ることが重要な場合は、PLLIN/SPREADピンを通じて外部クロックへ同期することを推奨します。あるいは、MODEピンをINTVCCに直接接続して、FREQピンで設定される動作周波数を使用する強制連続導通モードを選択します。

図3. 昇圧コンバータはパススルー・モードで動作可能(VIN 5V~16V、VOUT 10V/5A)
このソリューションがどのような動作波形で機能するのかを図4に示します。テストでは、予め設定されたコンバータ出力の10Vより高い、14Vから入力電圧を開始します。トップMOSFETQ1のゲートはハイ、Q1はオンで、完全なエンハンスメント型です。LTC7804の内部チャージ・ポンプは、コンバータをいつまでもこの状態に維持することができます。これがパススルー・モードで、スイッチング動作はなく、入力電圧が14Vで直接出力されます。波形に示すように、入力値が必要な出力値以上の場合は、常にパススルー・モードが有効になります。入力が5Vまで低下しても、出力電圧は10Vに維持されます。入力が予め設定された値を下回るとスイッチング動作が開始されて、出力をこのレベルに正確に維持します。GQ1–VOUT波形は、Q1ソース(VOUT)を基準としたQ1ゲート(GQ1ノード)の電圧差です。

図4. VIN > VOUTにおけるパススルー動作。VIN、ここでVOUT 5V/div、タイム・スケールは1ms/div、およびGQ1–VOUT はオシロスコープの数学的関数(2.5V/div)。
両方のコンバータのスイッチング周波数は効率とサイズのバランスを取るために約500kHzとしていますが、インダクタ(L1)のサイズを最小限に抑える必要がある場合は、3MHzまで増やすことができます。このデザイン・ノートに示した2つのソリューションは、共にDC2846Aを使って検証とテストを行っています。
まとめ
LTC7804コントローラは、高効率昇圧コンバータの設計を大幅に簡素化します。使用可能な電源出力は、同じ回路図を使用して外付け部品を変更することにより、容易にスケーリングできます。また、スイッチング周波数が高いので、インダクタの大幅な小型化が可能です。内部チャージ・ポンプと同期整流方式によって、入力電圧が出力レベルより大幅に低下したり超過したりした場合でも最大限の効率が確保されるので、LTC7804は、オートモーティブ用電子部品に最適なコントローラとなっています。更に、自己消費電流が小さいので、オートモーティブ・システムや常時オンのシステムのバッテリ寿命を延ばすことができます。