ADUM5000

製造中

絶縁型DC/DCコンバータ

利用上の注意

本データシートの英語以外の言語への翻訳はユーザの便宜のために提供されるものであり、リビジョンが古い場合があります。最新の内容については、必ず最新の英語版をご参照ください。

なお、日本語版のデータシートは基本的に「Rev.0」(リビジョン0)で作成されています。そのため、英語版が後に改訂され、複数製品のデータシートがひとつに統一された場合、同じ「Rev.0」の日本語版のデータシートが異なる製品のデータシートとして表示されることがあります。たとえば、「ADM3307E」の場合、日本語データシートをクリックすると「ADM3311E」が表示されます。これは、英語版のデータシートが複数の製品で共有できるように1本化され、「ADM3307E/ADM3310E/ADM3311E/ADM3312E/ADM3315E」(Rev.J)と改訂されたからで、決して誤ってリンクが張られているわけではありません。和文化されたデータシートを少しでも有効に活用していただくためにこのような方法をとっておりますので、ご了解ください。

アナログ・デバイセズ社は、提供する情報が正確で信頼できるものであることを期していますが、その情報の利用に関して、あるいはその利用によって生じる第三者の特許やその他の権利の侵害に関して一切の責任を負いません。また、アナログ・デバイセズ社の特許または特許の権利の使用を明示的または暗示的に許諾するものでもありません。仕様は予告なしに変更する場合があります。本紙記載の商標および登録商標は、各社の所有に属します。

Viewing:

製品情報

  • AEC-Q100車載品質デバイスの仕様については、ADuM5000Wデータシート(英語pdf)を参照してください。
  • isoPower®:絶縁DC/DCコンバータ内蔵
  • 安定化3.3Vまたは5V出力
  • 最大500mW出力パワー
  • 16ピンSOIC パッケージ(8mm以上のクリーページ)
  • 高温動作:105℃(max)
  • 高コモン・モード過渡耐圧:>25kV/μs
  • サーマル過負荷保護
  • 安全規格の承認
  • UL規格
    2500Vrms 1分間/UL1577
    CSA電子部品承認通告#5A(申請中)
    VDE規格(申請中)
    DIN V VDE V 0884-10(VDE V 0884-10):
    2006-12
    VIORM=560Vピーク

ADuM5000はアナログ・デバイセズのiCoupler®技術を基にして作られた絶縁型DC/DCコンバータです。このデバイスのDC/DCコンバータは、データシートの表1に掲げたような、いくつかの入力と出力電圧の組み合わせの安定化され、絶縁された電圧を提供します。 

アナログ・デバイセズのチップサイズのトランスを用いたiCoupler技術によって、このDC/DCコンバータは最大33%の効率で絶縁された電力を転送します。この結果非常に小型の絶縁ソリューションが実現します。 

ADuM5000を使用すると、isoPower®を採用したiCoupler ADuM5401ADuM5402ADuM5403ADuM5404ADuM520xの電源出力を増大して出力の電力レベルを高くすることができます。 

isoPowerは、トランスを経由してパワーを伝達させるために高い周波数のスイッチング素子を使います。プリント基板上(PCB)でのレイアウトでは放射規格を満たすための、特別な配慮が必要となります。推奨のボードレイアウトに関しては、AN-0971アプリケーション・ノート(和文Rev.B/最新版は英文をご覧ください)を参照してください。 

アプリケーション

  • RS-232/RS-422/RS-485トランシーバ
  • 工業用フィールド・バスの絶縁
  • 電源のスタートアップ、ゲートドライバ
  • 絶縁センサー・インターフェース
  • 工業用PLC

ADUM5000
絶縁型DC/DCコンバータ
ADuM5000 Functional Block Diagram ADuM5000 Pin Configuration
myAnalogに追加

myAnalogの製品セクション(通知受け取り)、既存/新規プロジェクトに製品を追加する。

新規プロジェクトを作成
質問する
サポート

アナログ・デバイセズのサポート・ページはアナログ・デバイセズへのあらゆるご質問にお答えするワンストップ・ポータルです。


ドキュメント

データシート 3

ユーザ・ガイド 5

アプリケーション・ノート 7

技術記事 7

安全性および規制遵守 1

よく聞かれる質問 1

さらに詳しく
myAnalogに追加

myAnalogのリソース・セクション、既存/新規プロジェクトにメディアを追加する。

新規プロジェクトを作成

ソフトウェア・リソース

必要なソフトウェア/ドライバが見つかりませんか?

ドライバ/ソフトウェアをリクエスト

ツールおよびシミュレーション

ADuM5000 IBS Models (A Grade) 2


評価用キット

eval board
EVAL-ADUMQS

EVAL-ADUMQS

機能と利点

  • ネジ端子ブロックを使用した便利な電源接続
  • 50 Ω信号源用の追加BNCコネクタ
  • オンボード信号ルーティング
  • 信号ラップ・バックをサポート
  • 伝送線効果を軽減するシンプルな信号パス
  • 制御ラインにプルアップとプルダウンを内蔵
  • isoPower をサポート
  • 表面実装デバイスとスルーホール・デバイスをサポートするプロジェクト領域を用意

製品詳細

EVAL-ADuMQSEBZは、16ピンのワイドボディSOICおよびQSOPパッケージを採用した大部分のiCoupler®及びisoPower(R)のアイソレーション製品と共に使用することができます。この評価用ボードは、電源、グラウンド、I/Oピンの共通パッド位置をサポートしています。
対応しているiCoupler®製品

  • ADuM130x
  • ADuM131x
  • ADuM140x
  • ADuM141x
  • ADuM1510
  • ADuM240x
  • ADuM330x
  • ADuM340x
  • ADuM344x
  • ADuM440x
  • ADuM5000
  • ADuM520x
  • ADuM540x
  • ADuM6000
  • ADuM620x
  • ADuM640x
  • ADuM744x
  • ADuM7510

EVAL-EZLINX

ezLINX™ iCoupler® Isolated Interface Development Environment

機能と利点

  • Plug and play system evaluation
  • Easy evaluation of 8 isolated Physical layer communication standards
  • Open source hardware
  • Open source software
  • iCoupler® and isoPower® technology
  • ADSP-BF548 Blackfin Processor running uCLinux
  • Sample PC application
  • Sample embedded uCLinux application

製品詳細

The ezLINX iCoupler® Isolated Interface Development Environment provides developers with a cost-effective, plug and play method for evaluation eight physical layer, digitally-isolated communication standards (USB, RS-422, RS-485, RS-232, CAN, SPI, I2C, and LVDS). The Blackfin® ADSP-BF548 processor is used to run the uCLinux operating system and allows for easy customization through the open source hardware and software platform. Development time is significantly reduced for embedded designers and system architects who are designing and evaluating isolated communication standards. The interfaces on ezLINX use ADI's isolated transceivers with integrated iCoupler® and isoPower® digital isolator technology.

資料

ソフトウェア

eval board
FMCMOTCON2

OBSOLETE: AD-FMCMOTCON2-EBZ Evaluation Board

機能と利点

This evaluation board is obsolete and no longer recommended.


The FMCMOTCON2 evaluation kit enables users to:

  • Model and implement motor control algorithms rapidly for high performance servo systems, incorporating system modelling and design concepts using Mathworks model based design
  • Reduce time needed to move a motor control system from concept to production, by providing a prototyping system to verify the hardware and control algorithms before moving to production stage.

製品詳細

This evaluation board is obsolete and no longer recommended.


The AD-FMCMOTCON2-EBZ is a complete high performance servo system on an FPGA Mezzanine Card (FMC) board, the purpose of which is to provide a complete motor drive system demonstrating efficient and high dynamic control of three phase PMSM and induction motors up to 48V and 20A.

Two motors can be driven at the same time, each motor having its separate power supply. The system incorporates high quality power sources; reliable power, control, and feedback signals isolation; accurate measurement of motor current & voltage signals; high speed interfaces for control signals to allow fast controller response; industrial Ethernet high speed interfaces; single ended Hall, differential Hall, encoder and resolver interfaces; digital position sensors interface; flexible control with a FPGA/SoC interface.

The kit consists of two boards: a controller board and a drive board. An optional AD-DYNO2-EBZ dynamometer can also be purchased through Avnet and is intended to be an extension of the drive system.

Controller Board

  • Digital board for interfacing with the low and high voltage drive boards
  • Compatible with all Xilinx FPGA platforms with FMC LPC or HPC connectors
  • FMC signals voltage adaptation interface for seamless operation on all FMC voltage levels
  • Fully isolated digital control and feedback signals
  • Isolated Xilinx XADC interface
  • 2 x Gbit Ethernet PHYs for high speed industrial communication, with 3rd party EtherCAT support
  • Single ended Hall, Differential Hall, Encoder, Resolver interfaces
  • Digital sensors interfaces
    • EnDat
    • BISS Interface

Drive Board

  • Drives motors up to 48V @ 20A
  • Drives 2 motors simultaneously
  • High frequency drive stage implemented with ADI isolated gate drivers
  • Supported motor types
    BLDC
    PMSM
    Brushed DC
    Stepper (bipolar / unipolar)
  • Integrated over current protection
  • Reverse voltage protection
  • Current and Voltage measurement using isolated ADCs
  • BEMF zero cross detection for sensorless control of PMSM or BLDC motors
  • Separate voltage supplies for the 2 motors so that the motors don't influence each other

Dynamometer System with Embedded Control

  • Two BLDC motors connected by a rigid couple in a dyno setup, which can be used to test real-time motor control performance.
  • One BLDC motor acts as an electronically adjustable load and is driven by the embedded control system. This motor can be directly connected to the FMC motor drive to get complex / active loads. The load can be driven also by the AD-FMCMOTCON2-EBZ to implement dynamic load profiles.
  • The other BLDC motor is driven by the FMC motor drive.
  • Measurement and display of load motor current
  • Measurement and display of load motor speed
  • External control using Analog Discovery and MathWorks Instrumentation Control Toolbox

Software:

Example reference designs showing how to use the platform with Xilinx® FPGAs or SoCs and high performance control algorithms from Mathworks® are provided together with the hardware. Information on the FMC board, and how to use it, the design package that surrounds it, and the software which can make it work, can be found by clicking the software link.

eval board
FLEXMC MOTOR CONTROL LOW VOLTAGE KIT

Evaluation board for evaluating FlexMC Motor Control Low Voltage Kit

機能と利点

The FlexMC Kit enables users to:
  • Minimize setup time with out-of-the-box functionality and begin testing quickly
  • Prototype rapidly and then deploy with the FlexMC Kit
  • Get started with sample code as a base for their own application development

製品詳細

The FlexMC Motor Control Development PlatformTM is a rapid development system for any motor control solution. The FlexMC KitTM enables you to accelerate time-to-market and increase performance with powerful model-based design tools. This solution combines hardware and software with out-of-the-box functionality for a permanent magnet synchronous motor (PMSM) with hall sensor, encoder, or sensorless feedback.


Solution Overview
The FlexMC Kit has the hardware and software required to spin the kit’s motor under open or closed loop speed control in conjunction with an ADSP-CM408 EZ Kit. The software is provided as an executable file which can be flashed to the ADSP-CM408 processor using the ADI serial boot-loader utility. A .NET-based graphical user interface (GUI) is provided to enable motor start-stop, speed control, and data visualization. Sample C-code is also provided for open loop Volts/Hertz control of a motor.


The FlexMC Kit hardware comes in two variants. The kit option includes a PMSM motor with encoder, a 24V motor drive board, and a power supply. The board-only option includes the motor drive board only. In this case users can connect their own motor and power source. In both cases, the power board connects directly to an Analog Devices ADSP-CM408 Mixed-Signal Control Processor EZ Kit (sold separately). Easy connection to motors and the CM408 EZ Kit make this system perfect for your prototyping needs.


Additional rapid prototyping MATLAB/Simulink tools and support can be obtained by purchasing this kit from Boston Engineering


Low Voltage Kit Contents
Hardware:
  • Low Voltage Motor Control Board, 12-36V, 10A
  • 24V, 3-phase PMSM (not included in board-only option)
  • Quadrature Incremental Encoder (not included in board-only option)
  • SOLD SEPERATELY: ADI ADSP-CM408 EZ Kit

Software:
  • Executable Demo Application
  • Sample application C code

Note: To get started, download software and to get technical support on the FlexMC kit go to EngineerZone:
Sample C Code for EV-MCS-LVDRV-Z platform
Getting started with the EV-MCS-LVDRV-Z motor control platform


EVAL-ADUMQS
EVAL-ADUMQS
EVAL-ADUMQSEBZANGLE EVAL-ADUMQSEBZBOTTOM
EVAL-EZLINX
ezLINX™ iCoupler® Isolated Interface Development Environment
FMCMOTCON2
OBSOLETE: AD-FMCMOTCON2-EBZ Evaluation Board
EVAL-FMCMOTCON2 System
FLEXMC MOTOR CONTROL LOW VOLTAGE KIT
Evaluation board for evaluating FlexMC Motor Control Low Voltage Kit
Flex MC Low Voltage Kit

リファレンス・デザイン

CN0256 Circuits from the Lab®

絶縁型 LVDS インターフェース回路※Rev.0を翻訳したものです。最新版は英語資料をご覧ください。

機能と利点

  • LVDS ドライバとレシーバ
  • アイソレーションインターフェース
  • アイソレーション電源
CN0185 Circuits from the Lab®

絶縁型Σ-Δ 変調器、絶縁型DC/DC コンバータとアクティブ・フィルタを使用した、画期的なアナログto アナログ・アイソレータ  ※Rev.0を翻訳したものです。新ver.は英語資料をご覧ください。

機能と利点

CN0159
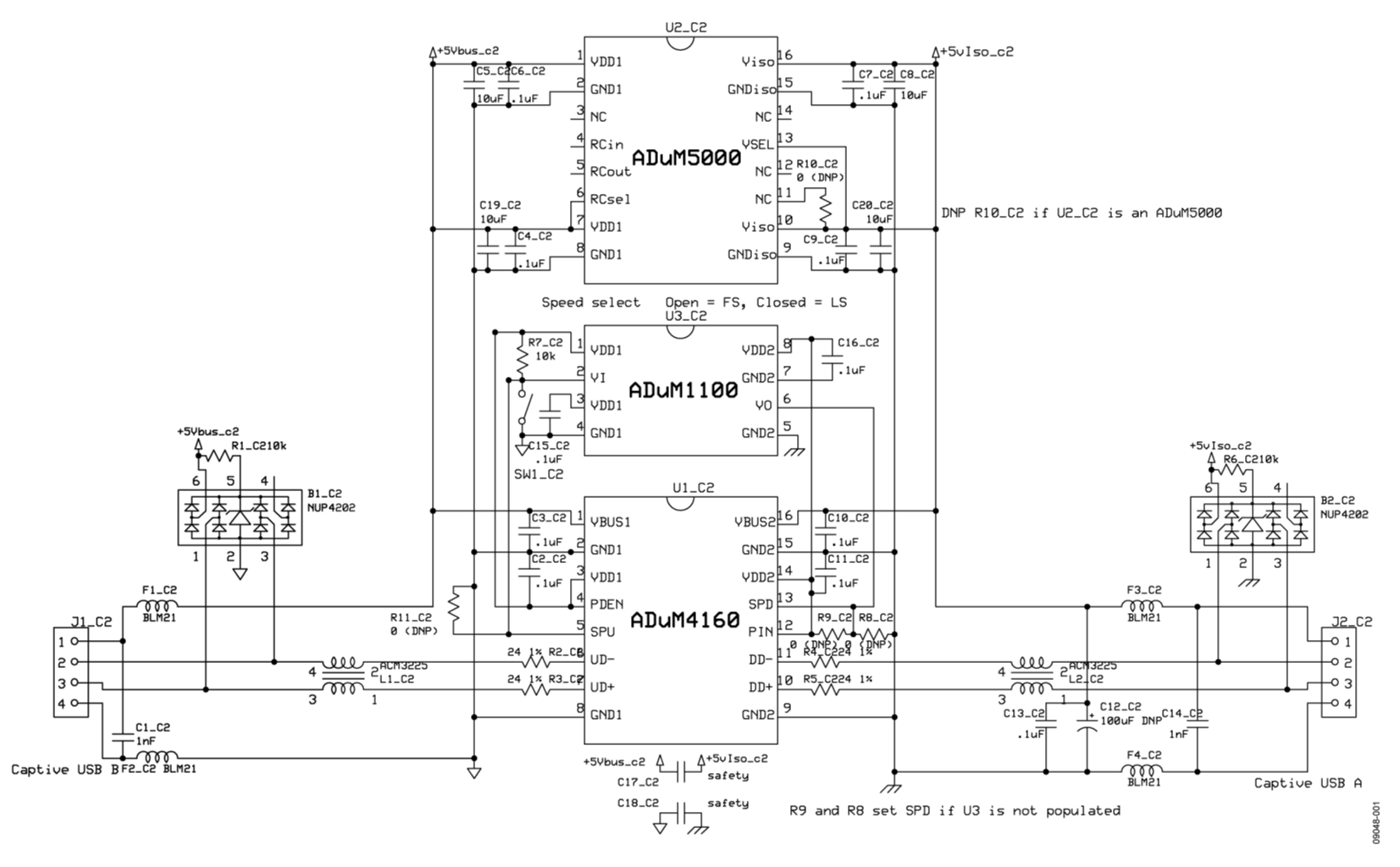
USB(ユニバーサル・シリアル・バス)ケーブルの絶縁回路 ※Rev.0を翻訳したものです。新ver.は英語資料をご覧ください。 
CN0256
絶縁型 LVDS インターフェース回路※Rev.0を翻訳したものです。最新版は英語資料をご覧ください。
CN0349
Fully Isolated Conductivity Measurement Data Acquisition System
Fully Isolated Data Acquisition System for Conductivity Measurements
EVAL-CN0349-PMDZ Evaluation Board
EVAL-CN0349-PMDZ Evaluation Board - Top View
EVAL-CN0349-PMDZ Evaluation Board - Bottom View
CN0185
絶縁型Σ-Δ 変調器、絶縁型DC/DC コンバータとアクティブ・フィルタを使用した、画期的なアナログto アナログ・アイソレータ  ※Rev.0を翻訳したものです。新ver.は英語資料をご覧ください。

最新のディスカッション

最近表示した製品