MAX15032

量产

500kHz、36V输出、600mW PWM升压型DC-DC转换器

小尺寸、2.7V至11V boost转换器,输出功率大于600mW,采用TDFN封装

产品技术资料帮助

ADI公司所提供的资料均视为准确、可靠。但本公司不为用户在应用过程中侵犯任何专利权或第三方权利承担任何责任。技术指标的修改不再另行通知。本公司既没有含蓄的允许,也不允许借用ADI公司的专利或专利权的名义。本文出现的商标和注册商标所有权分别属于相应的公司。

Viewing:

概述

  • 输入电压范围
    • +2.7V至+5.5V (采用内部电荷泵)或
    • +5.5V至+11V
  • (VIN + 1V)至36V较宽的输出电压范围
  • VIN ≥ 2.9V时,输出功率≥ 600mW
  • 内置0.5Ω (典型值) 40V开关
  • 固定PWM频率易于滤波,适用于低噪声系统
  • 500kHz (典型值)固定开关频率
  • 0.5µA (最大)关断电流
  • 内部软启动
  • 微小的增强散热、3mm x 3mm、8引脚TDFN封装

MAX15032固定频率脉宽调制(PWM)、低噪声升压型DC-DC转换器用于需要局部产生高压的低压系统。器件能够从2.9V输入产生低噪声、高压输出,输出功率可达600mW。MAX15032能够适合各种应用,如PIN或变容二极管偏置以及LCD显示器。MAX15032采用+2.7V至+11V单电源供电。

固定频率(500kHz)、电流模式PWM架构提供低噪声输出,易于滤波。内置高压横向DMOS功率开关允许器件提供高达36V的输出电压,MAX15032具有关断省电模式。

MAX15032提供小尺寸、增强散热的3mm x 3mm、8引脚TDFN封装,工作于-40°C至+125°C汽车级温度范围。

应用

  • 雪崩光电二极管偏置
  • LCD显示器
  • 低噪声变容二极管偏置电源
  • PIN二极管偏置电源
  • STB音频IC供电

MAX15032
500kHz、36V输出、600mW PWM升压型DC-DC转换器
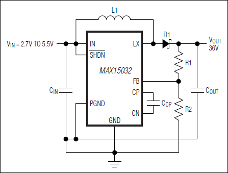
MAX15032:典型工作电路
添加至 myAnalog

将产品添加到myAnalog 的现有项目或新项目中(接收通知)。

创建新项目
提问

参考资料

了解更多
添加至 myAnalog

Add media to the Resources section of myAnalog, to an existing project or to a new project.

创建新项目

软件资源

找不到您所需的软件或驱动?

申请驱动/软件

硬件生态系统

部分模型 产品周期 描述
开关稳压器和控制器 4
MAX5027 过期 500kHz、36V输出、SOT23封装、PWM升压型DC-DC转换器
MAX5025 不推荐用于新设计 500kHz、36V输出、SOT23封装、PWM升压型DC-DC转换器
MAX5028 过期 500kHz、36V输出、SOT23封装、PWM升压型DC-DC转换器
MAX5026 量产 500kHz、36V输出、SOT23封装、PWM升压型DC-DC转换器
Modal heading
添加至 myAnalog

将产品添加到myAnalog 的现有项目或新项目中(接收通知)。

创建新项目

评估套件

MAX15032EVKIT

MAX15032评估板

特性和优点

  • 2.9V至5.5V输入范围
  • 30V输出电压
  • 500kHz开关频率
  • 0.5µA IC关断电流
  • 完全安装并经过测试

产品详情

MAX15032评估板(EV kit)是完全安装并经过测试的表面贴装电路板,板上安装了MAX15032脉宽调制(PWM)升压型DC-DC转换器。评估板配置工作在500kHz开关频率,采用2.9V至5.5V直流电源供电,配置为30V输出。2.9V输入时可提供高达600mW的输出功率。

应用

  • 雪崩光电二极管偏置
  • LCD显示器
  • 低噪声变容二极管偏置电源
  • PIN二极管偏置电源
  • STB音频IC供电

MAX15032EVKIT
MAX15032评估板

最新评论

需要发起讨论吗? 没有关于 MAX15032的相关讨论?是否需要发起讨论?

在EngineerZone®上发起讨论

近期浏览