ADP7158

新規設計に推奨

RF リニア電圧レギュレータ、2 A、固定出力、超低ノイズ、高 PSRR

利用上の注意

本データシートの英語以外の言語への翻訳はユーザの便宜のために提供されるものであり、リビジョンが古い場合があります。最新の内容については、必ず最新の英語版をご参照ください。

なお、日本語版のデータシートは基本的に「Rev.0」(リビジョン0)で作成されています。そのため、英語版が後に改訂され、複数製品のデータシートがひとつに統一された場合、同じ「Rev.0」の日本語版のデータシートが異なる製品のデータシートとして表示されることがあります。たとえば、「ADM3307E」の場合、日本語データシートをクリックすると「ADM3311E」が表示されます。これは、英語版のデータシートが複数の製品で共有できるように1本化され、「ADM3307E/ADM3310E/ADM3311E/ADM3312E/ADM3315E」(Rev.J)と改訂されたからで、決して誤ってリンクが張られているわけではありません。和文化されたデータシートを少しでも有効に活用していただくためにこのような方法をとっておりますので、ご了解ください。

アナログ・デバイセズ社は、提供する情報が正確で信頼できるものであることを期していますが、その情報の利用に関して、あるいはその利用によって生じる第三者の特許やその他の権利の侵害に関して一切の責任を負いません。また、アナログ・デバイセズ社の特許または特許の権利の使用を明示的または暗示的に許諾するものでもありません。仕様は予告なしに変更する場合があります。本紙記載の商標および登録商標は、各社の所有に属します。

Viewing:

製品情報

  • 入力電圧範囲: 2.3 V ~ 5.5 V
  • 1.2 V ~ 3.3 Vの16種類の標準的な出力電圧を用意
  • 最大負荷電流: 2 A
  • 低ノイズ
    • 総合積分ノイズ: 0.9 µV rms(100 Hz ~ 100 kHz)
    • 総合積分ノイズ: 1.6 µV rms(10 Hz ~ 100 kHz)
  • ノイズ・スペクトル密度: 1.7 nV/√Hz(10 kHz ~ 1 MHz)
  • 電源電圧除去比(PSRR)
    • 70dB(1 kHz ~ 100 kHz); 50dB@1MHz、VOUT=3.3 V、VIN=4.0 V
  • ドロップアウト電圧: 200 mV(typ)@ IOUT = 2 A、VOUT = 3.3 V
  • 初期精度: ±0.6% @ ILOAD = 10 mA
  • ライン、負荷、温度についての精度: ±1.5%
  • 静止電流: IGND = 4.0 mA @ 無負荷、9.0 mA @ 2 A
  • 低シャットダウン電流: 0.2 μA
  • 10 µFのセラミック出力容量で安定動作
  • 10 ピン、3 mm × 3 mm LFCSP パッケージと8 ピン、SOIC パッケージを採用
  • 高精度イネーブル

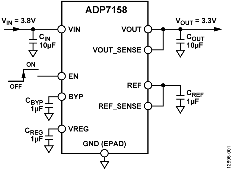
ADP7158は2.3 V ~ 5.5 Vで動作し、最大2 Aの出力電流を供給するリニア・レギュレータです。先進的な独自のアーキテクチャを採用することにより、高い電源電圧除去、超低ノイズ特性を実現し、わずか10μFのセラミック出力コンデンサだけで、優れたラインおよび負荷過度応答が得られます。 

ADM7158には16種類の標準的な出力電圧が用意されています。常備品は次の電圧です: 1.2 V、1.8V、 2.0 V、 2.5 V、 2.8 V、3.0V、 3.3 V。次の電圧は特注にて入手可能です: 1.3 V、 1.5 V、 1.6 V、 2.2 V、 2.6 V、 2.7 V、 2.9 V、 3.1V、 3.2 V。 

レギュレータADP7158の出力ノイズは0.9 μV rms typ(100 Hz ~100 kHz)で、ノイズ・スペクトル密度は1.7 nV/√Hz(10 kHz ~ 1 MHz)です。ADP7158は、10ピンの3 mm×3mm LFCSPと8ピンSOICパッケージを採用し、非常にコンパクトなソリューソンを実現できるだけではなく、小型、薄型フットプリントにおいて最大2 Aの出力電流が要求されるアプリケーションに対して優れた熱性能を提供します。 

アプリケーション

  • ノイズに敏感なアプリケーションのレギュレーション: PLL、VCO、VCO内蔵のPLL
  • 通信関連およびインフラストラクチャ
  • バックホール、マイクロウェーブ・リンク

ADP7158
RF リニア電圧レギュレータ、2 A、固定出力、超低ノイズ、高 PSRR
ADP7158 Circuit Diagram ADP7158 Pin Configuration ADP7158 Pin Configuration
myAnalogに追加

myAnalogの製品セクション(通知受け取り)、既存/新規プロジェクトに製品を追加する。

新規プロジェクトを作成
質問する
サポート

アナログ・デバイセズのサポート・ページはアナログ・デバイセズへのあらゆるご質問にお答えするワンストップ・ポータルです。


ドキュメント

さらに詳しく
myAnalogに追加

myAnalogのリソース・セクション、既存/新規プロジェクトにメディアを追加する。

新規プロジェクトを作成

ソフトウェア・リソース

必要なソフトウェア/ドライバが見つかりませんか?

ドライバ/ソフトウェアをリクエスト

ハードウェア・エコシステム

製品モデル 製品ライフサイクル 詳細
ADP7159 新規設計に推奨 RF リニア電圧レギュレータ、2 A、可変出力、超低ノイズ、高 PSRR
Modal heading
myAnalogに追加

myAnalogの製品セクション(通知受け取り)、既存/新規プロジェクトに製品を追加する。

新規プロジェクトを作成

ツールおよびシミュレーション

LTspice


下記製品はLTspiceで使用することが出来ます。:

  • ADP7158-1.2
  • ADP7158-1.8
  • ADP7158-2.0
  • ADP7158-2.5
  • ADP7158-2.8
  • ADP7158-3.0
  • ADP7158-3.3
LTspice

LTspice®は、無料で提供される強力で高速な回路シミュレータと回路図入力、波形ビューワに改善を加え、アナログ回路のシミュレーションを容易にするためのモデルを搭載しています。

 


評価用キット

eval board
EVAL-ADP7158

ADP7158 Evaluation Board

機能と利点

  • Power supply rejection ratio (PSRR)
    • 70 dB from 1 kHz to 100 kHz; 50 dB at 1 MHz, VOUT = 3.3 V, VIN = 4.0 V
  • Low noise
    • 0.9 µV rms total integrated noise from 100 Hz to 100 kHz
    • 1.6 µV rms total integrated noise from 10 Hz to 100 kHz
  • Noise spectral density: 1.7 nV/√Hz from 10 kHz to 1 MHz
  • Low dropout voltage: 200 mV typical at VOUT = 3.3 V, IOUT = 2 A
  • Maximum output current: 2 A
  • Input voltage range: 2.3 V to 5.5 V
  • Low quiescent and shutdown current
  • Initial accuracy: ±0.6% at ILOAD = 10 mA
  • Accuracy over line, load, and temperature: ±1.5%
  • 10-lead 3mm x 3mm LFCSP and 8-lead SOIC packages

製品詳細

The ADP7158CP-3.3EVALZ evaluation board demonstrates the operation and functionality of the ADP7158 ultralow noise, 2 A, fixed output, radio frequency (RF) linear regulator.


Simple device measurements, such as line and load regulation, dropout voltage, and ground current, can be demonstrated using only a single voltage supply, load resistors, and a voltmeter or an ammeter.


Complete specifications for the ADP7158 ultralow noise, 2 A, linear regulator are available in the ADP7158 data sheet available from Analog Devices, Inc., and should be consulted in conjunction with user guide UG-794 when using the evaluation board.

EVAL-ADP7158
ADP7158 Evaluation Board
ADP7158CP-3.3 EVALZ - Angle View ADP7158CP-3.3 EVALZ - Angle View ADP7158CP-3.3 EVALZ - Top View ADP7158CP-3.3 EVALZ - Bottom View EVAL-ADP7158 Image

リファレンス・デザイン

Figure 1. CN0566 Simplified Block Diagram
CN0566 Circuits from the Lab®

フェーズド・アレイ開発プラットフォーム 開発入門ワークショップ開催中

機能と利点

  • 10GHz~10.5GHzのビームステアリング・プラットフォーム
  • 360ºの位相シフト(2.8ºの分解能)
  • 31dBの振幅調整範囲(0.5dBの分解能)
  • 8エレメントのリニア・アレイ・アンテナ
  • PlutoSDRによるデジタル処理
  • Raspberry Pi上で直接実行
CN0566
フェーズド・アレイ開発プラットフォーム 開発入門ワークショップ開催中
Figure 1. CN0566 Simplified Block Diagram
EVAL-CN0566-RPIZ Phased Array Development Kit
EVAL-CN0566-RPIZ Phased Array Development Kit
EVAL-CN0566-RPIZ KIT - Angle View
EVAL-CN0566-RPIZ KIT - Angle View

最新のディスカッション

最近表示した製品