MAX2051

PRODUCTION

SiGe, High-Linearity, 850MHz to 1550MHz Up/Downconversion Mixer with LO Buffer

Highest Linearity, Up/Downconverting 850MHz to 1550MHz SiGe Mixer Provides the Ultimate in Spurious Intermodulation Support

Viewing:

Overview

  • 850MHz to 1550MHz RF Frequency Range
  • 1200MHz to 2250MHz LO Frequency Range
  • 50MHz to 1000MHz IF Frequency Range
  • DOCSIS 3.0 and Euro DOCSIS Compatible
  • 7.4dB Typical Conversion Loss
  • 7.8dB Typical Noise Figure
  • +24dBm Typical Input 1dB Compression Point
  • +35dBm Typical Input IP3
  • 88dBc Typical 2RF-LO Rejection at PRF = -14dBm
  • Integrated LO Buffer
  • Integrated RF and LO Baluns for Single-Ended Inputs
  • Low LO Drive (0dBm Nominal)
  • External Current-Setting Resistor Provides Option for Operating Device in Reduced-Power/Reduced-Performance Mode

The MAX2051 high-linearity, up/downconversion mixer provides +35dBm input IP3, 7.8dB noise figure (NF), and 7.4dB conversion loss for 850MHz to 1550MHz wireless infrastructure and multicarrier cable head-end down-stream video, video-on-demand (VOD), and cable modem termination systems (CMTS) applications. The MAX2051 also provides excellent suppression of spurious intermodulation products (> 77dBc at an RF level of -14dBm), making it an ideal downconverter for DOCSIS® 3.0 and Euro DOCSIS cable head-end systems. With an LO circuit tuned to support frequencies ranging from 1200MHz to 2250MHz, the MAX2051 is ideal for high-side LO injection applications over an IF frequency range of 50MHz to 1000MHz.

In addition to offering excellent linearity and noise performance, the MAX2051 also yields a high level of component integration. The device integrates baluns in the RF and LO ports, which allow for a single-ended RF input and a single-ended LO input. The MAX2051 requires a typical LO drive of 0dBm and a supply current guaranteed to below 130mA.

The MAX2051 is available in a compact 5mm x 5mm, 20-pin thin QFN package with an exposed pad. Electrical performance is guaranteed over the extended temperature range, from TC = -40°C to +85°C.

Applications

  • Cable Modem Termination Systems
  • Integrated Digital Enhanced Network (iDEN®) Base Stations
  • Microwave and Fixed Broadband Wireless Access
  • Microwave Links
  • Military Systems
  • Predistortion Receivers
  • Private Mobile Radios
  • Video-on-Demand and DOCSIS-Compliant Edge QAM Modulation
  • WiMAX™ Base Stations and Customer Premise Equipment
  • Wireless Local Loop

MAX2051
SiGe, High-Linearity, 850MHz to 1550MHz Up/Downconversion Mixer with LO Buffer
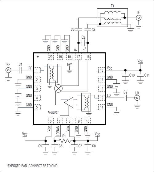
MAX2051: Typical Application Circuit
Add to myAnalog

Add product to the Products section of myAnalog (to receive notifications), to an existing project or to a new project.

Create New Project
Ask a Question

Documentation

Learn More
Add to myAnalog

Add media to the Resources section of myAnalog, to an existing project or to a new project.

Create New Project

Software Resources

Can't find the software or driver you need?

Request a Driver/Software

Hardware Ecosystem

Parts Product Life Cycle Description
Modulators & Demodulators 3
MAX2021 PRODUCTION High-Dynamic-Range, Direct Up-/Downconversion 650MHz to 1200MHz Quadrature Mod/Demod
MAX2022 PRODUCTION High-Dynamic-Range, Direct Up/Downconversion 1500MHz to 3000MHz Quadrature Modulator/Demodulator
MAX2023 PRODUCTION High-Dynamic-Range, Direct Up-/Downconversion 1500MHz to 2500MHz Quadrature Mod/Demod
RF Mixers 18
MAX2043 1700MHz to 3000MHz High-Linearity, Low LO Leakage Base-Station Rx/Tx Mixer
MAX2041 PRODUCTION High-Linearity, 1700MHz to 3000MHz Upconversion/Downconversion Mixer with LO Buffer/Switch
MAX2044 LAST TIME BUY SiGe, High-Linearity, 2300MHz to 4000MHz Upconversion/Downconversion Mixer with LO Buffer
MAX2042A PRODUCTION SiGe, High-Linearity, 1600MHz to 3900MHz Upconversion/Downconversion Mixer with LO Buffer
MAX2031 PRODUCTION High-Linearity, 650MHz to 1000MHz Upconversion/Downconversion Mixer with LO Buffer/Switch
MAX2039 Obsolete High-Linearity, 1700MHz to 2200MHz Upconversion/Downconversion Mixer with LO Buffer/Switch
MAX9996 PRODUCTION SiGe High-Linearity, 1700MHz to 2200MHz Downconversion Mixer with LO Buffer/Switch
MAX2042 SiGe High-Linearity, 2000MHz to 3000MHz Upconversion/Downconversion Mixer with LO Buffer
MAX9994 PRODUCTION SiGe High-Linearity, 1400MHz to 2200MHz Downconversion Mixer with LO Buffer/Switch
MAX9993 LAST TIME BUY High-Linearity 1700MHz to 2200MHz Down-Conversion Mixer with LO Buffer/Switch
MAX9986 LAST TIME BUY SiGe High-Linearity, 815MHz to 995MHz Downconversion Mixer with LO Buffer/Switch
MAX9984 PRODUCTION SiGe High-Linearity, 400MHz to 1000MHz Downconversion Mixer with LO Buffer/Switch
MAX2029 PRODUCTION High-Linearity, 815MHz to 1000MHz Upconversion/Downconversion Mixer with LO Buffer/Switch
MAX9986A PRODUCTION SiGe High-Linearity, 815MHz to 1000MHz Downconversion Mixer with LO Buffer/Switch
MAX19996 PRODUCTION SiGe, High-Linearity, High-Gain, 2000MHz to 3000MHz Downconversion Mixer with LO Buffer
MAX19996A SiGe, High-Linearity, 2000MHz to 3900MHz Downconversion Mixer with LO Buffer
MAX19998 SiGe, High-Linearity, 2300MHz to 4000MHz Downconversion Mixer with LO Buffer
MAX19998A SiGe, High-Linearity, High-Gain, 3200MHz to 3900MHz Downconversion Mixer with LO Buffer/Switch
Modal heading
Add to myAnalog

Add product to the Products section of myAnalog (to receive notifications), to an existing project or to a new project.

Create New Project

Latest Discussions

No discussions on MAX2051 yet. Have something to say?

Start a Discussion on EngineerZone®

Recently Viewed