MAX2023

PRODUCTION

High-Dynamic-Range, Direct Up-/Downconversion 1500MHz to 2500MHz Quadrature Mod/Demod

Highest Linearity, Lowest Noise 1.5GHz to 2.3GHz ZIF Modulator/Demodulator Enables Zero-IF Direct-Conversion Architectures for DCS/PCS EDGE BTS Transmitters

Viewing:

Overview

  • 1500MHz to 2500MHz RF Frequency Range
  • Scalable Power: External Current-Setting Resistors Provide Option for Operating Device in Reduced-Power/Reduced-Performance Mode
  • 36-Pin, 6mm x 6mm TQFN Provides High Isolation in a Small Package
  • Modulator Operation:
    • Meets GSM Spurious Emission of -75dBc at 600kHz Offset at POUT = +6dBm
    • +23.5dBm Typical OIP3
    • +61dBm Typical OIP2
    • +16dBm Typical OP1dB
    • -54dBm Typical LO Leakage
    • 48dBc Typical Sideband Suppression
    • -165dBc/Hz Output Noise Density
    • Broadband Baseband Input of 450MHz Allows a Direct Launch DAC Interface, Eliminating the Need for Costly I/Q Buffer Amplifiers
    • DC-Coupled Input Allows Ability for Offset Voltage Control
  • Demodulator Operation:
    • +38dBm Typical IIP3
    • +59dBm Typical IIP2
    • +30dBm Typical IP1dB
    • 9.5dB Typical Conversion Loss
    • 9.6dB Typical NF
    • 0.025dB Typical I/Q Gain Imbalance
    • 0.56° I/Q Typical Phase Imbalance

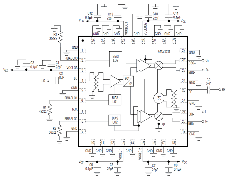
The MAX2023 low-noise, high-linearity, direct upconversion/downconversion quadrature modulator/demodulator is designed for single and multicarrier 1500MHz to 2300MHz DCS 1800/PCS 1900 EDGE, cdma2000®, WCDMA, and PHS/PAS base-station applications. Direct conversion architectures are advantageous since they significantly reduce transmitter or receiver cost, part count, and power consumption as compared to traditional IF-based double-conversion systems.

In addition to offering excellent linearity and noise performance, the MAX2023 also yields a high level of component integration. This device includes two matched passive mixers for modulating or demodulating in-phase and quadrature signals, two LO mixer amplifier drivers, and an LO quadrature splitter. On-chip baluns are also integrated to allow for single-ended RF and LO connections. As an added feature, the baseband inputs have been matched to allow for direct interfacing to the transmit DAC, thereby eliminating the need for costly I/Q buffer amplifiers.

The MAX2023 operates from a single +5V supply. It is available in a compact 36-pin TQFN package (6mm x 6mm) with an exposed pad. Electrical performance is guaranteed over the extended -40°C to +85°C temperature range.

Applications

  • Cable Modem Termination Systems (CMTS)
  • Digital and Spread-Spectrum Communication Systems
  • Fixed Broadband Wireless Access
  • Microwave Links
  • Military Systems
  • PHS/PAS Base Stations
  • Predistortion Transmitters and Receivers
  • Single and Multicarrier cdmaOne™ and cdma2000® Base Stations
  • Single and Multicarrier WCDMA/LTE/TD-LTE Base Stations
  • Single-Carrier DCS 1800/PCS 1900 EDGE Base Stations
  • Video-on-Demand (VOD) and DOCSIS® Compliant Edge QAM Modulation

MAX2023
High-Dynamic-Range, Direct Up-/Downconversion 1500MHz to 2500MHz Quadrature Mod/Demod
MAX2023: Typical Application Circuit
Add to myAnalog

Add product to the Products section of myAnalog (to receive notifications), to an existing project or to a new project.

Create New Project
Ask a Question

Documentation

Learn More
Add to myAnalog

Add media to the Resources section of myAnalog, to an existing project or to a new project.

Create New Project

Software Resources

Can't find the software or driver you need?

Request a Driver/Software

Hardware Ecosystem

Parts Product Life Cycle Description
Digital to Analog Converters (DACs) 3
MAX5895 LAST TIME BUY 16-Bit, 500Msps Interpolating and Modulating Dual DAC with CMOS Inputs
MAX5875 PRODUCTION 16-Bit, 200Msps, High-Dynamic-Performance, Dual DAC with CMOS Inputs
MAX5873 PRODUCTION 12-Bit, 200Msps, High-Dynamic-Performance, Dual DAC with CMOS Inputs
Modulators & Demodulators 2
MAX2021 PRODUCTION High-Dynamic-Range, Direct Up-/Downconversion 650MHz to 1200MHz Quadrature Mod/Demod
MAX2022 PRODUCTION High-Dynamic-Range, Direct Up/Downconversion 1500MHz to 3000MHz Quadrature Modulator/Demodulator
Operational Amplifiers (Op Amps) 1
MAX4395 PRODUCTION Ultra-Small, Low-Cost, 85MHz Op Amps with Rail-to-Rail Outputs and Disable
Phase-Locked Loop (PLL) Synthesizers 1
MAX9491 PRODUCTION Factory-Programmable, Single PLL Clock Generator
RF Power Detectors 2
MAX2015 PRODUCTION 0.1GHz to 3GHz, 75dB Logarithmic Detector/Controller
MAX2016 PRODUCTION LF-to-2.5GHz Dual Logarithmic Detector/Controller for Power, Gain, and VSWR Measurements
Variable Gain Amplifiers (VGA) 4
MAX2057 PRODUCTION 1300MHz to 2700MHz Variable-Gain Amplifier with Analog Gain Control
MAX2056 PRODUCTION 800MHz to 1000MHz Variable-Gain Amplifier with Analog Gain Control
MAX2058 PRODUCTION 700MHz to 1200MHz High-Linearity, SPI-Controlled DVGA with Integrated Loopback Mixer
MAX2059 Obsolete 1700MHz to 2200MHz, High-Linearity, SPI-Controlled DVGA with Integrated Loopback Mixer
Modal heading
Add to myAnalog

Add product to the Products section of myAnalog (to receive notifications), to an existing project or to a new project.

Create New Project

Evaluation Kits

MAX2023EVKIT

MAX2023 Evaluation Kit

Features and Benefits

  • Fully Assembled and Tested
  • 50Ω SMA Connectors on Input and Output Ports
  • 1500MHz to 2300MHz RF Range
  • High-Linearity and Low-Noise Performance
  • Broadband Baseband Input/Output
  • DC-Coupled Input Provides for Direct DAC/ADC Interface
  • Lead Free and RoHS Compliant

Product Details

The MAX2023 evaluation kit (EV kit) simplifies the evaluation of the MAX2023 direct upconversion (downconversion) quadrature modulator (demodulator) designed for single and multicarrier 1500MHz to 2300MHz GSM/EDGE, cdma2000®, and WCDMA and base-station applications. It is fully assembled and tested at the factory. Standard 50Ω SMA connectors are included on the EV kit's input and output ports to allow quick and easy evaluation on the test bench using RF test equipment. The EV kit is lead free and RoHS compliant.

This document provides a list of test equipment required to evaluate the device, a straight-forward test procedure to verify functionality, a description of the EV kit circuit, the circuit schematic, a bill of materials (BOM) for the kit, and artwork for each layer of the PCB.

MAX2023EVKIT
MAX2023 Evaluation Kit

Latest Discussions

No discussions on MAX2023 yet. Have something to say?

Start a Discussion on EngineerZone®

Recently Viewed