MAX2021

PRODUCTION

High-Dynamic-Range, Direct Up-/Downconversion 650MHz to 1200MHz Quadrature Mod/Demod

Highest Linearity, Lowest Noise, 1GHz ZIF Modulator/Demodulator Enables Four-Carrier WCDMA Tx

Viewing:

Overview

  • 650MHz to 1200MHz RF Frequency Range
  • Scalable Power: External Current-Setting Resistors Provide Option for Operating Device in Reduced-Power/Reduced-Performance Mode
  • 36-Pin, 6mm x 6mm TQFN Provides High Isolation in a Small Package
Modulator Operation:
  • Meets 4-Carrier WCDMA 65dBc ACLR
  • +21dBm Typical OIP3
  • +58dBm Typical OIP2
  • +16.7dBm Typical OP1dB
  • -32dBm Typical LO Leakage
  • 43.5dBc Typical Sideband Suppression
  • -174dBm/Hz Output Noise Density
  • DC to 550MHz Baseband Input Allows a Direct Launch DAC Interface, Eliminating the Need for Costly I/Q Buffer Amplifiers
  • DC-Coupled Input Allows Ability for Customer Offset Voltage Control
Demodulator Operation:
  • +35.2dBm Typical IIP3
  • +76dBm Typical IIP2
  • > 30dBm IP1dB
  • 9.2dB Typical Conversion Loss
  • 9.3dB Typical NF
  • 0.06dB Typical I/Q Gain Imbalance
  • 0.15° I/Q Typical Phase Imbalance

The MAX2021 low-noise, high-linearity, direct upconversion/downconversion quadrature modulator/demodulator is designed for RFID handheld and portal readers, as well as single and multicarrier 650MHz to 1200MHz GSM/EDGE, cdma2000®, WCDMA, and iDEN® base-station applications. Direct conversion architectures are advantageous since they significantly reduce transmitter or receiver cost, part count, and power consumption as compared to traditional IF-based double conversion systems.
In addition to offering excellent linearity and noise performance, the MAX2021 also yields a high level of component integration. This device includes two matched passive mixers for modulating or demodulating in-phase and quadrature signals, two LO mixer amplifier drivers, and an LO quadrature splitter. On-chip baluns are also integrated to allow for single-ended RF and LO connections. As an added feature, the baseband inputs have been matched to allow for direct interfacing to the transmit DAC, thereby eliminating the need for costly I/Q buffer amplifiers.
The MAX2021 operates from a single +5V supply. It is available in a compact 36-pin TQFN package (6mm x 6mm) with an exposed pad. Electrical performance is guaranteed over the extended -40°C to +85°C temperature range.

Applications

  • Cable Modem Termination Systems (CMTS)
  • Digital and Spread-Spectrum Communication Systems
  • Fixed Broadband Wireless Access
  • GSM 850/GSM 900 EDGE Base Stations
  • Microwave Links
  • Military Systems
  • Predistortion Transmitters and Receivers
  • RFID Handheld and Portal Readers
  • Single and Multicarrier cdmaOne™ and cdma2000® Base Stations
  • Single and Multicarrier WCDMA 850 Base Stations
  • Video-on-Demand (VOD) and DOCSIS® Compliant Edge QAM Modulation
  • WiMAX Transmitters and Receivers

MAX2021
High-Dynamic-Range, Direct Up-/Downconversion 650MHz to 1200MHz Quadrature Mod/Demod
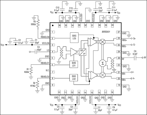
MAX2021: Typical Operating Circuit
Add to myAnalog

Add product to the Products section of myAnalog (to receive notifications), to an existing project or to a new project.

Create New Project
Ask a Question

Documentation

Learn More
Add to myAnalog

Add media to the Resources section of myAnalog, to an existing project or to a new project.

Create New Project

Software Resources

Can't find the software or driver you need?

Request a Driver/Software

Hardware Ecosystem

Parts Product Life Cycle Description
Digital to Analog Converters (DACs) 2
MAX5895 LAST TIME BUY 16-Bit, 500Msps Interpolating and Modulating Dual DAC with CMOS Inputs
MAX5875 PRODUCTION 16-Bit, 200Msps, High-Dynamic-Performance, Dual DAC with CMOS Inputs
RF Power Detectors 2
MAX2015 PRODUCTION 0.1GHz to 3GHz, 75dB Logarithmic Detector/Controller
MAX2016 PRODUCTION LF-to-2.5GHz Dual Logarithmic Detector/Controller for Power, Gain, and VSWR Measurements
Variable Gain Amplifiers (VGA) 2
MAX2057 PRODUCTION 1300MHz to 2700MHz Variable-Gain Amplifier with Analog Gain Control
MAX2056 PRODUCTION 800MHz to 1000MHz Variable-Gain Amplifier with Analog Gain Control
Modal heading
Add to myAnalog

Add product to the Products section of myAnalog (to receive notifications), to an existing project or to a new project.

Create New Project

Evaluation Kits

MAX2021EVKIT

Evaluation Kit for the MAX2021

Features and Benefits

  • Fully Assembled and Tested
  • 50Ω SMA Connectors on Input and Output Ports
  • 750MHz to 1200MHz RF Range
  • High-Linearity and Low-Noise Performance
  • Broadband Baseband Input/Output
  • DC-Coupled Input Provides for Direct DAC/ADC Interface

Product Details

The MAX2021 evaluation kit (EV kit) simplifies the evaluation of the MAX2021 direct upconversion (downconversion) quadrature modulator (demodulator) designed for RFID handheld and portal readers, as well as single and multicarrier 750MHz to 1200MHz GSM/EDGE, cdma2000®, WCDMA and iDEN® base-station applications. It is fully assembled and tested at the factory. Standard 50Ω SMA connectors are included on the EV kit's input and output ports to allow quick and easy evaluation on the test bench using RF test equipment.

This document provides a list of test equipment required to evaluate the device, a straight-forward test procedure to verify functionality, a description of the EV kit circuit, the circuit schematic, a bill of materials (BOM) for the kit, and artwork for each layer of the PCB.

Applications

  • Cable Modem Termination Systems (CMTS)
  • Digital and Spread-Spectrum Communication Systems
  • Fixed Broadband Wireless Access
  • GSM 850/GSM 900 EDGE Base Stations
  • Microwave Links
  • Military Systems
  • Predistortion Transmitters and Receivers
  • RFID Handheld and Portal Readers
  • Single and Multicarrier cdmaOne™ and cdma2000® Base Stations
  • Single and Multicarrier WCDMA 850 Base Stations
  • Video-on-Demand (VOD) and DOCSIS® Compliant Edge QAM Modulation
  • WiMAX Transmitters and Receivers

MAX2021EVKIT
Evaluation Kit for the MAX2021

Latest Discussions

Recently Viewed