MAX2039

Obsolete

High-Linearity, 1700MHz to 2200MHz Upconversion/Downconversion Mixer with LO Buffer/Switch

Viewing:

Overview

  • 1700MHz to 2200MHz RF Frequency Range
  • 1500MHz to 2000MHz LO Frequency Range
  • 1900MHz to 2400MHz LO Frequency Range (Contact Factory)
  • DC to 350MHz IF Frequency Range
  • 7.1dB Conversion Loss
  • +34.5dBm Input IP3 (Downconversion)
  • +24.4dBm Input 1dB Compression Point
  • 7.3dB Noise Figure
  • Integrated LO Buffer
  • Integrated RF and LO Baluns
  • Low -3dBm to +3dBm LO Drive
  • Built-In SPDT LO Switch with 45dB LO1 to LO2 Isolation and 50ns Switching Time
  • Pin Compatible with the MAX2031 815MHz to 995MHz Mixer
  • External Current-Setting Resistor Provides Option for Operating Mixer in Reduced-Power/Reduced-Performance Mode
  • Lead-Free Package Available

The MAX2039 high-linearity passive upconverter or downconverter mixer is designed to provide 7.3dB NF and a 7.1dB conversion loss for an RF frequency range of 1700MHz to 2200MHz to support UMTS/WCDMA, DCS, and PCS base-station transmitter or receiver applications. The IIP3 is typically +34.5dBm and +33.5dBm for downconversion and upconversion operation, respectively. With an LO frequency range of 1500MHz to 2000MHz, this particular mixer is ideal for low-side LO injection architectures. (For a pin-to-pin-compatible mixer meant for high-side LO injection, contact the factory.)

In addition to offering excellent linearity and noise performance, the MAX2039 also yields a high level of component integration. This device includes a double-balanced passive mixer core, a dual-input LO selectable switch, and an LO buffer. On-chip baluns are also integrated to allow for a single-ended RF input for downconversion (or RF output for upconversion), and single-ended LO inputs. The MAX2039 requires a nominal LO drive of 0dBm, and supply current is guaranteed to be below 135mA.

The MAX2039 is pin compatible with the MAX2031 815MHz to 995MHz mixer, making this family of passive upconverters and downconverters ideal for applications where a common PC board layout is used for both frequency bands.

The MAX2039 is available in a compact 20-pin thin QFN package (5mm x 5mm) with an exposed paddle. Electrical performance is guaranteed over the extended -40°C to +85°C temperature range.

Applications

  • cdmaOne™ and cdma2000® Base Stations
  • DCS1800/PCS1900 EDGE Base Stations
  • Digital and Spread-Spectrum Communication Systems
  • Fixed Broadband Wireless Access
  • Microwave Links
  • Military Systems
  • PHS/PAS Base Stations
  • Predistortion Receivers
  • Private Mobile Radios (PMRs)
  • UMTS/WCDMA Base Stations
  • Wireless Local Loop (WLL)

MAX2039
High-Linearity, 1700MHz to 2200MHz Upconversion/Downconversion Mixer with LO Buffer/Switch
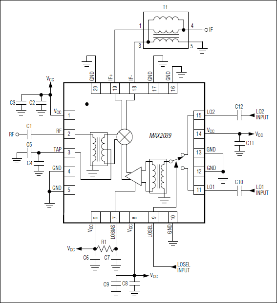
MAX2039: Typical Application Circuit
Add to myAnalog

Add product to the Products section of myAnalog (to receive notifications), to an existing project or to a new project.

Create New Project
Ask a Question

Documentation

Learn More
Add to myAnalog

Add media to the Resources section of myAnalog, to an existing project or to a new project.

Create New Project

Software Resources

Can't find the software or driver you need?

Request a Driver/Software

Hardware Ecosystem

Parts Product Life Cycle Description
Oscillators 4
MAX9987 Obsolete +14dBm to +20dBm LO Buffers/Splitters with ±1dB Variation
MAX9988 Obsolete +14dBm to +20dBm LO Buffers/Splitters with ±1dB Variation
MAX9989 PRODUCTION +14dBm to +20dBm LO Buffers with ±1dB Variation
MAX9990 Obsolete +14dBm to +20dBm LO Buffers with ±1dB Variation
RF Mixers 5
MAX9981 Obsolete 825MHz to 915MHz, Dual SiGe High-Linearity Active Mixer
MAX9982 Obsolete 825MHz to 915MHz, SiGe High-Linearity Active Mixer
MAX9993 LAST TIME BUY High-Linearity 1700MHz to 2200MHz Down-Conversion Mixer with LO Buffer/Switch
MAX9994 PRODUCTION SiGe High-Linearity, 1400MHz to 2200MHz Downconversion Mixer with LO Buffer/Switch
MAX9995 LAST TIME BUY Dual, SiGe, High-Linearity, 1700MHz to 2700MHz Downconversion Mixer with LO Buffer/Switch
Modal heading
Add to myAnalog

Add product to the Products section of myAnalog (to receive notifications), to an existing project or to a new project.

Create New Project

Evaluation Kits

MAX2039EVKIT

Evaluation Kit for the MAX2039

Features and Benefits

  • Fully Assembled and Tested
  • 50Ω SMA Connectors on Input and Output Ports
  • 1700MHz to 2200MHz RF Frequency Range
  • 1500MHz to 2000MHz LO Frequency Range
  • 1900MHz to 2400MHz LO Frequency Range (Contact Factory)
  • DC to 350MHz IF Frequency Range
  • 7.1dB Conversion Loss
  • +34.5dBm Input IP3 (Downconversion)
  • +24.4dBm Input 1dB Compression Point
  • 7.3dB Noise Figure
  • Integrated LO Buffer
  • Integrated RF and LO Baluns
  • Low -3dBm to +3dBm LO Drive
  • Built-In SPDT LO Switch with 45dB LO1 to LO2 Isolation and 50ns Switching Time
  • External Current-Setting Resistor Provides Option for Operating Mixer in Reduced-Power/Reduced-Performance Mode
  • Product Details

    The MAX2039 evaluation kit (EV kit) simplifies the evaluation of the MAX2039 UMTS, DCS, and PCS base-station up/downconversion mixer. It is fully assembled and tested at the factory. Standard 50Ω SMA connectors are included on the EV kit's input and output ports to allow quick and easy evaluation on the test bench.

    This document provides a list of test equipment required to evaluate the device, a straightforward test procedure to verify functionality, a description of the EV kit circuit, the circuit schematic, a bill of materials (BOM) for the kit, and artwork for each layer of the PC board.

    Applications

    • DCS1800/PCS1900 EDGE Base Stations
    • Digital and Spread-Spectrum Communication Systems
    • Fixed Broadband Wireless Access
    • Microwave Links
    • Military Systems
    • PHS/PAS Base Stations
    • Predistortion Receivers
    • Private Mobile Radios (PMRs)
    • UMTS/WCDMA Base Stations
    • Wireless Local Loop (WLL)

    MAX2039EVKIT
    Evaluation Kit for the MAX2039

    Latest Discussions

    No discussions on MAX2039 yet. Have something to say?

    Start a Discussion on EngineerZone®

    Recently Viewed