MAX9982

Obsolete

825MHz to 915MHz, SiGe High-Linearity Active Mixer

Industry's First Fully Integrated Active Mixer

Viewing:

Overview

  • +26.8dBm Input IP3
  • +13dBm Input 1dB Compression Point
  • 825MHz to 915MHz RF Frequency Range
  • 70MHz to 170MHz IF Frequency Range
  • 725MHz to 1085MHz LO Frequency Range
  • 2dB Conversion Gain
  • 12dB Noise Figure
  • -5dBm to +5dBm LO Drive
  • 5V Single-Supply Operation
  • Built-In LO Switch
  • ESD Protection
  • Internal RF and LO Baluns for Single-Ended Inp
  • The MAX9982 fully integrated SiGe mixer is optimized to meet the demanding requirements of GSM850, GSM900, and CDMA850 base-station receivers. Each high-linearity device includes a local oscillator (LO) switch, LO driver, and active mixer. On-chip baluns are also integrated to allow for single-ended RF and LO inputs. Since the active mixer provides 2dB of conversion gain, the device effectively replaces the IF amplifier stage, which typically follows most passive mixer implementations.

    The MAX9982 provides exceptional linearity with an input IP3 of greater than +26dBm. The integrated LO driver allows for a wide range of LO drive levels from -5dBm to +5dBm. In addition, the built-in switch enables rapid LO selection of less than 250ns, as needed for GSM frequency-hopping applications.

    The MAX9982 is available in a 20-pin QFN package (5mm x 5mm) with an exposed paddle and is specified over the -40°C to +85°C extended temperature range.

    Applications

    • Cellular cdmaOne™ and cdma2000® Base Station Receivers
    • Microwave Links
    • Network (iDEN®) Base Station Receivers

    MAX9982
    825MHz to 915MHz, SiGe High-Linearity Active Mixer
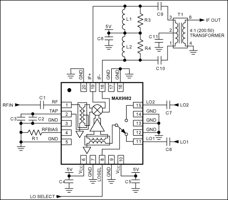
    MAX9982: Typical Application Circuit
    Add to myAnalog

    Add product to the Products section of myAnalog (to receive notifications), to an existing project or to a new project.

    Create New Project
    Ask a Question

    Documentation

    Learn More
    Add to myAnalog

    Add media to the Resources section of myAnalog, to an existing project or to a new project.

    Create New Project

    Software Resources

    Can't find the software or driver you need?

    Request a Driver/Software

    Hardware Ecosystem

    Parts Product Life Cycle Description
    RF Mixers 1
    MAX9981 Obsolete 825MHz to 915MHz, Dual SiGe High-Linearity Active Mixer
    Modal heading
    Add to myAnalog

    Add product to the Products section of myAnalog (to receive notifications), to an existing project or to a new project.

    Create New Project

    Latest Discussions

    No discussions on MAX9982 yet. Have something to say?

    Start a Discussion on EngineerZone®

    Recently Viewed