MAX2031

PRODUCTION

High-Linearity, 650MHz to 1000MHz Upconversion/Downconversion Mixer with LO Buffer/Switch

Viewing:

Overview

  • 650MHz to 1000MHz RF Frequency Range
  • 650MHz to 1250MHz LO Frequency Range
  • 570MHz to 900MHz LO Frequency Range (Refer to the MAX2029 Data Sheet)
  • DC to 250MHz IF Frequency Range
  • 7dB Conversion Loss
  • +36dBm Input IP3
  • +27dBm Input 1dB Compression Point
  • 7dB Noise Figure
  • Integrated LO Buffer
  • Integrated RF and LO Baluns
  • Low -3dBm to +3dBm LO Drive
  • Built-In SPDT LO Switch with 49dB LO1 to LO2 Isolation and 50ns Switching Time
  • Pin Compatible with the MAX2039/MAX2041 1700MHz to 2200MHz Mixers
  • External Current-Setting Resistor Provides Option for Operating Mixer in Reduced-Power/Reduced-Performance Mode

The MAX2031 high-linearity passive upconverter or downconverter mixer is designed to provide +36dBm IIP3, 7dB NF, and 7dB conversion loss for a 650MHz to 1000MHz RF frequency range to support GSM/cellular base-station transmitter or receiver applications. With a 650MHz to 1250MHz LO frequency range, this particular mixer is ideal for high-side LO injection architectures. For a pin-to-pin-compatible mixer meant for low-side LO injection, refer to the MAX2029.

In addition to offering excellent linearity and noise performance, the MAX2031 also yields a high level of component integration. This device includes a double-balanced passive mixer core, a dual-input LO selectable switch, and an LO buffer. On-chip baluns are also integrated to allow for a single-ended RF input for downconversion (or RF output for upconversion), and single-ended LO inputs. The MAX2031 requires a nominal LO drive of 0dBm, and supply current is guaranteed to be below 100mA.

The MAX2031 is pin compatible with the MAX2039/MAX2041 1700MHz to 2200MHz mixers, making this family of passive upconverters and downconverters ideal for applications where a common PC board layout is used for both frequency bands.

The MAX2031 is available in a compact 20-pin thin QFN package (5mm x 5mm) with an exposed pad. Electrical performance is guaranteed over the extended -40°C to +85°C temperature range.

Applications

  • Communication Systems
  • Digital and Spread-Spectrum
  • GSM 850/GSM 900 2G and 2.5G EDGE Base Stations
  • Integrated Digital Enhanced Network (iDEN®) Base Stations
  • Microwave and Fixed Broadband Wireless Access
  • Predistortion Receivers
  • WCDMA/LTE and cdma2000® Base Stations
  • WiMAX™ Base Stations and Customer Premise Equipment
  • Wireless Local Loop

MAX2031
High-Linearity, 650MHz to 1000MHz Upconversion/Downconversion Mixer with LO Buffer/Switch
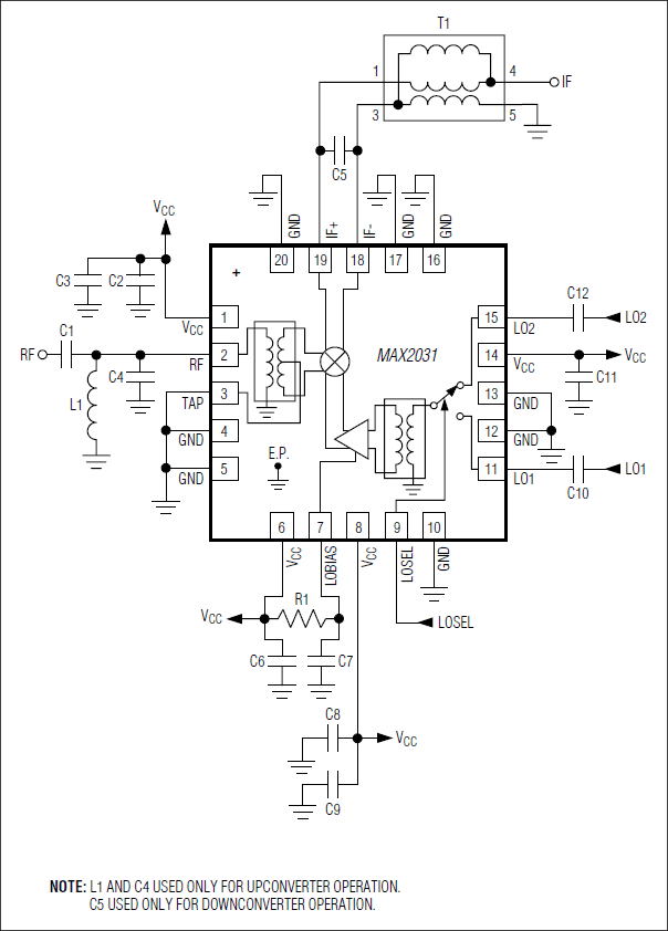
MAX2031: Typical Application Circuit
Add to myAnalog

Add product to the Products section of myAnalog (to receive notifications), to an existing project or to a new project.

Create New Project
Ask a Question

Documentation

Learn More
Add to myAnalog

Add media to the Resources section of myAnalog, to an existing project or to a new project.

Create New Project

Software Resources

Can't find the software or driver you need?

Request a Driver/Software

Hardware Ecosystem

Parts Product Life Cycle Description
Modulators & Demodulators 1
MAX2022 PRODUCTION High-Dynamic-Range, Direct Up/Downconversion 1500MHz to 3000MHz Quadrature Modulator/Demodulator
Oscillators 4
MAX9987 Obsolete +14dBm to +20dBm LO Buffers/Splitters with ±1dB Variation
MAX9988 Obsolete +14dBm to +20dBm LO Buffers/Splitters with ±1dB Variation
MAX9989 PRODUCTION +14dBm to +20dBm LO Buffers with ±1dB Variation
MAX9990 Obsolete +14dBm to +20dBm LO Buffers with ±1dB Variation
RF Mixers 9
MAX9981 Obsolete 825MHz to 915MHz, Dual SiGe High-Linearity Active Mixer
MAX9982 Obsolete 825MHz to 915MHz, SiGe High-Linearity Active Mixer
MAX9984 PRODUCTION SiGe High-Linearity, 400MHz to 1000MHz Downconversion Mixer with LO Buffer/Switch
MAX9986 LAST TIME BUY SiGe High-Linearity, 815MHz to 995MHz Downconversion Mixer with LO Buffer/Switch
MAX9993 LAST TIME BUY High-Linearity 1700MHz to 2200MHz Down-Conversion Mixer with LO Buffer/Switch
MAX9994 PRODUCTION SiGe High-Linearity, 1400MHz to 2200MHz Downconversion Mixer with LO Buffer/Switch
MAX9995 LAST TIME BUY Dual, SiGe, High-Linearity, 1700MHz to 2700MHz Downconversion Mixer with LO Buffer/Switch
MAX9996 PRODUCTION SiGe High-Linearity, 1700MHz to 2200MHz Downconversion Mixer with LO Buffer/Switch
MAX2039 Obsolete High-Linearity, 1700MHz to 2200MHz Upconversion/Downconversion Mixer with LO Buffer/Switch
Modal heading
Add to myAnalog

Add product to the Products section of myAnalog (to receive notifications), to an existing project or to a new project.

Create New Project

Evaluation Kits

MAX2031EVKIT

Evaluation Kit for the MAX2031

Features and Benefits

  • Fully Assembled and Tested
  • 50Ω SMA Connectors on Input and Output Ports
  • 815MHz to 1000MHz RF Frequency Range
  • 960MHz to 1180MHz LO Frequency Range
  • DC to 250MHz IF Frequency Range
  • 7dB Conversion Loss
  • +36dBm Input IP3
  • +27dBm Input 1dB Compression Point
  • 7dB Noise Figure
  • Integrated LO Buffer
  • Integrated RF and LO Baluns
  • Low -3dBm to +3dBm LO Drive
  • Built-In SPDT LO Switch with 49dB LO1 to LO2 Isolation and 50ns Switching Time
  • External Current-Setting Resistor Provides Option for Operating Mixer in Reduced Power/Reduced Performance Mode

Product Details

The MAX2031 evaluation kit (EV kit) simplifies the evaluation of the MAX2031 WCDMA, cdma2000®, GSM, and WiMAX base-station up/downconversion mixer. It is fully assembled and tested at the factory. Standard 50Ω SMA connectors are included on the EV kit's input and output ports to allow quick and easy evaluation on the test bench.

This document provides a list of test equipment required to evaluate the device, a straightforward test procedure to verify functionality, a description of the EV kit circuit, the circuit schematic, a bill of materials (BOM) for the kit, and artwork for each layer of the PC board.

Applications

  • Cellular Band WCDMA and cdma2000® Base Stations
  • Communication Systems
  • Digital and Spread-Spectrum
  • GSM 850/GSM 900 2G and 2.5G EDGE Base Stations
  • Integrated Digital Enhanced Network (iDEN®) Base Stations
  • Microwave and Fixed Broadband Wireless Access
  • Predistortion Receivers
  • WiMAX™ Base Stations and Customer Premise Equipment
  • Wireless Local Loop

MAX2031EVKIT
Evaluation Kit for the MAX2031

Latest Discussions

No discussions on MAX2031 yet. Have something to say?

Start a Discussion on EngineerZone®

Recently Viewed