MAX8506

量产

带有75mΩ旁路FET的PWM降压型DC-DC转换器,适用于WCDMA和cdmaOne手机

PWM降压型DC-DC转换器,提供75mΩ旁路FET,用于WCDMA、cdmaOne™手机

产品技术资料帮助

ADI公司所提供的资料均视为准确、可靠。但本公司不为用户在应用过程中侵犯任何专利权或第三方权利承担任何责任。技术指标的修改不再另行通知。本公司既没有含蓄的允许,也不允许借用ADI公司的专利或专利权的名义。本文出现的商标和注册商标所有权分别属于相应的公司。

Viewing:

概述

  • 集成的75mΩ (典型)旁路FET
  • 600mA负载时38mV压差
  • 效率达94%
  • 动态调整输出范围0.4V至3.4V (MAX8506, MAX8507)
  • 外部固定的输出范围0.75V至3.4V (MAX8508)
  • 1MHz固定频率PWM转换
  • 保证600mA输出电流
  • 0.1µA的关断电流(典型)
  • 16引脚薄型QFN封装(4mm x 4mm、最高0.8mm)

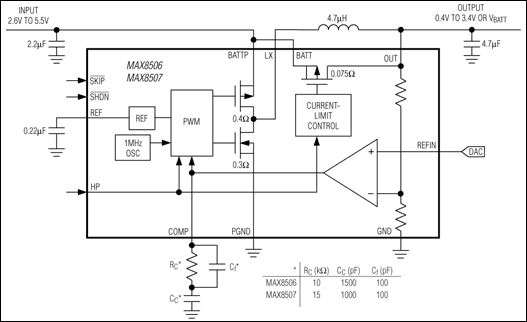
MAX8506/MAX8507/MAX8508集成了一个PWM降压型DC-DC转换器和一个75mΩ (典型)旁路FET,为WCDMA和cdmaOne™手机中的功放供电。电源电压范围为2.6V至5.5V,输出电流保证600mA。1MHz的PWM开关频率允许选用小型的外部元件。

MAX8506和MAX8507为动态受控,以提供从0.4V至3.4V的可变输出电压。MAX8508为外部可编程,用于提供0.75V至3.4V的固定输出。对于所有型号,数字逻辑允许采用高功率(HP)旁路模式,即直接将输出连接至电池。因此,所设计的MAX8506/MAX8507/MAX8508在输出电压和负载电流满量程变化时,其建立时间小于30µs。

MAX8506/MAX8507/MAX8508采用4mm x 4mm、16引脚薄型QFN封装(最高0.8mm)。

应用

  • WCDMA/NCDMA蜂窝电话
  • 无线调制解调器
  • 无线PDA、掌上电脑和笔记本电脑

MAX8506
带有75mΩ旁路FET的PWM降压型DC-DC转换器,适用于WCDMA和cdmaOne手机
MAX8506、MAX8507、MAX8508:典型工作电路
添加至 myAnalog

将产品添加到myAnalog 的现有项目或新项目中(接收通知)。

创建新项目
提问

参考资料

了解更多
添加至 myAnalog

Add media to the Resources section of myAnalog, to an existing project or to a new project.

创建新项目

软件资源

找不到您所需的软件或驱动?

申请驱动/软件

硬件生态系统

部分模型 产品周期 描述
开关稳压器和控制器 7
MAX8500 过期 PWM buck转换器,带有旁路FET,适用于N-CDMA/W-CDMA手机
MAX8503 PWM buck转换器,带有旁路FET,适用于N-CDMA/W-CDMA手机
MAX8504 PWM buck转换器,带有旁路FET,适用于N-CDMA/W-CDMA手机
MAX1927 量产 低输出电压、800mA、PWM降压型DC-DC转换器
MAX1928 量产 低输出电压、800mA、PWM降压型DC-DC转换器
MAX1820 过期 用于WCDMA蜂窝电话的600mA buck稳压器
MAX1821 量产 用于WCDMA蜂窝电话的600mA buck稳压器
Modal heading
添加至 myAnalog

将产品添加到myAnalog 的现有项目或新项目中(接收通知)。

创建新项目

评估套件

MAX8506EVKIT

MAX8506、MAX8507、MAX8508评估板

特性和优点

  • 2.6V至5.5V输入电压范围
  • 1MHz固定PWM开关频率
  • 600mA输出电流
  • 可调输出电压
    • 1.76 x REFIN (MAX8506)
    • 2 x REFIN (MAX8507)
    • 通过外部反馈电阻设置(MAX8508)
  • 关断模式下,0.1µA (典型值)低静态电流
  • 表贴结构
  • 完全安装并经过测试

产品详情

MAX8506评估板(EV kit)是一块完全安装并经过测试的表贴电路板,用于演示优化为在无线应用中为功率放大器(PA)提供电源的MAX8506 1MHz脉宽调制型(PWM)降压DC-DC转换器的性能。评估板可在2.6V至5.5V输入电压范围内动态控制输出电压为0.4V至VIN,并提供600mA负载电流。MAX8506评估板还可用于评估具有不同增益的MAX8507和输出电压可通过外部设置为固定0.75V至3.4V的MAX8508。

应用

  • WCDMA/NCDMA蜂窝电话
  • 无线调制解调器
  • 无线PDA、掌上电脑和笔记本电脑

MAX8506EVKIT
MAX8506、MAX8507、MAX8508评估板

最新评论

需要发起讨论吗? 没有关于 MAX8506的相关讨论?是否需要发起讨论?

在EngineerZone®上发起讨论

近期浏览