MAX2057

量产

1300MHz至2700MHz可变增益放大器,具有模拟增益控制

高性能RF VGA,具有42dB线性控制动态范围和37dBm固定OIP3

产品技术资料帮助

ADI公司所提供的资料均视为准确、可靠。但本公司不为用户在应用过程中侵犯任何专利权或第三方权利承担任何责任。技术指标的修改不再另行通知。本公司既没有含蓄的允许,也不允许借用ADI公司的专利或专利权的名义。本文出现的商标和注册商标所有权分别属于相应的公司。

Viewing:

概述

  • 1300MHz至2700MHz RF频率范围†
  • 37dBm固定OIP3 (在所有增益设置下)
  • 输出1dB压缩点为23.8dBm
  • 最大增益设置时具有15.5dB增益(典型值)
  • 在100MHz带宽内增益平坦度为0.5dB
  • 最大增益设置(使用1个衰减器)时噪声系数为6dB
  • 两种增益控制范围:21dB和42dB
  • 模拟增益控制
  • +5V单电源供电
  • 引脚兼容于MAX2056 800MHz至1000MHz RF VGA
  • 外部电流设置电阻提供VGA工作模式选择,具有降低功耗/降低性能模式选项
  • 提供无铅封装

MAX2057是通用、高性能可变增益放大器(VGA),设计工作在1300MHz至2700MHz频率范围†。该器件增益为15.5dB,噪声系数为6dB,输出1dB压缩点为23.8dBm。MAX2057在整个衰减范围内还可维持高达37dBm的OIP3。另外,片上模拟衰减器在可选的21dB或42dB控制范围内能够获得无限制的控制和高衰减精度。这些特性使MAX2057为DCS/PCS、cdma2000®、W-CDMA和PHS/PAS发送器和功率放大器AGC电路提供了一个理想的VGA。

MAX2057与MAX2056 800MHz至1000MHz VGA引脚兼容,使该系列放大器非常适合采用相同PCB布局的双频应用中。

MAX2057工作在+5V单电源,采用紧凑的、带裸露焊盘的36引脚、薄型QFN封装(6mm x 6mm x 0.8mm)。确保工作在-40°C至+85°C扩展级温度范围。

应用

  • 自动测试设备(ATE)
  • 宽带系统
  • cdmaOne™与cdma2000®基站发送器和功率放大器
  • DCS 1800/PCS 1900 2G和2.5G EDGE基站发送器和功率放大器
  • 数字与扩频通信系统
  • 地面微波链路
  • PHS/PAS基站发送器与和功率放大器
  • 接收器增益控制
  • 发送器增益控制
  • 发送器与功放
  • 发送器与功放
  • WCDMA、LTE、TD-SCDMA、TD-LTE发送器与功率放大器

MAX2057
1300MHz至2700MHz可变增益放大器,具有模拟增益控制
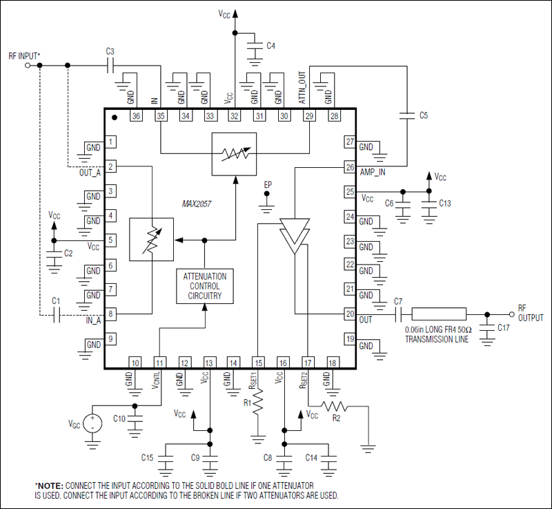
MAX2057:典型应用电路
添加至 myAnalog

将产品添加到myAnalog 的现有项目或新项目中(接收通知)。

创建新项目
提问

参考资料

了解更多
添加至 myAnalog

Add media to the Resources section of myAnalog, to an existing project or to a new project.

创建新项目

软件资源

找不到您所需的软件或驱动?

申请驱动/软件

硬件生态系统

部分模型 产品周期 描述
可变增益放大器(VGA) 3
MAX2027 量产 IF数控可变增益放大器
MAX2055 量产 数字控制、可变增益、差分ADC驱动器/放大器
MAX2056 量产 800MHz至1000MHz可变增益放大器,具有模拟增益控制
Modal heading
添加至 myAnalog

将产品添加到myAnalog 的现有项目或新项目中(接收通知)。

创建新项目

评估套件

MAX2057EVKIT

MAX2057评估板

特性和优点

  • 模拟增益控制
  • 最高42dB增益控制范围
  • 1700MHz至2500MHz频率范围
  • 经过完全组装与测试
  • 在整个工作频段,输入输出内部匹配于50Ω
  • 提供50Ω SMA输入和输出端口,简化了MAX2057的特性测试
  • 产品详情

    MAX2057评估板(EV kit)简化了MAX2057的评估,MAX2057是具有模拟增益控制的通用、高性能可变增益放大器。该评估板在工厂经过完全组装与测试。评估板的输入和输出带有标准的50Ω SMA连接器,可以在测试平台上进行快速、简单的评估。

    数据资料提供了评估该器件所需的设备清单、验证功能的简明测试流程、评估板的电路原理图、评估板原材料清单(BOM)以及PCB每层的布线图。

    应用

    • 自动测试设备(ATE)
    • 宽带系统
    • cdmaOne™与cdma2000®基站发送器和功率放大器
    • DCS 1800/PCS 1900 2G和2.5G EDGE基站发送器和功率放大器
    • 数字与扩频通信系统
    • 地面微波链路
    • PHS/PAS基站发送器与和功率放大器
    • 接收器增益控制
    • 发送器增益控制
    • 发送器与功放
    • 发送器与功放
    • UMTS/WCDMA及其它3G基站

    MAX2057EVKIT
    MAX2057评估板

    最新评论

    需要发起讨论吗? 没有关于 MAX2057的相关讨论?是否需要发起讨论?

    在EngineerZone®上发起讨论

    近期浏览