MAX2027

量产

IF数控可变增益放大器

噪声最低、高线性度、SiGe集成DVGA,用于基站

产品技术资料帮助

ADI公司所提供的资料均视为准确、可靠。但本公司不为用户在应用过程中侵犯任何专利权或第三方权利承担任何责任。技术指标的修改不再另行通知。本公司既没有含蓄的允许,也不允许借用ADI公司的专利或专利权的名义。本文出现的商标和注册商标所有权分别属于相应的公司。

Viewing:

概述

  • 50MHz至400MHz频率范围
  • 可变增益:-8dB至+15dB
  • 输出IP3:35dBm (各种增益设置)
  • 噪声系数:4.7dB (最大增益)
  • 数字控制增益的分辨率1dB,状态之间精度保持±0.05dB

MAX2027高性能数字控制可变增益放大器设计用于50MHz至400MHz频段。

该器件将一个数字控制的衰减器和一个高线性度的IF放大器集成在一个封装里。MAX2027的目标应用是IF信号链中动态或一次性设定通道增益,非常适合于具有高性能要求的应用。衰减器可提供23dB的衰减范围,状态之间精度保持±0.05dB。

MAX2027采用热增强型20引脚TSSOP-EP封装,工作温度范围为-40°C至+85°C。

应用

  • 自动测试设备(ATE)
  • 宽带系统
  • 蜂窝基站
  • 接收器增益控制
  • 地面链接
  • 发送器增益控制

MAX2027
IF数控可变增益放大器
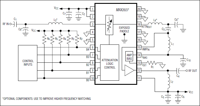
MAX2027:典型应用电路
添加至 myAnalog

将产品添加到myAnalog 的现有项目或新项目中(接收通知)。

创建新项目
提问

参考资料

了解更多
添加至 myAnalog

Add media to the Resources section of myAnalog, to an existing project or to a new project.

创建新项目

软件资源

找不到您所需的软件或驱动?

申请驱动/软件

硬件生态系统

部分模型 产品周期 描述
RF混频器 3
MAX9981 过期 825MHz至915MHz、双路、SiGe高线性度有源混频器
MAX9982 过期 825MHz至915MHz、SiGe高线性度有源混频器
MAX9993 最后购买期限 高线性度、1700MHz至2200MHz下变频混频器,带有LO缓冲器/开关
振荡器 4
MAX9987 过期 +14dBm至+20dBm LO缓冲器/分配器,±1dB功率变化
MAX9988 过期 +14dBm至+20dBm LO缓冲器/分配器,±1dB功率变化
MAX9989 量产 +14dBm至+20dBm LO缓冲器,±1dB功率变化
MAX9990 过期 +14dBm至+20dBm LO缓冲器,±1dB功率变化
Modal heading
添加至 myAnalog

将产品添加到myAnalog 的现有项目或新项目中(接收通知)。

创建新项目

评估套件

MAX2027EVKIT

MAX2027评估板

特性和优点

  • 经过全面装配与测试
  • 50MHz至400MHz频率范围
  • 可变增益:-8dB至+15dB
  • 输出IP3:35dBm (所有增益设置)
  • 噪声系数:4.7dB (最大增益)
  • 数字控制增益的分辨率1dB,精度±0.05dB

产品详情

MAX2027评估板(EV kit)简化了MAX2027高线性度、数字控制、可变增益放大器的评估。该评估板在工厂中经过全面装配与测试。输入输出端均带有标准的50Ω SMA连接器,可以在测试工作台上快速方便地进行评估。

该评估板提供用于评估该器件的设备清单、验证功能的直接测试步骤、电路原理图、材料清单(BOM),以及PCB每层的布线图。有关这些工具的价格和存货情况,请致电Maxim代理商。

应用

  • 自动测试设备(ATE)
  • 宽带系统
  • 蜂窝电话基站
  • 接收器增益控制
  • 地面链接
  • 发送器增益控制

MAX2027EVKIT
MAX2027评估板

最新评论

需要发起讨论吗? 没有关于 MAX2027的相关讨论?是否需要发起讨论?

在EngineerZone®上发起讨论

近期浏览