MAX17112

量产

高性能、升压型DC-DC转换器

高效boost转换器,提供高达24V的过压保护

产品技术资料帮助

ADI公司所提供的资料均视为准确、可靠。但本公司不为用户在应用过程中侵犯任何专利权或第三方权利承担任何责任。技术指标的修改不再另行通知。本公司既没有含蓄的允许,也不允许借用ADI公司的专利或专利权的名义。本文出现的商标和注册商标所有权分别属于相应的公司。

Viewing:

概述

  • 输入过压保护
  • VIN至20V可调输出
  • 2.6V至5.5V输入电压范围
  • 输入欠压锁定
  • 1MHz固定开关频率
  • 可编程软启动
  • 小型10引脚、TDFN封装
  • 热过载保护

MAX17112是高性能、升压DC-DC转换器,为有源矩阵薄膜晶体管(TFT)液晶显示器(LCD)提供稳压电源。MAX17112采用电流模式、固定频率(1MHz)、脉宽调制(PWM)电路和内置n沟道功率MOSFET,具有高效率和快速瞬态响应。输入过压保护(OVP)功能可保护MAX17112在输入浪涌电压(高达24V)下不被损坏。

高开关频率(1MHz)允许使用超小型电感和低ESR陶瓷电容。电流模式架构可为脉冲负载提供快速瞬态响应。补偿引脚(COMP)为用户提供灵活的动态环路调整。内部MOSFET能够从2.6V至5.5V输入电压产生最大20V输出电压。

软启动功能缓慢提升输入电流,可由外部电容进行设置。MAX17112采用10引脚TDFN封装。

应用

  • LCD监视器面板表
  • 笔记本电脑显示器

MAX17112
高性能、升压型DC-DC转换器
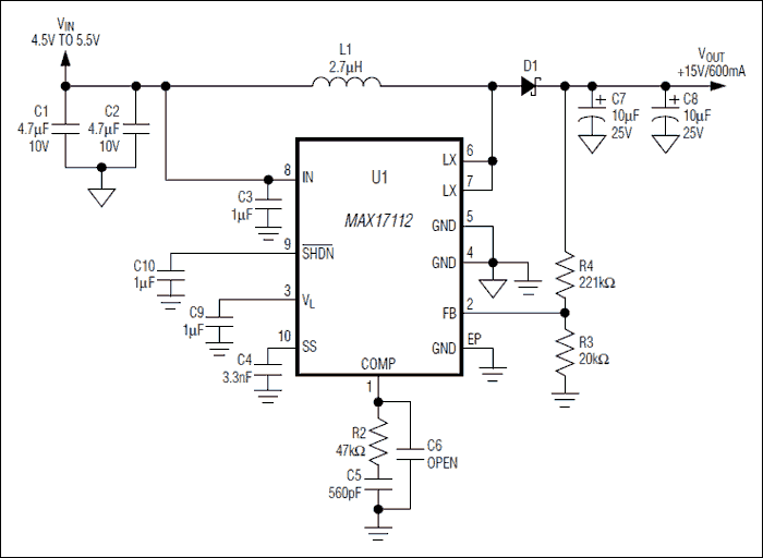
MAX17112:典型工作电路
添加至 myAnalog

将产品添加到myAnalog 的现有项目或新项目中(接收通知)。

创建新项目
提问

参考资料

了解更多
添加至 myAnalog

Add media to the Resources section of myAnalog, to an existing project or to a new project.

创建新项目

软件资源

找不到您所需的软件或驱动?

申请驱动/软件

评估套件

MAX17112EVKIT

MAX17112评估板

特性和优点

  • 4.5V至5.5V输入范围
  • 15V输出电压
  • 1MHz开关频率
  • 可编程软启动
  • 无铅(Pb)并符合RoHS标准
  • 经过验证的PCB布局
  • 完全安装并经过测试

产品详情

MAX17112评估板(EV kit)提供经过验证的设计,用来评估MAX17112高性能升压DC-DC转换器,该器件为有源矩阵薄膜晶体管(TFT)液晶显示器(LCD)提供稳压电源。

评估板工作在4.5V至5.5V直流电压,开关频率配置为1MHz。高开关频率允许使用小型、表贴元件。该升压开关调节器配置为15V输出,4.5V输入时输出电流可达600mA。

应用

  • LCD监视器面板表
  • 笔记本电脑显示器

MAX17112EVKIT
MAX17112评估板

最新评论

需要发起讨论吗? 没有关于 MAX17112的相关讨论?是否需要发起讨论?

在EngineerZone®上发起讨论

近期浏览