MAX1515

量产

低电压、内置开关、降压型/DDR稳压器

低电压、内置开关、降压/DDR调节器,用于笔记本电脑或亚笔记本电脑的低电压有源终端或芯片组供电

产品技术资料帮助

ADI公司所提供的资料均视为准确、可靠。但本公司不为用户在应用过程中侵犯任何专利权或第三方权利承担任何责任。技术指标的修改不再另行通知。本公司既没有含蓄的允许,也不允许借用ADI公司的专利或专利权的名义。本文出现的商标和注册商标所有权分别属于相应的公司。

Viewing:

概述

  • 双路40mΩ内部n沟道MOSFET
  • 集成boost开关
  • +1.3V至+3.6V输入电压范围
  • 线路和负载变化时VOUT精度1%
  • 1MHz最大开关频率
  • DDR终端调节器(DDR模式)
    • 跟踪输出电压
    • 提供/吸收脉冲跳频
    • ±5mA基准缓冲
  • 输出电压(非DDR模式)
    • 引脚选择+2.5V, +1.8V或+1.5V
    • +0.5V至+2.7V可调
  • 1.1V ±0.75%基准输出
  • 可调平稳启动输入浪涌电流限制
  • < 1µA (典型值)关断电流
  • < 800µA (典型值)工作电流
  • 轻载时,可选脉冲跳频模式
  • 正向和反向电流限制
  • 电源就绪窗口比较
  • 输出短路保护

MAX1515恒定关断时间, 脉宽调制(PWM),提供/吸收电流,降压型DC-DC转换器针对笔记本电脑和亚笔记本电脑低压有源终端电源或芯片组电源进行了优化。该器件内置两路n沟道MOSFET电源开关,可提高效率并减少元件数目。无需使用外部肖特基二极管。集成了boost开关,不需使用外部boost二极管。内部40mΩ NMOS功率开关能够轻松提供和吸收最大3A的连续负载电流。MAX1515输出+0.5V至+2.7V可调,效率高达95%。

MAX1515可用作DDR调节器,其输出电压为存储器电源电压的一半。功率级的输入可取自存储器电源,并允许能量返回存储器电源以提高电源效率。MAX1515内置一个能提供±5mA驱动电流的基准缓冲。

MAX1515采用独特的电流模式,恒定关断时间PWM控制方式。在轻载时可选择脉冲跳频模式提高效率,但仍可根据需要提供和吸收电流。MAX1515还可工作在低输出波纹的固定PWM模式。恒定关断时间可编程,开关频率最高可设为1MHz,使用户在效率,输出开关噪声,元件尺寸和成本之间获得最佳综合性能。MAX1515的可调软启动模式可限制启动浪涌电流,低功耗关断模式可切断输入和输出,并将电源电流降至1µA。MAX1515提供带背面裸露焊盘的24引脚薄型QFN封装。

应用

  • 有源端接总线
  • 芯片组/图形处理器供电
  • 笔记本电脑DDR存储器终端匹配

MAX1515
低电压、内置开关、降压型/DDR稳压器
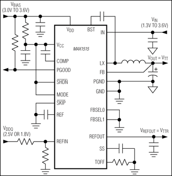
MAX1515:典型工作电路
添加至 myAnalog

将产品添加到myAnalog 的现有项目或新项目中(接收通知)。

创建新项目
提问

参考资料

了解更多
添加至 myAnalog

Add media to the Resources section of myAnalog, to an existing project or to a new project.

创建新项目

软件资源

找不到您所需的软件或驱动?

申请驱动/软件

硬件生态系统

部分模型 产品周期 描述
开关稳压器和控制器 3
MAX1809 量产 3A、1MHz、DDR存储器端接电源
MAX1843 量产 2.7A、1MHz、低电压、降压型稳压器,内置同步整流,TQFN封装
MAX1842 量产 1A/2.7A、1MHz、降压型稳压器,内置同步整流与开关
Modal heading
添加至 myAnalog

将产品添加到myAnalog 的现有项目或新项目中(接收通知)。

创建新项目

最新评论

需要发起讨论吗? 没有关于 MAX1515的相关讨论?是否需要发起讨论?

在EngineerZone®上发起讨论

近期浏览