LTC3444

推荐用于新设计

面向WCDMA应用的微功率同步降压-升压型DC/DC转换器

产品技术资料帮助

ADI公司所提供的资料均视为准确、可靠。但本公司不为用户在应用过程中侵犯任何专利权或第三方权利承担任何责任。技术指标的修改不再另行通知。本公司既没有含蓄的允许,也不允许借用ADI公司的专利或专利权的名义。本文出现的商标和注册商标所有权分别属于相应的公司。

Viewing:

概述

  • 针对 WCDMA 手机的优化特性
  • 可在输入电压高于、低于或等于输出电压的情况下提供稳定的输出
  • 0.5V 至 5V 输出范围
  • 可采用单节锂离子电池提供高达 400mA 的连续输出电流
  • 极少的外部组件
  • 1.5MHz 固定频率操作
  • 内部环路补偿用于实现快速响应 < 25μs 全标度输出转换;COUT 4.7μF
  • 在停机模式中提供真正的断接
  • 2.75V 至 5.5V 输入
  • <1μA 停机电流
  • 内部软启动
  • 输出过压保护
  • 单电感器,无需肖特基二极管
  • 小外形的耐热性能增强型 8 引脚 (3mm x 3mm) DFN 封装

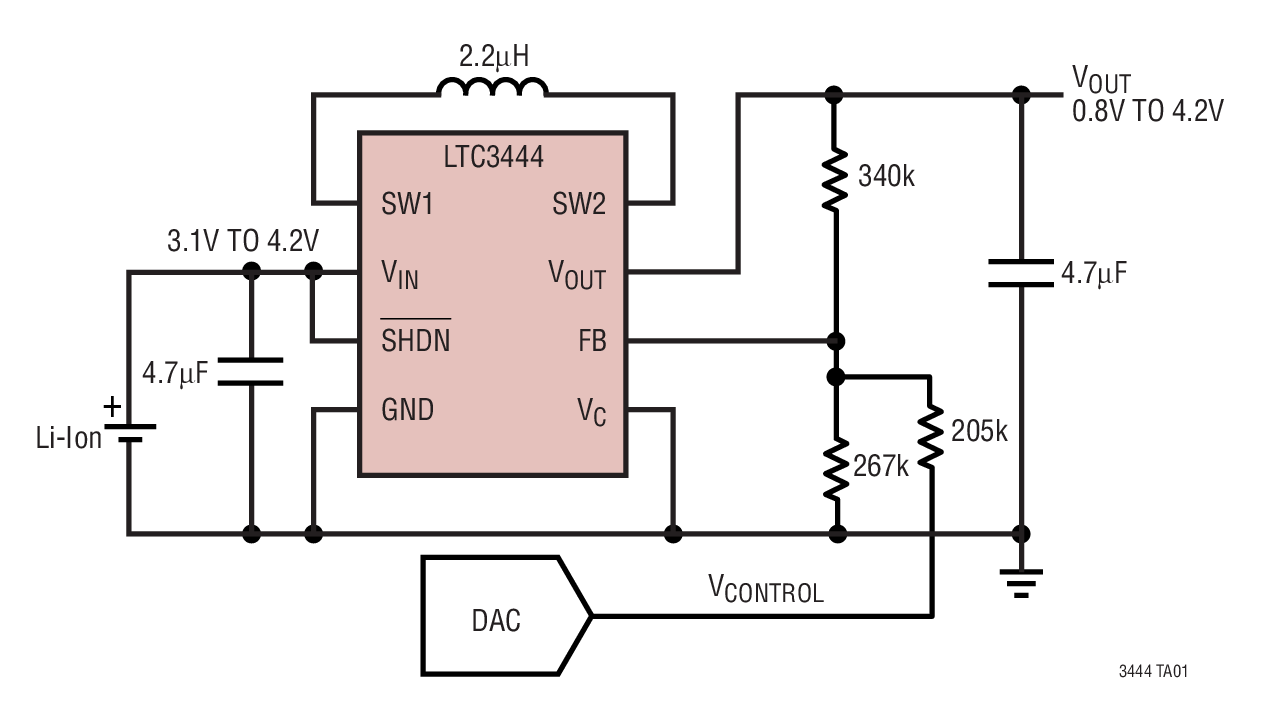
LTC3444是一款高效、固定频率、降压-升压DC/DC转换器,采用高于、低于或等于输出电压的输入电压工作。该IC所运用的拓扑可提供所有操作模式之间的连续转换功能,从而使得该产品非常适合输出电压可在很宽范围内变化的单节锂离子电池或多节电池应用。

LTC3444专为在3G WCDMA应用中使用进行了优化。一种独特的设计可在非常低的输出电压条件下实现高效率,同时消除了外部组件。高速误差放大器提供了将RF功率放大器从待机转换至发射和从发射转换至待机功率水平所需的快速瞬态响应。输出过压保护功能负责保护RF功率放大器。

工作频率在内部设置为1.5MHz,以尽可能缩小外部元件尺寸,同时尽可能提高效率。

其它特性包括:<1μA的关断电流、内部软启动、峰值电流限制和热关断。LTC3444采用小型、耐热性能增强型8引脚(3mm × 3mm) DFN封装。


应用

  • WCDMA应用——具高速数据速率能力的3G手机
  • MP3播放器
  • 数码相机

LTC3444
面向WCDMA应用的微功率同步降压-升压型DC/DC转换器
LTC3444 Dynamic Response Product Package 1
添加至 myAnalog

将产品添加到myAnalog 的现有项目或新项目中(接收通知)。

创建新项目
提问

参考资料

了解更多
添加至 myAnalog

Add media to the Resources section of myAnalog, to an existing project or to a new project.

创建新项目

软件资源

找不到您所需的软件或驱动?

申请驱动/软件

工具及仿真模型

LTspice

LTspice®是一款强大高效的免费仿真软件、原理图采集和波形观测器,为改善模拟电路的仿真提供增强功能和模型。


评估套件

eval board
DC901A

LTC3444EDD演示板 | 适用于CDMA和HSDPA的同步降压-升压器件,3.1V ≤ VIN ≤ 5V,VOUT = 0.8V至4.2V (400mA)

产品详情

演示电路901A内置LTC3444,这是一款高效率、1.5MHz固定频率降压-升压DC/DC转换器。输入电压范围为3.1V至5.0V,适用于锂离子或三节NiCd/NiMH电池应用,同时通过注入0.35V至2.4V控制信号,可在0.8V至4.2V范围内任意设置输出电压。该演示板提供高达400mA的输出电流。

DC901A
LTC3444EDD演示板 | 适用于CDMA和HSDPA的同步降压-升压器件,3.1V ≤ VIN ≤ 5V,VOUT = 0.8V至4.2V (400mA)
DC901A - Schematic

最新评论

需要发起讨论吗? 没有关于 LTC3444的相关讨论?是否需要发起讨论?

在EngineerZone®上发起讨论

近期浏览