MAX7316

过期

10端口输入/输出扩展器,带有LED亮度控制和中断,提供热插入保护

可有效节省空间的10端口、18端口I/O扩展器,带/IRQ,能够以240级PWM亮度控制和2相闪烁控制驱动LED

产品技术资料帮助

ADI公司所提供的资料均视为准确、可靠。但本公司不为用户在应用过程中侵犯任何专利权或第三方权利承担任何责任。技术指标的修改不再另行通知。本公司既没有含蓄的允许,也不允许借用ADI公司的专利或专利权的名义。本文出现的商标和注册商标所有权分别属于相应的公司。

Viewing:

概述

  • 400kbps、2线串行接口,5.5V容限
  • 2V至3.6V工作
  • 8位PWM LED亮度控制
    • 全局16级亮度控制
    • 附加16级独立的亮度控制
  • 两相LED闪烁
  • 高端口输出电流,每端口50mA (最大值)
  • 支持热插入
  • 输出额定电压5.5V,漏极开路
  • 5.5V输入过压保护
  • 瞬态检测具有中断输出
  • /RST输入清除串口状态,恢复到加电缺省状态
  • 低待机电流(1.2µA (典型值)、3.3µA (最大值))
  • 小巧的3mm x 3mm、薄型QFN封装
  • -40°C至+125°C工作温度范围

MAX7316是I²C/SMBus™兼容的串行接口外围设备,可为微处理器提供8个附加的I/O端口、一个输出专用端口和一个输入专用端口。每个I/O端口可以单独配置为漏极开路输出,额定输出电流50mA/5.5V;也可以配置为具有瞬态检测的逻辑输入。输出专用端口可用作瞬态检测中断输出。器件输出可用于驱动LED或与外部上拉电阻配合提供高达5.5V的逻辑输出。

器件还为全部9个输出端口集成了8位PWM电流驱动控制,其中4位用于全局控制,对所有的LED输出提供电流粗调,从完全关闭到最亮状态,共有14个亮度级。此外,每个输出还具有各自的4位控制,可进一步将全局设置电流细分为16个等级。另外,电流控制也可配置成单独的8位控制,同时设置所有输出。

每个输出具有独立的闪烁定时,具有两相闪烁。每相闪烁LED可被设置为打开或关断,也可省略闪烁控制。闪烁周期由BLINK引脚的外部时钟(最高1kHz)或寄存器控制。BLINK输入还可用作逻辑控制打开或关闭LED,或作为一个通用输入(GPI)。

MAX7316支持热插入,断电时(V+ = 0V),所有端口引脚、/INT输出、SDA、SCL、/RST、BLINK和从机地址输入AD0保持高阻,可承受6V电压。MAX7316通过2线串行接口控制,可配置成4个I²C地址中的任何一个。

应用

  • 键盘背光
  • LCD背光
  • LED状态指示
  • 继电器驱动器
  • RGB LED驱动器
  • 系统I/O端口

MAX7316
10端口输入/输出扩展器,带有LED亮度控制和中断,提供热插入保护
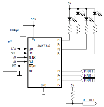
MAX7316:典型应用电路
添加至 myAnalog

将产品添加到myAnalog 的现有项目或新项目中(接收通知)。

创建新项目
提问

参考资料

了解更多
添加至 myAnalog

Add media to the Resources section of myAnalog, to an existing project or to a new project.

创建新项目

硬件生态系统

部分模型 产品周期 描述
I/O扩展器 9
MAX7315 量产 8端口输入/输出扩展器,带有LED亮度控制和中断,提供热插入保护
MAX7311 量产 2线接口、16位输入/输出端口扩展器,带有中断和热插入保护
MAX7312 量产 2线接口、16位、输入/输出端口扩展器,带有中断和热插入保护
MAX7313 量产 16端口输入/输出扩展器,带有LED亮度控制和中断,提供热插入保护
MAX7300 量产 2线接口、2.5V至5.5V、20端口或28端口输入/输出扩展器
MAX7301 量产 4线接口、2.5V至5.5V、20端口或28端口输入/输出扩展器
MAX7314 量产 18端口GPIO,带有LED亮度控制和中断,提供热插入保护
MAX7317 量产 10端口、SPI接口输入/输出扩展器,带有过压和热插入保护
MAX7318 量产 2线接口、16位输入/输出端口扩展器,带有中断和热插入保护
LED 驱动器 IC 5
MAX6965 量产 9路输出LED驱动器,带有亮度控制和热插入保护
MAX7310 量产 2线接口、8位、输入/输出端口扩展器,带有复位
MAX6964 量产 17路输出LED驱动器/GPO,带有亮度控制和热插入保护
MAX6956 量产 2线接口、2.5V至5.5V、20端口或28端口LED显示驱动器及输入/输出扩展器
MAX6957 量产 4线接口、2.5V至5.5V、20端口或28端口LED显示驱动器及输入/输出扩展器
Modal heading
添加至 myAnalog

将产品添加到myAnalog 的现有项目或新项目中(接收通知)。

创建新项目

最新评论

需要发起讨论吗? 没有关于 MAX7316的相关讨论?是否需要发起讨论?

在EngineerZone®上发起讨论

近期浏览