MAX8715

量产

低噪声、升压型DC-DC转换器

紧凑的高效boost转换器

产品技术资料帮助

ADI公司所提供的资料均视为准确、可靠。但本公司不为用户在应用过程中侵犯任何专利权或第三方权利承担任何责任。技术指标的修改不再另行通知。本公司既没有含蓄的允许,也不允许借用ADI公司的专利或专利权的名义。本文出现的商标和注册商标所有权分别属于相应的公司。

Viewing:

概述

  • 效率为90%
  • 可调输出:VIN至12V
  • 1.6A、0.21Ω、14V功率MOSFET (MAX1790)
  • 2.4A、0.15Ω、14V功率MOSFET (MAX8715)
  • 输入范围:+2.6V至+5.5V
  • 引脚可选的640kHz或1.2MHz开关频率
  • 关断电流:0.1µA
  • 可编程软启动
  • 小型8引脚µMAX封装

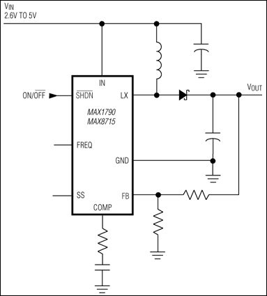
MAX1790/MAX8715升压转换器集成了高性能(1.2MHz)、电流模式、固定频率、脉宽调制(PWM)电路和内置0.21Ω/0.15Ω n沟道MOSFET,提供具有快速响应的高效稳压器。

高开关频率(可选640kHz或1.2MHz)可实现轻松滤波和更快的环路性能。外部补偿引脚为用户确定环路动态特性提供了灵活性,支持使用小型、低等效串联电阻(ESR)陶瓷输出电容。该器件可通过低至2.6V的输入产生高达12V的输出电压。

软启动使用一个外部电容进行编程,从而设置输入电流斜坡率。在关断模式下,电流消耗降至0.1µA。MAX1790/MAX8715采用节省空间的8引脚µMAX®封装。凭借超小型封装和高开关频率,总体解决方案的高度小于1.1mm。

应用

  • 手持式设备
  • 液晶显示器
  • PCMCIA卡
  • 便携式应用

MAX8715
低噪声、升压型DC-DC转换器
MAX1790、MAX8715:典型工作电路
添加至 myAnalog

将产品添加到myAnalog 的现有项目或新项目中(接收通知)。

创建新项目
提问

参考资料

了解更多
添加至 myAnalog

Add media to the Resources section of myAnalog, to an existing project or to a new project.

创建新项目

软件资源

找不到您所需的软件或驱动?

申请驱动/软件

最新评论

需要发起讨论吗? 没有关于 MAX8715的相关讨论?是否需要发起讨论?

在EngineerZone®上发起讨论

近期浏览