MAX8654

量产

12V、8A、1.2MHz、降压型调节器

宽输入电压范围(+4.5V至+12V)降压转换器,内置MOSFET,用于大电流(< 10A)、大功率密度POL电源,提供丰富的功能和出色的设计灵活性。

产品技术资料帮助

ADI公司所提供的资料均视为准确、可靠。但本公司不为用户在应用过程中侵犯任何专利权或第三方权利承担任何责任。技术指标的修改不再另行通知。本公司既没有含蓄的允许,也不允许借用ADI公司的专利或专利权的名义。本文出现的商标和注册商标所有权分别属于相应的公司。

Viewing:

概述

  • 内置RDS(ON)为26mΩ的MOSFET
  • 保证8A输出电流
  • 可调节的过流保护
  • 整个工作温度范围内输出精度为1%
  • 4.5V至14V工作电压
  • 0.6V至0.85 x VIN可调输出电压
  • 软启动减小浪涌电流
  • 250kHz至1.2MHz可调节开关频率或SYNC输入
  • 允许使用陶瓷、聚合物及电解输出电容
  • SYNCOUT同步第二调节器,实现180°错相工作
  • 36引脚、6mm x 6mm薄型QFN无铅封装

MAX8654是高效开关稳压器,输出电压范围为0.6V至0.85 x VIN,最大可提供8A的负载电流。芯片工作电压为4.5V至14V,非常适合负载点和后续稳压应用。在整个负载,输入电压和温度变化范围内,器件输出电压误差小于±1%。

MAX8654是一款固定频率PWM模式稳压器,开关频率可由外部电阻设置或SYNC输入同步,范围介于250kHz至1.2MHz之间。较高的工作频率允许使用全陶瓷电容设计方案。SYNCOUT输出用于同步第二个调节器,使其实现与第一个调节器180°错相工作,以降低输入纹波电流,从而减小所需输入电容值。较高的工作频率将外部元件的尺寸减到最小。

片上低RDS(ON)的双nMOS设计保证电路在重载状态下仍能保持较低温度,并使电感最小,与分立元件设计相比,该器件的布局更加简单。

MAX8654内部集成一个宽带(20MHz)电压误差放大器。电压模式控制结构和电压误差运算放大器允许使用III型补偿方案,使环路带宽最大可达开关频率的20%。较宽的环路带宽能够保证快速的瞬态响应,从而减小所需的输出电容值。

MAX8654提供可编程软启动模式,以适应不同类型的输出电容,并降低输入浪涌电流。MAX8654采用36引脚、TQFN封装。

应用

  • DDR存储器
  • 图形卡
  • 网络电源
  • POL电源
  • RAID电源
  • 服务器

MAX8654
12V、8A、1.2MHz、降压型调节器
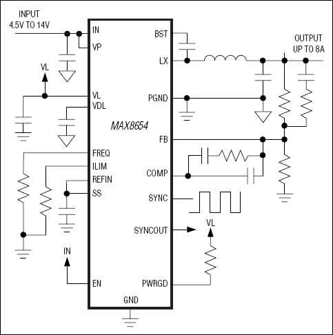
MAX8654:典型工作电路
添加至 myAnalog

将产品添加到myAnalog 的现有项目或新项目中(接收通知)。

创建新项目
提问

参考资料

了解更多
添加至 myAnalog

Add media to the Resources section of myAnalog, to an existing project or to a new project.

创建新项目

软件资源

找不到您所需的软件或驱动?

申请驱动/软件

工具及仿真模型

EE-Sim Power®工具 1

EE-Sim DC-DC转换器工具可根据您的要求快速创建完整的电源设计,包括原理图、BOM(采用市售部件)、时域和频域仿真。您可以下载自定义原理图,在独立EE-Sim OASIS仿真器中进一步分析,其中采用SIMPLIS和SIMetrix SPICE引擎。

立即开始EE-Sim

评估套件

MAX8654EVKIT

MAX8654和MAX8688评估板

特性和优点

  • 内置26mΩ RDS(ON)的MOSFET
  • 保证8A输出电流
  • 可调过流保护,6A至12A
  • 在整个负载、输入电源以及温度范围内具有±1%的输出精度
  • 采用4.5V至14V电源工作
  • 0.6V至0.85 x VIN可调节输出
  • 软启动降低浪涌电源电流
  • 250kHz至1.2MHz可调频率或SYNC输入
  • 兼容陶瓷、聚合物或电解输出电容
  • SYNCOUT可同步第二个调节器以180°错相工作
  • 36引脚6mm x 6mm TQFN封装

产品详情

MAX8654评估板(EV kit)是完全安装并经过测试的PCB,用于演示集成型8A、降压转换器MAX8654的性能。评估板可从4.5V至14V输入电压产生3.3V电压输出,负载电流高达8A。使用评估板提供的元件,MAX8654的开关频率为500kHz,可提供超过93.4%的效率。

应用

  • DDR存储器
  • 图形卡
  • 网络电源
  • POL电源
  • RAID电源
  • 服务器

MAX8654EVKIT
MAX8654和MAX8688评估板

最新评论

需要发起讨论吗? 没有关于 MAX8654的相关讨论?是否需要发起讨论?

在EngineerZone®上发起讨论

近期浏览