MAX38800

量产

具有可选应用配置的集成降压型开关稳压器

9A全集成、高效开关稳压器

产品技术资料帮助

ADI公司所提供的资料均视为准确、可靠。但本公司不为用户在应用过程中侵犯任何专利权或第三方权利承担任何责任。技术指标的修改不再另行通知。本公司既没有含蓄的允许,也不允许借用ADI公司的专利或专利权的名义。本文出现的商标和注册商标所有权分别属于相应的公司。

Viewing:

概述

  • 高效率解决方案
    • 峰值效率高达96%
    • 满载效率高达95.5%
    • 在启用DCM的情况下,1A时的轻负载效率高达94%
  • 灵活的设计,支持提前及早定义PCB
    • 尺寸与MAX38801 (15A)和MAX38802/MAX38803 (25A)兼容
    • 可编程开关频率高达1MHz
    • 可编程软启动和STAT延迟时序
    • 具有外部输入选项的可编程基准电压
    • 可编程正负OCP限值
    • 支持源电流和吸电流
  • 先进的架构、保护和报告功能为可靠的设计提供保障
    • 模拟电流或温度报告
    • 带开路检测的差分远程检测
    • 通过Quick-PWM™架构实现快速瞬态响应
    • 基于百分比的输出电源良好和OVP
    • 开漏状态指示器(STAT)引脚
    • 输入欠压和过压闭锁
    • 自适应死区控制
  • 节省电路板空间
    • 集成升压开关
    • 19引脚WLCSP (2.2mm x 2.8mm)封装
    • 采用陶瓷输入和输出电容稳定工作

MAX38800是一款完全集成式高效开关稳压器,适用于采用6.5V至14V输入电压工作、最大负载高达9A的应用。这款单芯片稳压器为需要快速瞬态响应的精密输出提供紧凑高效的电源传输。

该器件具有不同的可编程选项,支持多种配置。可编程特性包括:内部/外部基准电压、输出电压设定点、开关频率、过流保护级别(OCP)和软启动时序。可通过引脚绑定启用断续电流工作模式(DCM),以提高轻负载效率。

MAX38800具有多个保护和测量功能。正负逐周期OCP、短路保护和过温保护(OTP)可确保设计稳定可靠。输入欠压和过压保护功能可在输入电压超出额定规格范围时关断稳压器,以防器件损坏。如果发生输出过压(OVP)事件,将停止调节电压。状态引脚用于指示输出电压在范围内并且输出电压处于稳定状态。该器件提供模拟输出,可配置为报告输出电流或结温。

该器件采用19引脚(2.2mm x 2.8mm) WLCSP封装,可提供低热阻并尽可能缩小印刷电路板面积。

 

应用

  • DDR存储器:VDDQ、VPP和VTT
  • GPU内核电源
  • I/O和芯片组电源
  • 负载点(POL)应用
  • 服务器/微服务器

MAX38800
具有可选应用配置的集成降压型开关稳压器
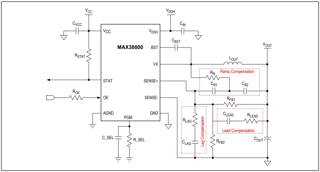
max38800 typical application circuit MAX38800: Functional (or Block) Diagram
添加至 myAnalog

将产品添加到myAnalog 的现有项目或新项目中(接收通知)。

创建新项目
提问

参考资料

了解更多
添加至 myAnalog

Add media to the Resources section of myAnalog, to an existing project or to a new project.

创建新项目

软件资源

找不到您所需的软件或驱动?

申请驱动/软件

硬件生态系统

部分模型 产品周期 描述
开关稳压器和控制器 3
MAX38801 量产 具有可选应用配置的集成降压型开关稳压器
MAX38803 量产 具有可选应用配置的集成降压型开关稳压器
MAX38802 量产 具有可选应用配置的集成降压型开关稳压器
Modal heading
添加至 myAnalog

将产品添加到myAnalog 的现有项目或新项目中(接收通知)。

创建新项目

工具及仿真模型

EE-Sim Power®工具 1

EE-Sim DC-DC转换器工具可根据您的要求快速创建完整的电源设计,包括原理图、BOM(采用市售部件)、时域和频域仿真。您可以下载自定义原理图,在独立EE-Sim OASIS仿真器中进一步分析,其中采用SIMPLIS和SIMetrix SPICE引擎。

立即开始EE-Sim

SIMPLIS Models 1


评估套件

MAX38800EVKIT

MAX38800评估套件

特性和优点

  • 高效率解决方案
    • 峰值效率高达96%
    • 满载效率高达95.5%
    • 在启用DCM的情况下,1A时的轻负载效率高达94%
  • 电感谷值限流值配置为7.5A (R_SEL = R1 = 2.67kΩ)
  • 可编程开关频率:400kHz至900kHz
  • 可编程正负OCP限值
  • 具有外部输入选项的可编程基准电压
  • 通过Quick-PWM™架构实现快速瞬态响应
  • 带开路检测的差分远程检测
  • 基于百分比的输出电源良好和OVP
  • 开漏状态指示器(STAT)引脚
  • 输入欠压和过压闭锁
  • 自适应死区控制
  • 集成升压开关
  • 19引脚WLCSP (2.2mm x 2.8mm)封装
  • 采用陶瓷输入和输出电容稳定工作

产品详情

MAX38800评估套件(EV套件)可用作评估MAX38800稳压器IC的参考平台。这款单芯片集成式开关稳压器为低输出电压应用提供了一种非常紧凑、高效、快速、准确和可靠的电源传输解决方案。MAX38800具有不同的可编程选项,支持多种配置。

该评估套件包含装配完成且经过测试的MAX38800印刷电路板(PCB)。其中包含跳线、测试点和输入/输出连接器,灵活易用。有关订购信息和更多详细信息,请参考数据手册。

 

应用

  • DDR存储器——VDDQ和VTT
  • GPU内核电源
  • I/O和芯片组电源
  • 负载点(POL)应用
  • 服务器/微服务器

MAX38800EVKIT
MAX38800评估套件

最新评论

需要发起讨论吗? 没有关于 MAX38800的相关讨论?是否需要发起讨论?

在EngineerZone®上发起讨论

近期浏览