MAX2041

量产

高线性度、1700MHz至3000MHz上变频/下变频混频器,带有LO缓冲器/开关

完全集成的上/下变频器,具有7.2dB变换损耗、33.5dBm IIP3、7.4dB NF和63dBc的2LO - 2RF抑制,可替代无源混频器、1个LO放大器、2路非平衡变压器、1个LO开关以及十几个分立元件!

产品技术资料帮助

ADI公司所提供的资料均视为准确、可靠。但本公司不为用户在应用过程中侵犯任何专利权或第三方权利承担任何责任。技术指标的修改不再另行通知。本公司既没有含蓄的允许,也不允许借用ADI公司的专利或专利权的名义。本文出现的商标和注册商标所有权分别属于相应的公司。

Viewing:

概述

  • 1700MHz至3000MHz RF频率范围
  • 1900MHz至3000MHz LO频率范围
  • 1500MHz至2000MHz LO频率范围(MAX2039)
  • DC至350MHz IF频率范围
  • 7.2dB变频损耗
  • +33.5dBm输入IP3
  • +23.3dBm输入1dB压缩点
  • 7.4dB噪声系数
  • 集成LO缓冲器
  • 集成RF和LO非平衡变压器
  • -3dBm至+3dBm低LO驱动
  • 内置SPDT LO开关,LO1至LO2隔离度为43dB,50ns开关时间
  • 引脚兼容于MAX2031 815MHz至995MHz混频器
  • 外部电流设置电阻提供混频器的低功耗/低性能指标模式选项
  • 提供无铅封装
  • MAX2041高线性度、无源上变频/下变频混频器在1700MHz至3000MHz的RF频率范围内具有7.4dB NF和7.2dB转换损耗,支持UMTS/WCDMA、 DCS、PCS和WiMAX基站发射器或接收器应用。下变频和上变频转换器的IIP3典型值均为+33.5dBm。该混频器的LO频率范围为1900MHz至3000MHz,非常适合高端LO注入结构(对于引脚兼容的低端LO注入混频器,请参考MAX2039)。

    MAX2041不仅具有出色的线性度和噪声性能,还具有非常高的器件集成度。该器件包含一个双平衡无源混频器核、双输入LO选择开关和LO缓冲器。MAX2041还集成了非平衡变压器,用于单端下变频RF输入(或上变频RF输出)以及单端LO输入的转换。MAX2041需要标称值为0dBm的LO驱动,供电电流保证小于145mA。

    MAX2041与MAX2031 815MHz至995MHz混频器引脚兼容,只需使用同样的PCB即可方便地实现双频段、无源上变频/下变频混频器。

    MAX2041采用紧凑的20引脚薄型QFN封装(5mm x 5mm),带有裸焊盘。可保证工作在-40°C至+85°C扩展级温度范围。

    应用

    • cdmaOne™与cdma2000®基站
    • DCS 1800/PCS 1900 EDGE基站
    • 数字与扩频通信系统
    • 固定宽带无线接入
    • 微波链路
    • 军用系统
    • PHS/PAS基站
    • 预校正接收器
    • 个人移动无线装置
    • UMTS/WCDMA基站
    • WiMAX基站和用户端设备
    • 无线本地环路

    MAX2041
    高线性度、1700MHz至3000MHz上变频/下变频混频器,带有LO缓冲器/开关
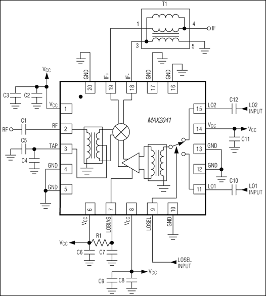
    MAX2041:典型应用电路
    添加至 myAnalog

    将产品添加到myAnalog 的现有项目或新项目中(接收通知)。

    创建新项目
    提问

    参考资料

    了解更多
    添加至 myAnalog

    Add media to the Resources section of myAnalog, to an existing project or to a new project.

    创建新项目

    软件资源

    找不到您所需的软件或驱动?

    申请驱动/软件

    硬件生态系统

    部分模型 产品周期 描述
    RF混频器 14
    MAX9981 过期 825MHz至915MHz、双路、SiGe高线性度有源混频器
    MAX9982 过期 825MHz至915MHz、SiGe高线性度有源混频器
    MAX9993 最后购买期限 高线性度、1700MHz至2200MHz下变频混频器,带有LO缓冲器/开关
    MAX9994 量产 SiGe、高线性度、1400MHz至2200MHz下变频混频器,带有LO缓冲器/开关
    MAX9995 最后购买期限 双通道、SiGe、高线性度、1700MHz至2700MHz下变频混频器,带有LO缓冲器/开关
    MAX9984 量产 SiGe、高线性度、400MHz至1000MHz下变频混频器,带有LO缓冲器/开关
    MAX9985 量产 双通道、SiGe、高线性度、700MHz至1000MHz下变频混频器,带有LO缓冲器/开关
    MAX9986 最后购买期限 SiGe、高线性度、815MHz至995MHz下变频混频器,带有LO缓冲器/开关
    MAX9986A 量产 SiGe、高线性度、815MHz至1000MHz下变频混频器,带有LO缓冲器/开关
    MAX9996 量产 SiGe、高线性度、1700MHz至2200MHz下变频混频器,带有LO缓冲器/开关
    MAX2029 量产 高线性度、815MHz至1000MHz上变频/下变频混频器,带有LO缓冲/开关
    MAX2031 量产 高线性度、650MHz至1000MHz上变频/下变频混频器,带有LO缓冲器/开关
    MAX2039 过期 高线性度、1700MHz至2200MHz上变频/下变频混频器,带有LO缓冲器/开关
    MAX2043 过期 1700MHz至3000MHz、高线性度、低LO泄漏、基站Rx/Tx混频器
    振荡器 4
    MAX9987 过期 +14dBm至+20dBm LO缓冲器/分配器,±1dB功率变化
    MAX9988 过期 +14dBm至+20dBm LO缓冲器/分配器,±1dB功率变化
    MAX9989 量产 +14dBm至+20dBm LO缓冲器,±1dB功率变化
    MAX9990 过期 +14dBm至+20dBm LO缓冲器,±1dB功率变化
    Modal heading
    添加至 myAnalog

    将产品添加到myAnalog 的现有项目或新项目中(接收通知)。

    创建新项目

    评估套件

    MAX2041EVKIT

    MAX2041评估板

    特性和优点

  • 完全安装并经过测试
  • 为输入、输出端口提供50Ω SMA连接器
  • 1700MHz至3000MHz RF频率范围
  • 1900MHz至3000MHz LO频率范围
  • 1500MHz至2000MHz LO频率范围(MAX2039)
  • DC至350MHz的IF频率范围
  • 7.2dB变频损耗
  • +33.5dBm输入IP3 (下变频)
  • +23.3dBm输入1dB压缩点
  • 7.4dB噪声系数
  • 集成LO缓冲器
  • 集成RF和LO非平衡变压器
  • -3dBm至+3dBm的低LO驱动
  • 内置SPDT LO开关,LO1至LO2隔离度为43dB,50ns开关时间
  • 外部电流设置电阻提供混频器低功耗/低性能工作模式选项
  • 产品详情

    MAX2041评估板(EV kit)简化了MAX2041在UMTS、DCS和PCS基站应用中作为上变频/下变频混频器的评估。评估板由工厂完全安装并经过测试。评估板输入和输出端口带有标准50Ω SMA连接器,可在测试平台上进行快速简单的评估。

    本文档提供评估该器件所需的测试设备列表、功能验证过程、评估板电路说明、电路原理图、评估板材料清单(BOM)以及PCB的每层布线图。

    应用

    • cdmaOne™与cdma2000®基站
    • DCS 1800/PCS 1900 EDGE基站
    • 数字与扩频通信系统
    • 固定宽带无线接入
    • 微波链路
    • 军用系统
    • PHS/PAS基站
    • 预校正接收器
    • 个人移动无线装置
    • UMTS/WCDMA基站
    • WiMAX基站和用户端设备
    • 无线本地环路

    MAX2041EVKIT
    MAX2041评估板

    最新评论

    需要发起讨论吗? 没有关于 MAX2041的相关讨论?是否需要发起讨论?

    在EngineerZone®上发起讨论

    近期浏览