MAX1964

量产

三/五路电源控制器,提供跟踪/排序功能

成本最低的三路/五路的调制解调器电源,具备跟踪和排序特性

产品技术资料帮助

ADI公司所提供的资料均视为准确、可靠。但本公司不为用户在应用过程中侵犯任何专利权或第三方权利承担任何责任。技术指标的修改不再另行通知。本公司既没有含蓄的允许,也不允许借用ADI公司的专利或专利权的名义。本文出现的商标和注册商标所有权分别属于相应的公司。

Viewing:

概述

  • 4.5V至28V的输入电压范围
  • 主DC-DC降压转换器:
    • 预置3.3V或可调的输出电压(1.236V至0.75 x VIN)
    • 固定频率(200kHz) PWM控制器
    • 无需检流电阻
    • 可调限流
    • 95%效率
    • 软启
  • 两个(MAX1964)/四个(MAX1965)模拟增益单元:
    • 正电源模拟单元驱动低成本PNP调整管,构建正电源线性稳压器
    • 负电源模拟单元(MAX1965)驱动低成本NPN调整管,构建负电源线性稳压器
  • 电源就绪指示
  • 电压排序(MAX1964)或跟踪特性(MAX1965)

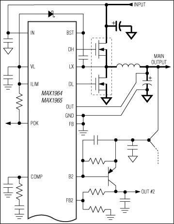
MAX1964/MAX1965电源控制器设计面向于那些要求电压排序/跟踪功能、且成本敏感的应用,如线缆调制解调器用户端设备(CPE)、xDSL CPE和机顶盒。工作于低成本、非稳压的DC电源(比如交流适配器输出),MAX1964有三路正电源输出,MAX1965有4路正电源输出和一路负电源输出,提供了一组低成本的系统电源。

MAX1964包含一个电流型同步降压控制器和两个正电源稳压增益单元,而MAX1965还包括另一个正电源增益和一个负电源增益单元。主同步降压控制器产生大电流的3.3V预置输出或由外部电阻分压器设定、1.236V至0.75 x VIN的可调输出。200kHz的开关频率允许使用低成本的铝电解电容和功率电感。另外,MAX1964/MAX1965降压控制器通过检测低端MOSFET导通电阻上的压降,高效率地提供限流信号,省去了昂贵的检流电阻。

MAX1964/MAX1965以低成本产生其它电源。正稳压增益单元采用外部PNP调整管,直接从主降压转换器输出产生低电压电源(例如从3.3V主输出产生2.5V或1.8V电源),或从降压转换器的耦合绕组产生一些较高的电压电源(如5V、12V或15V)。MAX1965负增益单元采用外部的NPN调整管和一个耦合绕组,以产生-5V、-12V或-15V的电源。

所有输出电压都可以外部可调,提供了最大的灵活性。在启动过程中,MAX1964具有电源排序功能,而MAX1965具有电压跟踪的特性。两种控制器都提供一个电源就绪输出,以监测所有的输出电压。

应用

  • 机顶盒
  • 无线本地环路(WLL)
  • xDSL、电缆和ISDN调制解调器

MAX1964
三/五路电源控制器,提供跟踪/排序功能
MAX1964、MAX1965:典型工作电路
添加至 myAnalog

将产品添加到myAnalog 的现有项目或新项目中(接收通知)。

创建新项目
提问

参考资料

了解更多
添加至 myAnalog

Add media to the Resources section of myAnalog, to an existing project or to a new project.

创建新项目

软件资源

找不到您所需的软件或驱动?

申请驱动/软件

最新评论

需要发起讨论吗? 没有关于 MAX1964的相关讨论?是否需要发起讨论?

在EngineerZone®上发起讨论

近期浏览