MAX17083

最后购买期限

低电压、内置开关、降压型调节器

节省成本和电路板尺寸—内置5A降压型调节器

产品技术资料帮助

ADI公司所提供的资料均视为准确、可靠。但本公司不为用户在应用过程中侵犯任何专利权或第三方权利承担任何责任。技术指标的修改不再另行通知。本公司既没有含蓄的允许,也不允许借用ADI公司的专利或专利权的名义。本文出现的商标和注册商标所有权分别属于相应的公司。

Viewing:

概述

  • 固定频率、电流模式控制器
  • 2.4V至5.5V输入范围
  • 内置5A降压调节器
  • 内置BST开关
  • 故障保护:欠压、过压、热故障以及峰值限流
  • 使能输入和电源就绪输出
  • 电压受控的软启动
  • 高阻抗关断
  • 关断电流< 1µA (典型值)

MAX17083为固定频率、电流模式降压调节器,优化用于低电压、低功耗的应用。该调节器内置两个n沟道MOSFET功率开关,在保证高效率的同时减少了元件数量。器件无需外部肖特基二极管,集成的升压开关省去了外部升压二极管。内部25mΩ低边功率MOSFET可以轻松地输出高达5A的连续负载电流。MAX17083从3.3V或5V的系统输入电源产生0.75V至2.7V的可调输出电压。

该降压调节器采用峰值电流模式控制方式,省去了电压模式架构中所需的额外的外部补偿,提供易于实现、且不会影响瞬态响应的架构。MAX17083提供峰值限流保护,并可工作在轻载跳脉冲模式,以保持轻载时的高效率。

独立的使能输入和漏极开路电源就绪输出可实现灵活的系统电源排序。电压软启动功能在预知的时间周期内逐渐增大输出电压,有效地抑制了浪涌电流。MAX17083具有输出欠压保护、输出过压保护以及热故障保护功能。

MAX17083采用24引脚4mm x 4mm x 0.75mm TQFN封装,底部的裸焊盘提高了散热性能。

应用

  • 低功率建筑照明
  • 上网本和网络PC
  • 笔记本电脑和亚笔记本电脑
  • PDA与移动通信
  • 便携式游戏机
  • 超便携移动PC

MAX17083
低电压、内置开关、降压型调节器
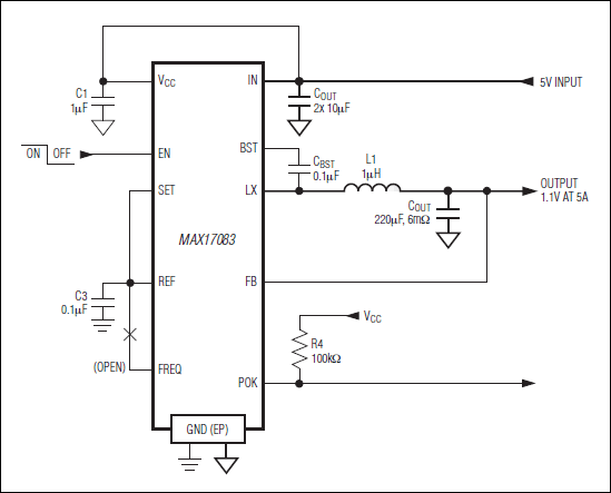
MAX17083:标准应用电路
添加至 myAnalog

将产品添加到myAnalog 的现有项目或新项目中(接收通知)。

创建新项目
提问

参考资料

了解更多
添加至 myAnalog

Add media to the Resources section of myAnalog, to an existing project or to a new project.

创建新项目

软件资源

找不到您所需的软件或驱动?

申请驱动/软件

评估套件

MAX17083EVKIT

MAX17083评估板

特性和优点

  • 2.4V至5.5V输入范围
  • 配置为1.1V输出电压
  • 可调输出电压范围(0.75V至2.7V)
  • 5A输出电流
  • 效率为90% (VIN = 3.3V,负载电流为2A时VOUT = 1.1V)
  • 1MHz开关频率
  • 引脚可选的四种开关频率(500kHz、750kHz、1MHz以及1.5MHz)
  • 使能输入
  • 电源就绪输出指示(POK)
  • 小尺寸表贴元件
  • 无铅(Pb)并符合RoHS标准
  • 完全安装并经过测试

产品详情

MAX17083评估板(EV kit)是完全安装并经过测试的PCB,用于演示MAX17083的5A典型应用电路。MAX17083是一款DC-DC转换器,对系统的3.3V或5V输入电压进行降压,以满足低电压、低功耗应用。

MAX17083评估板从2.4V至5.5V输入产生1.1V输出电压。器件能够以超过90%的效率提供最高5A的输出电流。通过跳线JU4编程,评估板可工作在1MHz的开关频率下,具有优异的电源和负载瞬态响应。该评估板还可以通过改变SET引脚以及电阻R3和R4,对0.75V至2.7V之间的可调输出电压进行评估。

应用

  • 低功率建筑照明
  • 上网本和网络PC
  • 笔记本电脑和亚笔记本电脑
  • PDA与移动通信
  • 便携式游戏机
  • 超便携移动PC

MAX17083EVKIT
MAX17083评估板

最新评论

需要发起讨论吗? 没有关于 MAX17083的相关讨论?是否需要发起讨论?

在EngineerZone®上发起讨论

近期浏览