MAX17067
量产低噪声、升压型DC-DC转换器
紧凑的高效boost转换器
- 产品模型
- 2
Viewing:
概述
- 90%效率
- VIN至18V可调输出
- 2.4A、0.15Ω、22V功率MOSFET
- +2.6V至+4.0V输入电压范围
- 引脚设置640kHz或1.2MHz开关频率
- 可设置软启动
- 微小的8引脚µMAX封装
- 集成输入电压钳位电路
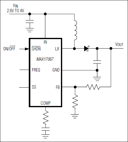
MAX17067 boost转换器集成了高性能(1.2MHz)、电流模式、固定频率、脉宽调制(PWM)电路和片内0.15Ω n沟道MOSFET,提供高效率、快速响应的稳压器。
高开关频率(可选择640kHz或1.2MHz)可简化滤波,并提供更快的环路性能。外部补偿引脚为用户提供灵活的环路动态调整,允许使用微小、低等效串联电阻(ESR)陶瓷输出电容。器件可提供高达18V输出电压。
通过外部电容调整软启动,设置输入电流斜率。MAX17067提供节省空间的8引脚µMAX®封装。超小封装和高开关频率可使整个方案的高度小于1.1mm。
应用
- LCD显示器
参考资料
数据手册 1
可靠性数据 1
ADI 始终高度重视提供符合最高质量和可靠性水平的产品。我们通过将质量和可靠性检查纳入产品和工艺设计的各个范围以及制造过程来实现这一目标。出货产品的“零缺陷”始终是我们的目标。查看我们的质量和可靠性计划和认证以了解更多信息。
| 产品型号 | 引脚/封装图-中文版 | 文档 | CAD 符号,脚注和 3D模型 |
|---|---|---|---|
| MAX17067EUA+ | Micro-MAX, Thin Shrink Small-Outline | ||
| MAX17067EUA+T | Micro-MAX, Thin Shrink Small-Outline |
| 产品型号 | 产品生命周期 | PCN |
|---|---|---|
|
9月 19, 2018 - 1753N ASSEMBLY |
||
| MAX17067EUA+ | 量产 | |
这是最新版本的数据手册
软件资源
找不到您所需的软件或驱动?
申请驱动/软件最新评论
需要发起讨论吗? 没有关于 MAX17067的相关讨论?是否需要发起讨论?
在EngineerZone®上发起讨论