MAX15061

过期

80V、300mW boost转换器及电流监测器,用于APD偏置

APD偏置boost转换器和APD监测器,有效提高监测精度,降低方案尺寸和成本

产品技术资料帮助

ADI公司所提供的资料均视为准确、可靠。但本公司不为用户在应用过程中侵犯任何专利权或第三方权利承担任何责任。技术指标的修改不再另行通知。本公司既没有含蓄的允许,也不允许借用ADI公司的专利或专利权的名义。本文出现的商标和注册商标所有权分别属于相应的公司。

Viewing:

概述

  • 输入电压范围
    • +2.7V至+5.5V (采用内部电荷泵)或+5.5V至+11V
  • 较宽的输出电压范围:(VIN + 1V)至76V
  • 内部1Ω (典型值) 80V开关
  • 300mW升压转换器输出功率
  • 高精度±10% (500nA至1mA)和±3.5% (1mA至4mA)高边电流检测
  • 可通过电阻快速调节APD限流(1µs响应时间)
  • 漏极开路限流指示
  • 400kHz固定开关频率
  • 固定PWM频率易于滤波,适用于低噪声设计
  • 内部软启动
  • 2µA (最大值)关断电流
  • -40°C至+125°C温度范围
  • 微小的增强散热型4mm x 4mm、16引脚TQFN封装

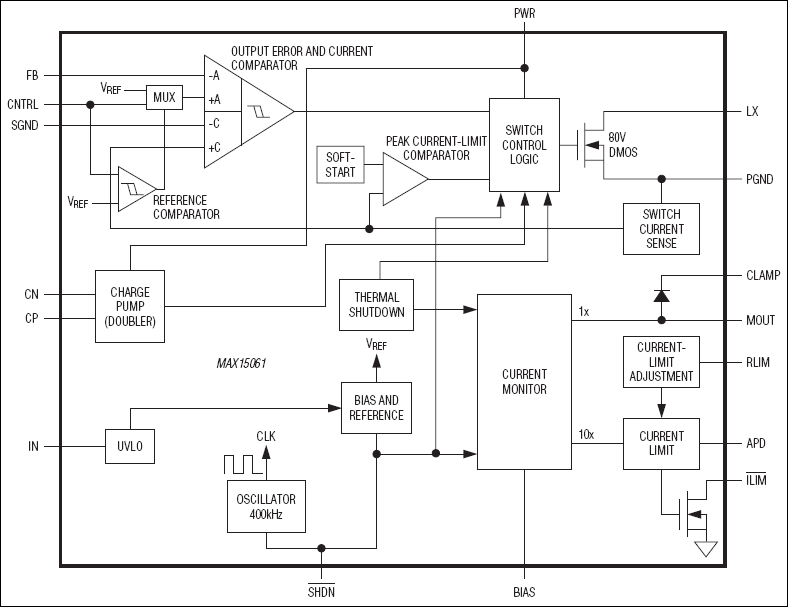
MAX15061集成了一路内置开关的固定频率脉宽调制(PWM)升压型DC-DC转换器和能够高速调节限流的高边电流监测器。该器件能够输出高达76V的电压,可监测电流高达4mA (高达300mW)。MAX15061能够用于多种系统,如雪崩光电二极管偏置、PIN偏置或变容二极管偏置以及LCD显示器。MAX15061采用2.7V至11V电源供电。

固定频率(400kHz)、电流模式PWM架构提供低噪声输出电压,易于滤波。内置高压功率开关允许器件提供高达76V的输出电压。内部软启动电路可有效抑制升压转换器开启时的输入电流,MAX15061具有关断模式,有助于节省功耗。

MAX15061提供1000倍的电流监测动态范围,能够以极高精度检测500nA至2mA范围的电流。电阻可调节限流保护电路能够在光功率瞬变时有效保护APD。箝位二极管能够在过压条件下保护监测器输出。其它保护功能包括:升压转换开关的逐周期电流限制、欠压闭锁和管芯温度达到+160°C时的热关断。

MAX15061提供增强散热型4mm x 4mm、16引脚TQFN封装,工作在-40°C至+125°C汽车级温度范围。

应用

  • 雪崩光电二极管偏置和监测电路
  • FBON模块
  • GPON模块
  • LCD显示器
  • 低噪声变容二极管偏置电源
  • PIN二极管偏置电源

MAX15061
80V、300mW boost转换器及电流监测器,用于APD偏置
MAX15061:功能框图
添加至 myAnalog

将产品添加到myAnalog 的现有项目或新项目中(接收通知)。

创建新项目
提问

参考资料

了解更多
添加至 myAnalog

Add media to the Resources section of myAnalog, to an existing project or to a new project.

创建新项目

软件资源

找不到您所需的软件或驱动?

申请驱动/软件

硬件生态系统

部分模型 产品周期 描述
开关稳压器和控制器 2
MAX15031 不推荐用于新设计 80V、300mW boost转换器及电流监测器,用于APD偏置
MAX5026 量产 500kHz、36V输出、SOT23封装、PWM升压型DC-DC转换器
Modal heading
添加至 myAnalog

将产品添加到myAnalog 的现有项目或新项目中(接收通知)。

创建新项目

最新评论

需要发起讨论吗? 没有关于 MAX15061的相关讨论?是否需要发起讨论?

在EngineerZone®上发起讨论

近期浏览