MAX15041

量产

低成本、3A、4.5V至28V输入、350kHz PWM降压型DC-DC调节器,内置开关

内置开关的低成本、3A、DC-DC调节器,理想用于低功率电源

产品技术资料帮助

ADI公司所提供的资料均视为准确、可靠。但本公司不为用户在应用过程中侵犯任何专利权或第三方权利承担任何责任。技术指标的修改不再另行通知。本公司既没有含蓄的允许,也不允许借用ADI公司的专利或专利权的名义。本文出现的商标和注册商标所有权分别属于相应的公司。

Viewing:

概述

  • 高达3A的连续输出电流
  • 工作温度范围内保持±1%输出精度
  • 4.5V至28V输入电压范围
  • 输出电压在0.606V至0.9 x VIN范围内调节
  • 内置170mΩ RDS-ON高边功率开关和105mΩ RDS-ON低边功率开关
  • 350kHz固定开关频率
  • 效率高达93%
  • 逐周期过流保护
  • 可编程软启动
  • 采用低ESR陶瓷输出电容保持稳定输出
  • 安全启动进入预置输出
  • 使能输入和电源就绪输出
  • 提供完整的过流和过热保护
  • VDD LDO欠压锁定
  • 节省空间、增强散热的3mm x 3mm封装

MAX15041是低成本、内置开关的同步DC-DC转换器,可提供高达3A的输出电流。MAX15041工作在4.5V至28V输入电压范围,提供0.606V至VIN的90%的可调输出电压,可由两个外部电阻设置。MAX15041理想用于分布式电源、预稳压、机顶盒、电视以及其它消费类电子应用。

MAX15041具有峰值电流模式PWM控制器,采用内部固定350kHz开关频率工作,且具有90%最大占空比。电流模式控制架构简化了补偿设计,并可保证逐周期限流,快速响应输入电源及负载瞬变。高增益跨导误差放大器允许使用II类补偿方案,便于外部补偿,可支持全陶瓷电容设计。

同步降压型调节器具有内部MOSFET,可提供比异步方案更高的效率;与分立式控制器方案相比大大简化了设计。为便于设计,采用内置MOSFET降低EMI并减小电路板尺寸,通过减少外部元件数量提供更高的可靠性。

MAX15041还具有热关断和过流保护功能(高边源出电流、低边吸入电流),带有欠压锁定功能的内置5V LDO。此外,该器件上电进入预置输出,确保安全启动。

其它特性包括外部可调的软启动,可逐渐增大至输出电压并减小浪涌电流。独立的使能控制和电源就绪信号允许灵活的电源排序。

MAX15041采用节省空间的大功率、3mm x 3mm、16引脚TQFN-EP封装,工作在-40°C至+85°C温度范围。

应用

  • 消费类产品
  • 分布式供电系统
  • 前置调节器
  • 机顶盒
  • 电视
  • 墙上适配器
  • xDSL调制解调器

MAX15041
低成本、3A、4.5V至28V输入、350kHz PWM降压型DC-DC调节器,内置开关
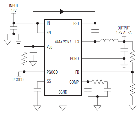
MAX15041:典型工作电路
添加至 myAnalog

将产品添加到myAnalog 的现有项目或新项目中(接收通知)。

创建新项目
提问

参考资料

了解更多
添加至 myAnalog

Add media to the Resources section of myAnalog, to an existing project or to a new project.

创建新项目

软件资源

找不到您所需的软件或驱动?

申请驱动/软件

工具及仿真模型

EE-Sim Power®工具 1

EE-Sim DC-DC转换器工具可根据您的要求快速创建完整的电源设计,包括原理图、BOM(采用市售部件)、时域和频域仿真。您可以下载自定义原理图,在独立EE-Sim OASIS仿真器中进一步分析,其中采用SIMPLIS和SIMetrix SPICE引擎。

立即开始EE-Sim

SIMPLIS Models 1


评估套件

MAX15041EVKIT

MAX15041评估板

特性和优点

  • 4.5V至28V输入电压范围
  • 3.3V、3A输出
  • 350kHz固定开关频率
  • 评估内置170mΩ RDS-ON高边功率开关和105mΩ RDS-ON低边功率开关的降压转换器
  • 效率高达93%
  • 使能输入(EN)
  • 电源就绪输出(PGOOD)
  • 过流保护和热关断保护
  • 完全安装并经过测试

产品详情

MAX15041评估板(EV kit)是完全安装并经过测试的电路板,用于评估内置高边和低边开关的同步降压转换器IC MAX15041。评估板输出配置为3.3V,可提供3A输出电流。评估板工作在MAX15041内部设定的350kHz开关频率,并提供PCB焊盘监测IC的电源就绪输出信号(PGOOD)以及使能电路。

MAX15041评估板正常工作需要能够提供3A电流的4.5V至28V电源。

应用

  • 消费类产品
  • 分布式供电系统
  • 前置调节器
  • 机顶盒
  • 电视
  • 墙上适配器
  • xDSL调制解调器

MAX15041EVKIT
MAX15041评估板

最新评论

需要发起讨论吗? 没有关于 MAX15041的相关讨论?是否需要发起讨论?

在EngineerZone®上发起讨论

近期浏览