eshop-promo-banner

官方正品、现货发售、一片起订,人民币结算系统、国内顺丰速递
ADI 中国在线商城让您实现无忧订购!

点击查看详情

LTC2950

推荐用于新设计

按钮接通/关断控制器

产品技术资料帮助

ADI公司所提供的资料均视为准确、可靠。但本公司不为用户在应用过程中侵犯任何专利权或第三方权利承担任何责任。技术指标的修改不再另行通知。本公司既没有含蓄的允许,也不允许借用ADI公司的专利或专利权的名义。本文出现的商标和注册商标所有权分别属于相应的公司。

Viewing:

概述

  • 可调型按钮接通/关断定时器
  • 低电源电流:6µA
  • 宽工作电压范围:2.7V 至 26V
  • EN 输出 (LTC2950-1) 提供 DC/DC 转换器控制
  • EN 输出 (LTC2950-2) 提供电路断路器控制
  • 简单的接口提供了适度的微处理器停机
  • 具有内部上拉电阻器的高输入电压 PB 引脚
  • 在 PB 输入端上提供了 ±10kV ESD HBM
  • KILL 比较器输入端上具有准确的 0.6V 门限
  • 采用 8 引脚 3mm x 2mm DFN 和 ThinSOT 封装

 

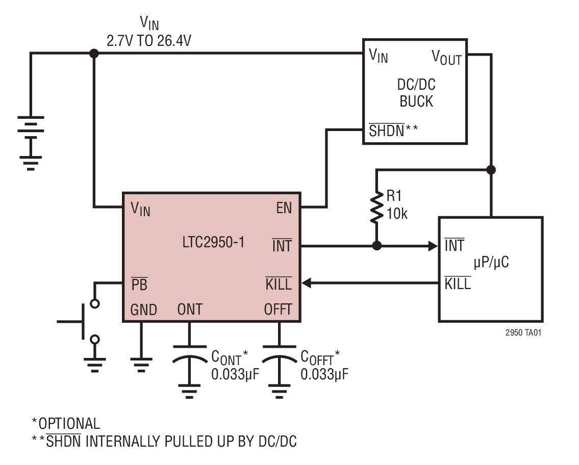
LTC®2950 是一款微功率、宽输入电压范围、按钮接通/关断控制器。该器件包含一个具有独立可编程接通和关断防反跳时间 (用于控制一个漏极开路使能输出的变换) 的按钮输入。这款器件还包括一个简单的微处理器接口,以便于在断电之前进行正确的系统内务处理。在系统故障条件下,一个内部 KILL 定时器可确保正确的断电。

LTC2950 可在一个 2.7V 至 26V 的宽输入电压范围内运作,以适应各种各样的输入电源。非常低的静态电流 (典型值为 6µA) 使 LTC2950 成为电池供电型应用的理想选择。该器件有两种版本,以提供正使能极性或负使能极性。器件的封装型式为 8 引脚 3mm x 2mm DFN 或 ThinSOT。

 


Applications

  • 便携式仪表
  • Blade 服务器
  • 便携式客户服务 PDA
  • 台式计算机和笔记本计算机

 

LTC2950
按钮接通/关断控制器
Turn On Debounce Product Package 1 Product Package 2
添加至 myAnalog

将产品添加到myAnalog 的现有项目或新项目中(接收通知)。

创建新项目
提问

参考资料

了解更多
添加至 myAnalog

Add media to the Resources section of myAnalog, to an existing project or to a new project.

创建新项目

软件资源

找不到您所需的软件或驱动?

申请驱动/软件

硬件生态系统

部分模型 产品周期 描述
电路监控器 1
LTC2960 推荐用于新设计 36V、纳安级电流、两输入电压监视器
模数转换器(ADC) 1
LTC2991 推荐用于新设计 8 通道 I2C 电压、电流和温度监视器
振荡器 1
LTC6991 量产 TimerBlox:可重置的低频振荡器
Modal heading
添加至 myAnalog

将产品添加到myAnalog 的现有项目或新项目中(接收通知)。

创建新项目

工具及仿真模型

LTspice


LTspice中提供以下器件型号:

  • LTC2950-1
  • LTC2950-2
LTspice

LTspice®是一款强大高效的免费仿真软件、原理图采集和波形观测器,为改善模拟电路的仿真提供增强功能和模型。


评估套件

eval board
DC826C

dc826c——LTC2950-2/LTC2951-2 按钮接通/关断控制器 2.7V ≤ VIN ≤ 26.4V

产品详情

演示电路 826C-A 和 826C-B 分别采用了 LTC2950-2 和 LTC2951-2,这两款器件是低功率、宽输入电压范围的按钮接通/关断控制器。按钮开关可将 /PB 引脚短接至地,进而将 /EN 引脚设定为低电平。随后将 /PB 引脚第二次短接至地,则使 /EN 引脚复位至高电平。/EN 引脚用于连接至 DC/DC 转换器停机,以控制电路的接通和关断 (使用 DC826C-A/DC826C-B 上的一个绿光 LED 进行仿真)。


 


DC826C
dc826c——LTC2950-2/LTC2951-2 按钮接通/关断控制器 2.7V ≤ VIN ≤ 26.4V
DC826C - Schematic

最新评论

需要发起讨论吗? 没有关于 LTC2950的相关讨论?是否需要发起讨论?

在EngineerZone®上发起讨论

近期浏览