Design Note 391: Pushbutton On/Off Controller Simplifies System Design
Introduction
Handheld designers often grapple with ways to de-bounce and control the on/off pushbutton of portable devices. Traditional de-bounce designs use discrete logic, flipflops, resistors and capacitors. Other designs include an onboard microprocessor and discrete comparators which continuously consume battery power. For high voltage multicell battery applications, a high voltage LDO is needed to drive the low voltage devices. All this extra circuitry not only increases required board space and design complexity, but also drains the battery when the handheld device is turned off. Linear Technology addresses this pushbutton interface challenge with a pair of tiny pushbutton controllers.
The LTC2950 integrates all the flexible timing circuits needed to de-bounce the on/off pushbutton of handheld devices. The part also provides a simple yet powerful interface that allows for controlled power up and power down of the handheld device. The LTC2951 offers an adjustable timer for applications that require more time during power down. These two micropower, high voltage (2.7V to 26V) parts are offered in space-saving 8-pin 3mm × 2mm DFN and TSOT-8 packages.
Debounces Turn-On
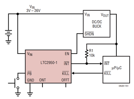
The circuit in Figure 1 provides manual control of the shutdown pin of a DC/DC converter. To turn on the converter, the LTC2950 first de-bounces the pushbutton input and then releases the low leakage enable (EN) output. The turn on de-bounce time defaults to 32ms and is extendable by placing an optional capacitor on the ONT pin. This allows the handheld designer to adjust the length of time the user must hold down the pushbutton before turning on power to the device. The timing of Figure 2 illustrates performance with a noisy PB pin.

Figure 1. Typical Application with One External Component.

Figure 2. Turn On De-Bounce Timing.
Protect Against Faults at Power Up
The LTC2950 starts a 512ms blanking timer after it enables the DC/DC converter. If the KILL input is not driven high within this time period, the part automatically shuts off the converter. This failsafe feature prevents the user from turning on the handheld device when there is a faulty power converter or an unresponsive microprocessor.
Controlled Power Down
To turn off the handheld device, the LTC2950 first de-bounces the pushbutton input and then asserts the interrupt output (see Figure 3). The turn off de-bounce time defaults to 32ms and is extendable by placing an optional capacitor on the OFFT pin.

Figure 3. Turn Off De-Bounce Timing.
The LTC2950 then starts an internal 1024ms blanking timer that allows the microprocessor to perform its power down housekeeping functions. At the end of the timer period, the part shuts down power to the handheld device by turning off the DC/DC converter. Additionally, the LTC2951 provides an extendable power down blanking timer (optional KILLT external capacitor) that accommodates lengthier microprocessor housekeeping tasks. Note that the LTC2950/LTC2951 de-bounce both the rising and falling edges of the pushbutton.
Operation Without µP
The LTC2950 is easily adapted for applications that do not use a µP or µC. Simply connect the INT and KILL pins to the output of the DC/DC converter. When the user presses the pushbutton to turn off system power, the interrupt output asserts the KILL input, which then shuts off the converter. See Figure 4.

Figure 4. No µP Application.
High Voltage, Micropower
The LTC2950 operates from a wide 2.7V to 26.4V input voltage range to accommodate a wide variety of input power supplies. This eliminates the need for a high voltage, low power LDO.
The LTC2950 is ideally suited for maximizing the battery life of a handheld device. When power is turned off to the handheld device, the LTC2950’s very low quiescent current (6µA typical) is an insignificant drain on the battery.
Conclusion
The LTC2950 and LTC2951 provide simple, low power, small footprint solutions to the de-bounce problem. The LTC2950 integrates adjustable turn on and turn off timing, plus a fixed 1024ms power down housekeeping timer. Alternatively, the LTC2951 provides a fixed 128ms turn on timer, an adjustable turn off timer and an adjustable power down housekeeping timer. A simple microprocessor interface protects against faults at power up and allows for graceful power down.