ADP1870
量产具有恒定导通时间和谷值电流模式的同步降压控制器
- 产品模型
- 6
概述
- 输入电压范围:2.95 V至20 V
- 片内偏置调节器
- 输出电压:0.6 V(最小值)
- 0.6 V、±1.0%精度基准电压
- 支持所有N沟道MOSFET功率级
- 可提供300 kHz、600 KHz和1.0 MHz三种选项
- 无需电流检测电阻
- 电阻可编程电流检测增益
- 热过载保护
- 短路保护
- 精密使能输入
- 集成自举二极管,支持高端驱动
- 启动进入预充电负载
- 10引脚小型MSOP封装
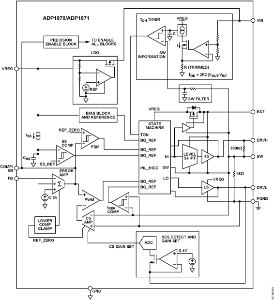
ADP1870/ADP1871均为多功能电流模式同步降压控制器,采用恒定导通时间、伪固定频率及可编程电流限制、电流控制方案,具备出色的瞬态响应、较佳稳定性和电流限制保护特性。此外,这些器件还采用谷值电流模式控制架构,能以低占空比时实现较佳性能。因此,ADP1870/ADP1871可以驱动所有N沟道功率级,以便调节低至0.6 V的输出电压。
ADP1871是ADP1870的省电模式(PSM)版本,能够以脉冲跳跃方式工作,以便在轻负载时维持输出调节,同时实现更高系统功效(更多信息请参阅省电模式(PSM)版本(ADP1871)部分)。
ADP1870/ADP1871提供三种频率选项:300 kHz、600 kHz和1.0 MHz,以及PSM选项,非常适合要求2.95 V至20 V单输入电源电压范围的各种应用。低压偏置通过5 V内部LDO提供。
此外,这些器件包含内部固定软启动功能,可限制启动期间来自输入电源的输入浪涌电流,以及软启动时对预充电输出提供反向电流保护。低端电流检测、电流增益方案、集成升压二极管以及PSM/强制脉冲宽度调制(PWM)选项,可减少外部元件数量并提高功效。
ADP1870/ADP1871在-40°C至+125°C的结温范围内工作,采用10引脚MSOP封装。
参考资料
数据手册 1
应用笔记 1
ADI 始终高度重视提供符合最高质量和可靠性水平的产品。我们通过将质量和可靠性检查纳入产品和工艺设计的各个范围以及制造过程来实现这一目标。出货产品的“零缺陷”始终是我们的目标。查看我们的质量和可靠性计划和认证以了解更多信息。
| 产品型号 | 引脚/封装图-中文版 | 文档 | CAD 符号,脚注和 3D模型 |
|---|---|---|---|
| ADP1870ACPZ-0.3-R7 | 10-Lead LFCSP (3mm x 3mm) | ||
| ADP1870ACPZ-0.6-R7 | 10-Lead LFCSP (3mm x 3mm) | ||
| ADP1870ACPZ-1.0-R7 | 10-Lead LFCSP (3mm x 3mm) | ||
| ADP1870ARMZ-0.3-R7 | 10-Lead MSOP | ||
| ADP1870ARMZ-0.6-R7 | 10-Lead MSOP | ||
| ADP1870ARMZ-1.0-R7 | 10-Lead MSOP |
| 产品型号 | 产品生命周期 | PCN |
|---|---|---|
|
8月 6, 2014 - 13_0223 Assembly and Test Transfer of Select 2x3mm and 3x3mm LFCSP Products to STATS ChipPAC China |
||
| ADP1870ACPZ-0.3-R7 | 量产 | |
| ADP1870ACPZ-0.6-R7 | 量产 | |
| ADP1870ACPZ-1.0-R7 | 量产 | |
|
3月 22, 2021 - 21_0001 Addition of Amkor Philippines as an Alternate Site for Singulated MSOP and MSOP_EP |
||
| ADP1870ARMZ-0.3-R7 | 量产 | |
| ADP1870ARMZ-0.6-R7 | ||
| ADP1870ARMZ-1.0-R7 | 量产 | |
|
10月 30, 2017 - 15_0176 Assembly Transfer of Select 8/10L MSOP Products to Amkor Philippines |
||
| ADP1870ARMZ-0.3-R7 | 量产 | |
| ADP1870ARMZ-0.6-R7 | ||
| ADP1870ARMZ-1.0-R7 | 量产 | |
|
5月 15, 2012 - 10_0006 Halogen Free Material Change for mini SOIC Products |
||
| ADP1870ARMZ-0.3-R7 | 量产 | |
| ADP1870ARMZ-0.6-R7 | ||
| ADP1870ARMZ-1.0-R7 | 量产 | |
这是最新版本的数据手册
软件资源
找不到您所需的软件或驱动?
申请驱动/软件工具及仿真模型
ADP187x Buck Designer Tool
Microsoft Excel download tool from ADIsimPower to generate a power supply design complete with a schematic, bill of materials, and performance specifications.
打开工具评估套件
最新评论
需要发起讨论吗? 没有关于 ADP1870的相关讨论?是否需要发起讨论?
在EngineerZone®上发起讨论