ADP1821

量产

降压DC-DC控制器

产品技术资料帮助

ADI公司所提供的资料均视为准确、可靠。但本公司不为用户在应用过程中侵犯任何专利权或第三方权利承担任何责任。技术指标的修改不再另行通知。本公司既没有含蓄的允许,也不允许借用ADI公司的专利或专利权的名义。本文出现的商标和注册商标所有权分别属于相应的公司。

Viewing:

概述

  • 宽功率输入电压范围:1 V至24 V
  • 芯片电源电压范围:3.7 V至5.5 V
  • 宽输出电压范围:0.6 V至输入电压的85%
  • 1%精度、0.6 V基准电压
  • 全N沟道MOSFET设计,实现低成本
  • 固定频率工作:300 kHz、600 kHz,或同步工作:最高1.2 MHz
  • 无需电流检测电阻
  • 电源正常状态输出
  • 具有反向电流保护功能的可编程软启动
  • 软启动、热过载、限电流保护
  • 欠压闭锁
  • 关断电源电流:10 μA

ADP1821是一款价格低廉的多功能、同步、脉冲宽度调制(PWM)、电压模式、降压控制器。它可驱动一个全N沟道功率级,以调节低至0.6 V的输出电压。ADP1821经过配置,可以提供0.6 V至输入电压85%的输出电压,并且其大小适合处理负载点稳压器所用的大型MOSFET。

ADP1821非常适合各种高功率应用,如电信、医疗成像、高性能服务器和工业应用中的DSP和处理器内核电源等。它采用3.7 V至5.5 V电源供电,功率输入电压范围为1.0 V至24 V。

ADP1821采用引脚可选的固定开关频率(300 kHz或600 kHz)工作,以便将外部元件的尺寸和成本降至较小。对于噪声敏感应用,它可以与外部时钟同步,实现300 kHz至1.2 MHz的开关频率。ADP1821包含下列功能:软启动保护,用来限制启动时输入电源的涌入电流;软启动期间提供反向电流保护,用来处理预充电输出;以及利用外部MOSFET检测的独特可调无损耗限流方案。

ADP1821的工作温度范围为–40°C至+125°C结点温度范围,采用16引脚QSOP封装。

应用

  • 电信和网络系统
  • 机顶盒
  • 打印机
  • 服务器
  • 医疗成像系统
  • 微处理器和DSP内核电源
  • 移动通信基站
  • 数据手册, Rev. C, 4/07

    ADP1821
    降压DC-DC控制器
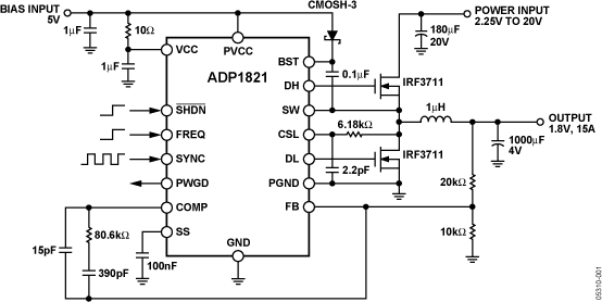
    ADP1821 Typical Application Diagram ADP1821 Pin Configuration ADP1821 Typical Application Diagram
    添加至 myAnalog

    将产品添加到myAnalog 的现有项目或新项目中(接收通知)。

    创建新项目
    提问

    参考资料

    了解更多
    添加至 myAnalog

    Add media to the Resources section of myAnalog, to an existing project or to a new project.

    创建新项目

    软件资源

    找不到您所需的软件或驱动?

    申请驱动/软件

    工具及仿真模型

    ADP182x Buck Designer Tool

    Microsoft Excel download tool from ADIsimPower to generate a power supply design complete with a schematic, bill of materials, and performance specifications.

    打开工具

    评估套件

    EVAL-ADP1821

    20 A降压控制器ADP1821评估板

    产品详情

    本页描述ADP1821标准评估板的设计、操作和测试。所有测试中,评估板的输入电压范围均为9 V至15 V,VOUT = 1.8 V时产生最高10 A电流。开关频率固定为600 kHz。

    EVAL-ADP1821
    20 A降压控制器ADP1821评估板

    最新评论

    近期浏览