AD9520-4

推荐用于新设计

12路LVPECL/24路CMOS输出时钟发生器,集成1.6 GHz VCO

产品技术资料帮助

ADI公司所提供的资料均视为准确、可靠。但本公司不为用户在应用过程中侵犯任何专利权或第三方权利承担任何责任。技术指标的修改不再另行通知。本公司既没有含蓄的允许,也不允许借用ADI公司的专利或专利权的名义。本文出现的商标和注册商标所有权分别属于相应的公司。

Viewing:

概述

  • 低相位噪声锁相环(PLL)
    • 片内VCO的调谐频率范围为1.4 GHz至1.8 GHz
    • 可选外部3.3 V/5 V VCO/VCXO至2.4 GHz
    • 1路差分或2路单端基准输入
    • 支持最高250 MHz的CMOS、LVDS或LVPECL参考
    • 参考输入接受16.62 MHz至33.3 MHz晶振
    • 可选参考时钟倍频器
    • 参考监控功能
    • 自动/手动参考保持和参考切换模式,恢复式切换
    • 参考间无毛刺切换
    • 从保持模式自动恢复
    • 可选数字或模拟锁定检测
    • 可选零延迟工作
  • 12路1.6 GHz LVPECL输出分为4组
    • 每组3路输出,共享一个带相位延迟的1至32分频器
    • 加性输出抖动低至225 fs rms
    • 分组输出的通道间偏斜 < 16 ps
    • 可以将每路LVPECL输出配置为2路CMOS输出(fOUT ≤ 250 MHz)
  • 上电时所有输出自动同步
  • 提供手动输出同步
  • SPI和I2C兼容型串行控制端口
  • 64引脚LFCSP
  • 非易失性EEPROM存储配置设置

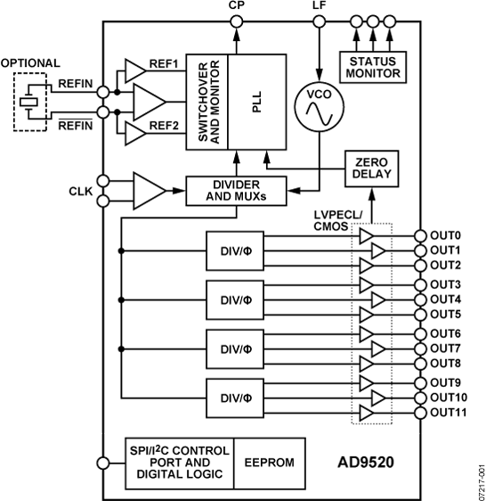
AD9520-4提供多路输出时钟分配功能,具有亚皮秒级抖动性能,并且片内集成锁相环(PLL)和电压控制振荡器(VCO)。片内VCO的调谐频率范围为1.4 GHz至1.8 GHz。也可以使用最高2.4 GHz的外部3.3 V/5 V VCO/VCXO。

AD9520-4串行接口支持SPI和I²C端口。封装内EEPROM能够通过串行接口进行编程,其可存储用于上电和芯片复位的用户定义寄存器设置。

AD9520-4具有12路LVPECL输出,分为四组。任何一路1.6 GHz LVPECL输出都可以重新配置为两路250 MHz CMOS输出。若应用需要LVDS驱动器而非LVPECL驱动器,请参考AD9522-4。每组3路输出具有一个分频器,其分频比(从1至32)和相位失调或粗调时间延迟均可设置。

AD9520-4提供64引脚LFCSP封装,可以采用3.3 V单电源供电。外部VCO的工作电压可高达5.5 V。独立的输出驱动器电源可以为2.375 V至3.465 V。

AD9520-4的额定工作温度范围为−40°C至+85°C标准工业温度范围。

应用

  • 低抖动、低相位噪声时钟分配
  • SONET、10Ge、10GFC、同步以太网、OTU2/3/4的时钟产生和转换
  • 前向纠错(G.710)
  • 为高速ADC、DAC、DDS、DDC、DUC、MxFE提供时钟
  • 高性能无线收发器
  • 自动测试设备(ATE)和高性能仪器仪表
  • 宽带基础设施

AD9520-4
12路LVPECL/24路CMOS输出时钟发生器,集成1.6 GHz VCO
AD9520-4 Functional Block Diagram AD9520-4 Pin Configuration
添加至 myAnalog

将产品添加到myAnalog 的现有项目或新项目中(接收通知)。

创建新项目
提问

参考资料

了解更多
添加至 myAnalog

Add media to the Resources section of myAnalog, to an existing project or to a new project.

创建新项目

软件资源

找不到您所需的软件或驱动?

申请驱动/软件

硬件生态系统

部分模型 产品周期 描述
比较器 1
LTC6957 低相位噪声、双输出缓冲器 / 驱动器 / 逻辑转换器
锁相环(PLL)频率合成器 1
ADF4002 推荐用于新设计 鉴相器/PLL频率合成器
Modal heading
添加至 myAnalog

将产品添加到myAnalog 的现有项目或新项目中(接收通知)。

创建新项目

工具及仿真模型

ADIsimCLK设计与评估软件

ADIsimCLK是一款专门针对ADI公司的超低抖动时钟分配和时钟产生产品系列而开发的设计工具。无论是在无线基础设施、仪器仪表、网络、宽带、自动测试设备领域,还是在其它要求可预测时钟性能的应用,ADIsimCLK都能帮助您迅速开发、评估和优化设计。

打开工具

AD9520-x IBIS Models 1


评估套件

EVAL-AD9520-4

AD9520-4 评估板

特性和优点

  • 采用6 V壁式适配器和板载LDO稳压器,电源连接简便
  • LDO可轻松旁路以便测量电源
  • 5个交流耦合差分LVPECL SMA连接器
  • 7个LVPECL差分接头,用于额外输出
  • SMA连接器用于
    2个参考输入
    电荷泵输出
    时钟分配输入
  • 通过USB接口连接PC
  • 基于Microsoft Windows的评估软件,具有简单的图形用户界面
  • 板载PLL环路滤波器
  • 通过I/O接头
  • 轻松访问数字I/O和诊断信号
  • 诊断信号通过状态LED显示

产品详情

AD9520-x(以下简称AD9520)是一款极低噪声PLL时钟频率合成器,集成了VCO、时钟分频器和多达24个输出。AD9520具有自动保持和灵活的参考输入电路,支持非常平稳的参考时钟切换。AD9520系列还提供用于外部VCXO的必要配置。

AD9520评估板是一款紧凑、易于使用的平台,可用来评估AD9520的全部特性。

资料

软件

EVAL-AD9520-4
AD9520-4 评估板

参考电路

CN0186 参考设计

相位相干FSK调制器

特性和优点

  • Switch frequencies without losing phase information
  • Precision tuning range with digital programming
CN0186
相位相干FSK调制器

最新评论

需要发起讨论吗? 没有关于 AD9520-4的相关讨论?是否需要发起讨论?

在EngineerZone®上发起讨论

近期浏览