官方正品、现货发售、一片起订,人民币结算系统、国内顺丰速递
ADI 中国在线商城让您实现无忧订购!
AD7794
量产6通道、低噪声、低功耗、24位Σ-Δ型ADC,内置片内仪表放大器和基准电压源
- 产品模型
- 4
概述
- 最高23位有效分辨率
- 均方根(RMS)噪声:40 nV(4.17 Hz时),85 nV(16.7 Hz时)
- 功耗:400 µA(典型值)
- 省电模式:最大1 µA
- 低噪声可编程增益仪表放大器
- 带隙基准电压源,典型漂移值为4 ppm/°C
- 更新速率:4.17 Hz~470 Hz
- 6个差分模拟输入
- 内部时钟振荡器
- 50 Hz/60 Hz同时抑制
- 基准电压检测
- 可编程电流源
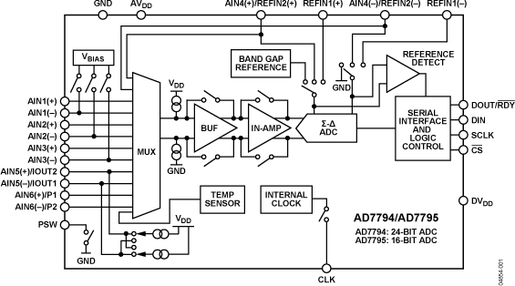
AD7794/AD7795均为适合高精度测量应用的低功耗、低噪声、完整模拟前端,内置一个低噪声24位/16位Σ-Δ型ADC,其中含有6个差分输入,还集成了片内低噪声仪表放大器,因而可直接输入小信号。
每款器件均内置一个精密低噪声、低漂移内部带隙基准电压源,也可采用最多两个外部差分基准电压。其它片内特性包括可编程激励电流源、熔断电流控制和偏置电压产生器,利用偏置电压产生器可将某一通道的共模电压设置为AVDD/2。低端电源开关可用来在两次转换之间关断桥式传感器,从而使系统功耗降至较低。AD7794/AD7795可以采用内部时钟或外部时钟工作,输出数据速率可在4.17 Hz至470 Hz的范围内变化。
两款器件均采用2.7 V至5.25 V电源供电。B级器件(AD7794和AD7795)的额定温度范围为−40°C至+105°C,而C级器件(AD7794)的额定温度范围为−40°C至+125°C,这些器件的典型功耗为400 µA,采用24引脚TSSOP封装。
应用
数据手册, Rev. D, 3/07
参考资料
数据手册 1
应用笔记 15
产品亮点 1
器件驱动器 1
产品亮点 1
模拟对话 1
ADI 始终高度重视提供符合最高质量和可靠性水平的产品。我们通过将质量和可靠性检查纳入产品和工艺设计的各个范围以及制造过程来实现这一目标。出货产品的“零缺陷”始终是我们的目标。查看我们的质量和可靠性计划和认证以了解更多信息。
| 产品型号 | 引脚/封装图-中文版 | 文档 | CAD 符号,脚注和 3D模型 |
|---|---|---|---|
| AD7794BRUZ | 24-Lead TSSOP | ||
| AD7794BRUZ-REEL | 24-Lead TSSOP | ||
| AD7794CRUZ | 24-Lead TSSOP | ||
| AD7794CRUZ-REEL | 24-Lead TSSOP |
| 产品型号 | 产品生命周期 | PCN |
|---|---|---|
|
2月 6, 2026 - 25_0172 Gold to Copper Wire Conversion at Amkor Philippines and Carsem Malaysia for Select TSSOP/MSOP Products |
||
| AD7794BRUZ | 量产 | |
| AD7794BRUZ-REEL | 量产 | |
|
5月 20, 2024 - 23_0143 Qualification of an Alternate Wafer Fab Site for 0.5um TSMC CMOS Process |
||
| AD7794BRUZ | 量产 | |
| AD7794BRUZ-REEL | 量产 | |
| AD7794CRUZ | 量产 | |
| AD7794CRUZ-REEL | 量产 | |
|
8月 10, 2021 - 21_0035 Amkor Philippines as an Alternate Site for TSSOP_4.4 |
||
| AD7794BRUZ | 量产 | |
| AD7794BRUZ-REEL | 量产 | |
| AD7794CRUZ | 量产 | |
| AD7794CRUZ-REEL | 量产 | |
|
7月 23, 2014 - 13_0241 Qualification of ASE Chungli as an Alternate Assembly Site for Select 16L, 20L and 24L TSSOP Packages |
||
| AD7794BRUZ | 量产 | |
| AD7794BRUZ-REEL | 量产 | |
| AD7794CRUZ | 量产 | |
| AD7794CRUZ-REEL | 量产 | |
|
1月 20, 2012 - 11_0218 Halogen Free Material Change for Certain TSSOP Products at Carsem |
||
| AD7794BRUZ | 量产 | |
| AD7794BRUZ-REEL | 量产 | |
| AD7794CRUZ | 量产 | |
| AD7794CRUZ-REEL | 量产 | |
这是最新版本的数据手册
软件资源
AD7794参考代码
Evaluation Software 0
找不到您所需的软件或驱动?
硬件生态系统
| 部分模型 | 产品周期 | 描述 |
|---|---|---|
| 基准电压源 6 | ||
| ADR431 | 量产 | 超低噪声XFET基准电压源,具有吸电流和源电流能力 |
| AD780 | 量产 | 2.5 V/3.0 V超高精度带隙基准电压源 |
| ADR381 | 量产 | 2.048 V和2.5 V带隙基准电压源 |
| AD1582 | 量产 | 2.5V微功耗、精密串联模式基准电压源 |
| ADR391 | 量产 | 2.5 V微功耗、低噪声、精密基准电压源,内置关断功能 |
| ADR441 | 量产 | 超低噪声、2.5V LDO XFET® 基准电压源,具有吸电流和源电流能力 |
| 接口收发器 2 | ||
| ADUM5401 | 量产 | 集成DC/DC转换器的四通道2.5 kV隔离器(3/1通道方向性) |
| ADUM4160 | 量产 | 全速/低速USB数字隔离器 |
| 数字隔离器 7 | ||
| ADUM7440 | 量产 | 1 kV RMS四通道数字隔离器 |
| ADUM7441 | 量产 | 1 kV RMS四通道数字隔离器 |
| ADUM7442 | 量产 | 1 kV RMS 四通道数字隔离器 |
| ADUM5402 | 量产 | 集成DC/DC转换器的四通道2.5 kV隔离器(2/2通道方向性) |
| ADUM5403 | 量产 | 集成DC/DC转换器的四通道2.5 kV隔离器(1/3通道方向性) |
| ADUM1400 | 量产 | 四通道数字隔离器(4/0通道方向性) |
| ADUM1200 | 量产 | 双通道数字隔离器(2/0通道方向性) |
| 部分模型 | 产品周期 | 描述 |
|---|---|---|
| AD7124-8 | 推荐用于新设计 | 集成PGA和基准电压源的8通道、低噪声、低功耗24位Σ-Δ型ADC |
工具及仿真模型
设计工具 1
Σ-Δ型ADC指南
交互式图形工具,显示理想Σ-Δ型ADC的行为。
打开工具