AN-968: Current Sources Options and Circuits
Introduction
Many applications require current sources to excite various devices for sensor drive, accurate measurement, and other applications. This application note discusses several options that are available to designers when designing current sources using ICs from Analog Devices, Inc. It shows examples of current sources from the microampere range which are integrated in specific devices and also medium to high power discrete applications up to the 1 A range.
Low Current—ADC Application
Some ADCs are designed specifically for direct sensor attachment with internal constant current sources, also called excitation currents.
The AD7794 device has two programmable excitation currents that can be programmed from 10 μA to 1 mA (see Figure 1). The current sources are controlled via a register (I/O register) that enables and directs the current to one of two output pins, in this case IOUT1 (see Figure 1 for details). This is adequate for low power portable applications where sensor power consumption must be low.
The AD7719 ADC has a similar current source setup, with the maximum current at 400 μA (see Figure 2). Similarly, two current sources are available. Both current sources are 200 μA and can be controlled in a similar manner to the AD7794 ADC: one or both currents can be sent to the one output pin. This is clearly shown in Figure 2 where both currents are directed to the IOUT1 pin, which then drives the bridge and the reference. See the AD7719 data sheet for more details.
There are many other ADCs with a constant current source function available from Analog Devices. For additional information, see www.analog.com/adcs.
Microcontrollers
Analog Devices also offers a range of microcontrollers that contain current sources in the low current range. For additional information, see www.analog.com/microcontrollers.
Low Current—Op Amp Application
A discrete option for a current source is an op amp driven circuit is shown in Figure 3. The AD8610 op amp is a relatively high current drive op amp, driven from ±12 V.
A negative voltage at VIN controls the op amp and raises the voltage at the output of this device. The output current of the amplifier flows in the 1 Ω sense resistor. The voltage at the input of the feedback op amp increases, which produces a voltage of opposite polarity at the input of the control op amp. A state of equilibrium is reached and a steady state current flows in the 1 Ω sense resistor. A sense resistor is used to measure current, but a load resistor can also be used to reduce the cost of expensive sense resistors. One disadvantage of this is the unknown state of the circuit if the load is removed, for instance, the amplifier could saturate.
Note that the AD8610 is chosen because it has excellent current noise and voltage noise performance. See the AD8610 data sheet for more information. This circuit can sink or source 10 mA (or greater) by applying a positive or negative voltage to VIN, respectively.
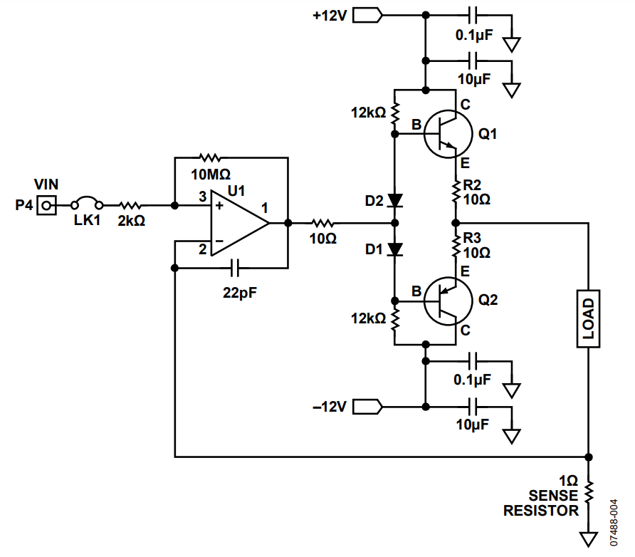
Medium Current—Bipolar Application
An example of a current source that has an even larger current supply (100 mA or greater) is in the circuit shown in Figure 4. This circuit uses an op amp output driver push-pull stage to supply current to the load. When a positive voltage is applied to VIN, the output voltage of the control op amp rises, which turns on Q1 and drives current through the 10 Ω resistor to the load. The 10 Ω resistors are required to prevent thermal runaway. As the current rises, the voltage on the sense resistor also rises and the voltage feedback to the control op amp increases until a state of equilibrium is reached. On reaching equilibrium, a constant current flows through the load for a fixed input voltage at VIN. This is a constant current source as it is sourcing current to the load.
For a negative input voltage at VIN, a similar situation arises except that the Q2 is turned on which causes the current to flow in the opposite direction. For a constant voltage at VIN, a constant current flows in the load. With a step input voltage at VIN, or a VIN voltage of ±100 mV at a frequency of 20 kHz, the circuit can operate quite well with a current settling time of ~3 μs. This switching gives a good indication of the stability of the circuit.
Adding an amplifier at the feedback loop decreases the sensitivity at VIN. For example, a gain of 10 allows a control voltage at VIN of ±1 V.
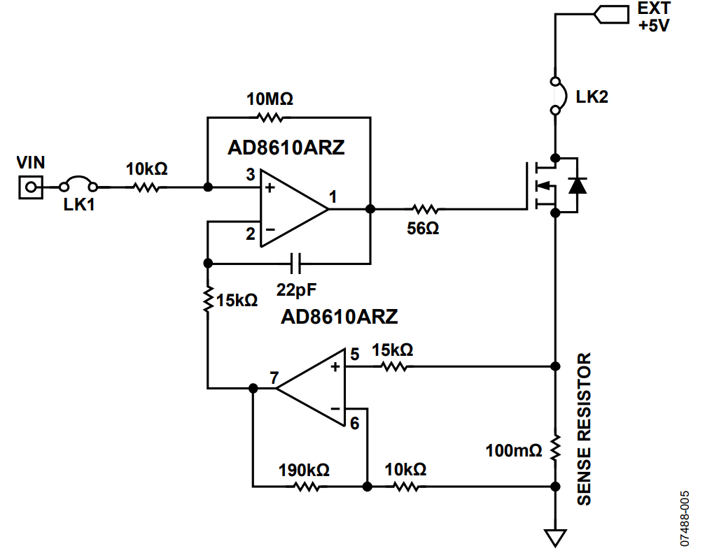
High Current—Mosfet Application
If a higher current application is required, then the previous circuit can be adjusted to increase the current in the load by replacing the push-pull with a MOSFET and a few other components.
This circuit in Figure 5 uses a control loop to set the gate voltage of a MOSFET (IRF640 N-channel). The circuit in Figure 5 uses a sense resistor and a feedback amplifier to reduce the sensitivity of VIN, as mentioned in the previous example. The maximum current of Figure 5 is 1000 mA. However, the same control loop can be used to drive even higher currents by changing only the MOSFET and the sense resistor. Also, an advantage of the circuit in Figure 5 is that a different voltage supply can be used on the load rather than the supply powering the circuit, as indicated by Jumper LK2. This means that if a high voltage MOSFET is used, like the IRF640, which has a 200 V absolute maximum rating, then this circuit can operate with much higher voltages than that of the 15 V powering the rest of the circuit.
The circuit is designed as follows: the MOSFET and sense resistor are selected to sink 1000 mA. Thus, with a sense resistor of 100 mΩ, the total voltage at full load is 0.1 V. The sense resistor dissipates 0.1 W. The feedback circuit has a gain of 20 so the total voltage feedback to the control amplifier is 2.0 V. Therefore, the voltage at VIN, required to sink 1000 mA in the load is 2.0 V. See Figure 6 for the simulation response. To control this voltage by driving VIN with a DAC varies the current in the load, thus making this a variable current source. Fixing the voltage at VIN to 1.0 V produces a constant current source of 500 mA.

The load can be placed at the drain, the source of the MOSFET, or anywhere in the current path, for operation.
Since heat dissipation of the MOSFET is also critical, a very important factor in determining a MOSFET is its RDS(ON) value. In this case the RDS(ON) value is 150 mΩ typically. For larger currents, consider using a RDS(ON) value of <20 mΩ, if possible.
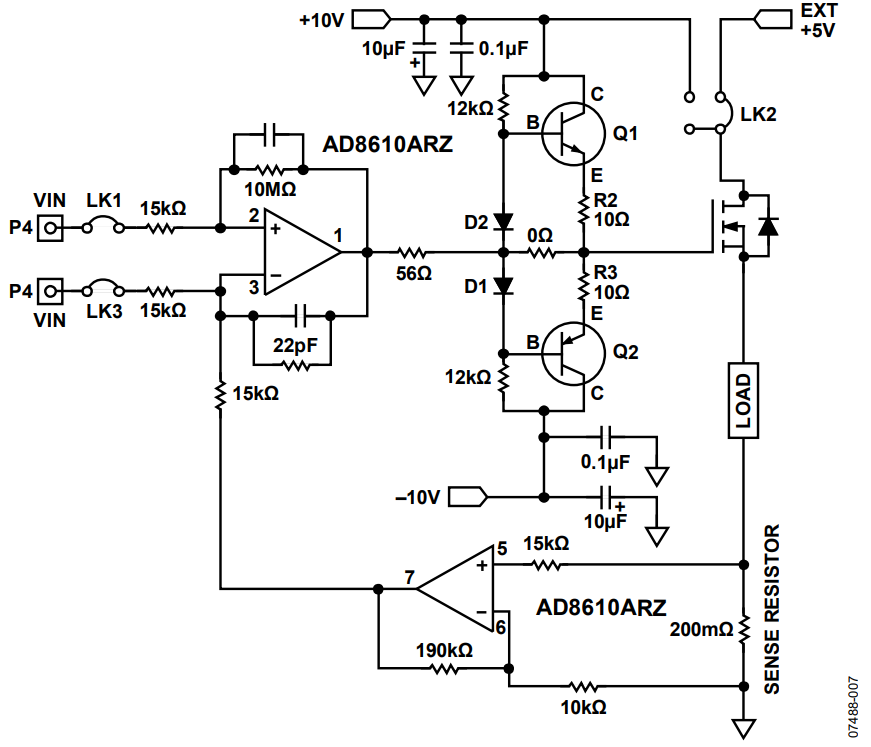
Layout Module
To develop a layout module for a current source that results in a module that can be used across a wide range of current source applications, use the circuit in Figure 7 from 1000 mA. Thus, depending on the current range required, the same module can be used but only those components required need to be placed in the PCB.
Conclusion
Stability in a constant or variable current source is critical for accurate measurements. Analog Devices offers a range of devices that can produce flexible and reliable current sources, either integrated as in Figure 1 and Figure 2 or discrete as in Figure 3, Figure 4, Figure 5, and Figure 7 for a wide range of applications.





