MAX15159

推荐用于新设计

具有无光电反馈的高压多相升压/反激式控制器

具有无光电反馈的高压多相升压/反激式控制器

产品技术资料帮助

ADI公司所提供的资料均视为准确、可靠。但本公司不为用户在应用过程中侵犯任何专利权或第三方权利承担任何责任。技术指标的修改不再另行通知。本公司既没有含蓄的允许,也不允许借用ADI公司的专利或专利权的名义。本文出现的商标和注册商标所有权分别属于相应的公司。

Viewing:

概述

  • 宽工作范围
    • 用于升压和反激式配置的 8V 至 120V 输入电压范围,用于反相降压-升压配置的 -8V 至 -120V 输入电压范围
    • 单相/双相/三相/四相操作
    • 开关频率范围:120kHz 至 1MHz
    • 温度范围:-40°C 至 +125°C
  • 集成减少了设计尺寸
    • 反馈采样和保持以支持隔离反激转换器中的无光电反馈
    • 集成低端 MOSFET 驱动器
    • 多相同步和交错操作
    • 有源相电流平衡控制
  • 强大的故障保护提高了可靠性
    • 可调输入欠压锁定 (UVLO)
    • 可调节的逐周期峰值电流限制和快速过流保护 (OCP)
    • 热关断

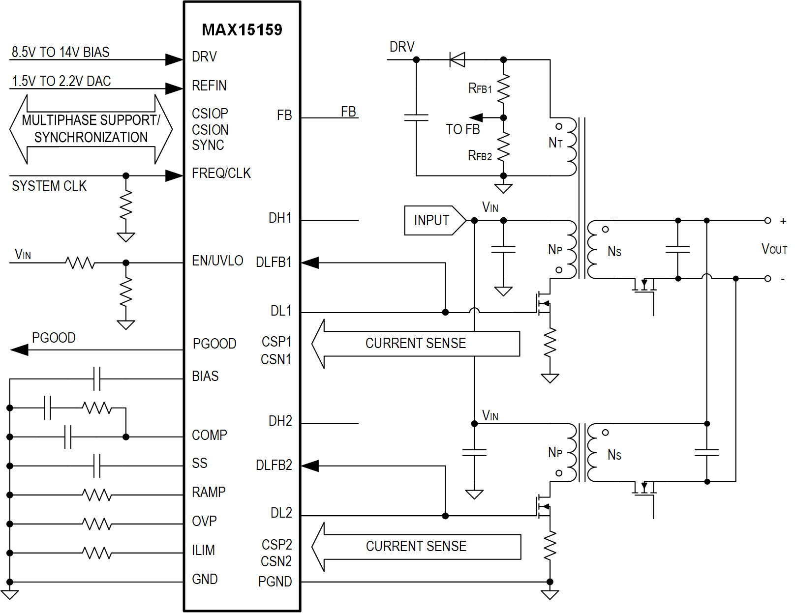
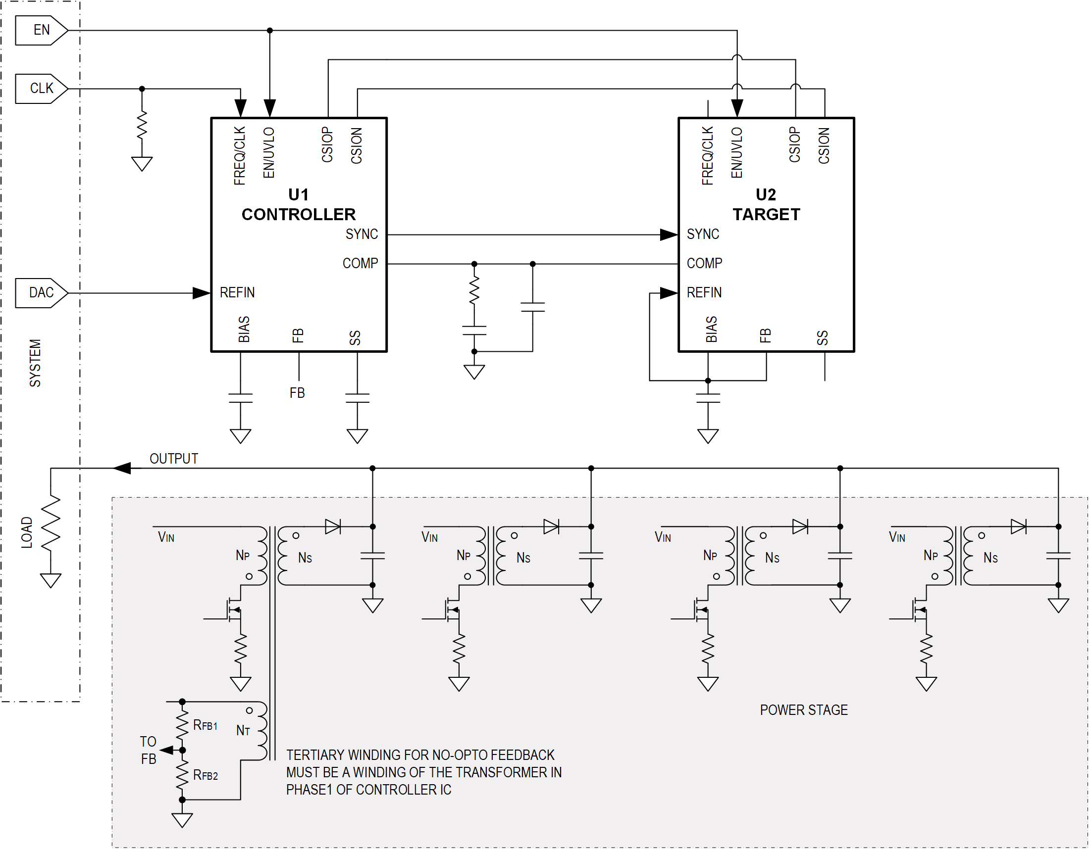
MAX15159 是一款高压、多相升压/反激式控制器,具有增强的低端 MOSFET 栅极驱动器能力,设计用于支持单相或双相升压/反激式配置。两个套件可以堆叠起来进行三相或四相运行。输出电压可通过 1.5V 至 2.2V 参考输入(REFIN)动态设置,以支持模块化设计。

开关频率可以通过设置内部振荡器的外部电阻器或通过将调节器与外部时钟同步来控制。该套件设计支持 120kHz 至 1MHz 开关频率。当两个套件堆叠在一起以作为三相或四相操作的控制器目标时,两个套件的 SYNC 引脚会连接以确保时钟同步和相位交错。该控制器具有专用的使能/输入欠压锁定 (EN/UVLO) 引脚,可用于配置灵活的电源时序。

MAX15159 有一个专用 RAMP 引脚来调整内部斜率补偿。该套件具有可通过专用 ILIM 引脚调节的过流保护功能。该套件采用电流检测放大器,可精确测量外部检测电阻上各相的电流,从而实现精确的相位均流。该控制器还具有输出过压、输入欠压和热关断保护。

应用

  • 通信
  • 工业
  • 多相反激式
  • IEEE802.3bt 受电设备

MAX15159
具有无光电反馈的高压多相升压/反激式控制器
MAX15159 Simplified Application Diagram MAX15159 Typical Application Cricuit MAX15159 Typical Application Circuit MAX15159 Typical Application Circuit MAX15159 Pin Configuration
添加至 myAnalog

将产品添加到myAnalog 的现有项目或新项目中(接收通知)。

创建新项目
提问

参考资料

了解更多
添加至 myAnalog

Add media to the Resources section of myAnalog, to an existing project or to a new project.

创建新项目

软件资源

找不到您所需的软件或驱动?

申请驱动/软件

评估套件

eval board
MAX15159EVKIT

MAX15159 评估套件

特性和优点

  • 适用于反激式配置的 40V 至 60V 输入电压范围
  • 输出电压:54V
  • 温度范围:-40°C 至 +85°C
  • 用于输入和输出电压的香蕉插孔
  • 可配置的输出电压和补偿参数
  • 可调限流值
  • REFIN 功能可灵活调整输出电压
  • 全面装配且经过测试

产品详情

MAX15159 评估套件(EV 套件)设计可靠,可用于评估 MAX15159,MAX15159 是一款高压多相升压/反激式控制器,具有增强的低端 MOSFET 栅极驱动器功能,适用于支持单相、双相、三相,或四相升压/反激式配置。

该评估套件可在 40V 至 60V 输入电压范围内工作,提供默认 54V 输出电压,输出电压可通过改变 FB 引脚的电阻分压器或使用 1.5V 至 2.2 范围内的外部 REFIN 输入电压来进行配置。该评估套件在经过验证的六层 PCB 设计上使用 MAX15159。该评估套件还具有板载 RCD 电路,为 MAX15159 提供 10V 电源电压。三相或四相工作需要两个 MAX15159 评估套件。

MAX15159EVKIT
MAX15159 评估套件
MAX15159EVKIT Board Photo Angle View MAX15159EVKIT Board Photo Top View MAX15159EVKIT Board Photo Bottom

最新评论

需要发起讨论吗? 没有关于 MAX15159的相关讨论?是否需要发起讨论?

在EngineerZone®上发起讨论

近期浏览